找回密码
 注册

微信登录

微信扫一扫,快速登录

萍聚头条

查看: 850|回复: 0

AI 大模型落地难?联想全栈方案破局智算困局!【2025联想算力基础设施非凡箓】

[复制链接]
发表于 2025-6-18 07:19 | 显示全部楼层 |阅读模式

马上注册,结交更多好友,享用更多功能,让你轻松玩转社区。

您需要 登录 才可以下载或查看,没有账号?注册 微信登录

×
作者:微信文章
更多行业深度,请点击👆银创机器人行业资讯👇
关注我,设为★星标★







机器人供应链专区





1

本末科技

直驱型精准动力专家


2

跨维智能

具身智能规模化商业落地的引领者



3

戴盟机器人

以触觉灵巧操作驱动具身智能落地的先行者



4

竞沃电子

自恢复保险丝行业领先者



5

世纪军鼎

多任务室外巡检机器人专家



------------------------
供应链专区持续免费招募中...想要免费曝光产品或者服务的,请添加小编微信:XiaoC-YinC




更多行业报告下载,请关注👇银创产业通👇

官网: www.chanyetong.net


导 读INTRODUCTION
当企业 AI 大模型面临算力成本高、部署复杂、场景适配难等挑战,联想以《AI 大模型算力解决方案手册》亮出破局之道:

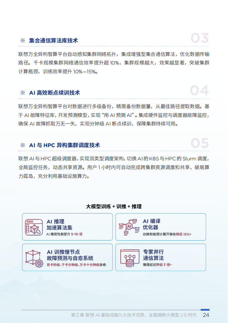
✅ 技术硬核革新:基于 DeepSeek 技术矩阵,联想万全异构智算平台 3.0 实现 AI 推理性能提升 5-10 倍,训练成本降低 15%,更以 “万卡十分钟级故障自愈” 等九大技术优势,重构算力效率天花板。

✅ 场景化落地神器:万全 AI 一体机 “开箱即用”,支持金融、制造等行业定制化部署,单机吞吐量突破 12000 tokens / 秒,助力企业从 “技术试水” 到 “规模化应用” 无缝跨越。

✅ 产业实践印证:赋能联宝科技打造智能制造 “灯塔工厂”,推动金融企业运维效率跃升,以 “软硬协同” 打通 AI 价值最后一公里。

从算力基础设施到生态蓝图,联想正以全栈能力推动 AI 从 “可用” 走向 “普惠”。点击解锁更多智算革新细节,共赴 AI 赋实千行百业的星辰之约!

全文完整无删减,报告免费下载方式如下!
网址复制到浏览器打开:
https://wk.chanyetong.net

































































































































扫码免费下载

高清PDF资料

下载链接:https://wk.chanyetong.net



# 扫描上方二维码,直达报告下载页 #

# 新用户请先注册登录,关注银创产业通 #

如有问题请咨询工作人员





Source:联想

免责声明:我们转载此文出于传播更多资讯之目的,不代表本公众号观点。本文所用的视频、图片、文字如涉及作品版权问题,请第一时间联系小编:19924908492(同微信),我们将立即删除,无任何商业用途。

每日持续更新,随时随地查看





关注、点赞、在看、转发,支持优质内容!

Die von den Nutzern eingestellten Information und Meinungen sind nicht eigene Informationen und Meinungen der DOLC GmbH.
您需要登录后才可以回帖 登录 | 注册 微信登录

本版积分规则

Archiver|手机版|AGB|Impressum|Datenschutzerklärung|萍聚社区-德国热线-德国实用信息网

GMT+2, 2025-10-12 15:43 , Processed in 0.081633 second(s), 26 queries .

Powered by Discuz! X3.5 Licensed

© 2001-2025 Discuz! Team.

快速回复 返回顶部 返回列表