找回密码
 注册

微信登录

微信扫一扫,快速登录

查看: 276|回复: 0

AI 教育浪潮:如何突破商业模式困局?

[复制链接]
发表于 2025-7-20 05:43 | 显示全部楼层 |阅读模式

马上注册,结交更多好友,享用更多功能,让你轻松玩转社区。

您需要 登录 才可以下载或查看,没有账号?注册 微信登录

×
作者:微信文章
w1.jpg

w2.jpg

来源|国信证券

在AI教育之前,教育行业已经历过多轮技术驱动的变革,最近一次大规模的创新是在线教育。此前在线教育的发展,是中国互联网与教育产业变革交织的缩影。

从2013年「慕课」(MOOC)的兴起,到2014年拍照搜题工具(如小猿搜题、作业帮)的爆发,再到2020年疫情催化的直播课浪潮。每一轮技术迭代都伴随着资本涌入、模式创新与政策调整。然而,大浪淘沙后,真正存活下来的企业往往并非单纯依赖流量或融资,而是深刻理解教育本质,并成功将技术融入教学场景。

如今,AI技术正与教育行业深度融合,并将进一步重塑行业。新一波「AI+教育」创业公司涌现,传统教育公司也正摩拳擦掌。但历史经验告诉我们,技术驱动的教育变革往往伴随三个关键问题:用户真实需求是否被满足?商业模式是否可持续?是否能够满足合规化要求?本报告将聚焦AI教育的商业模式的搭建。以在线教育的发展历程为镜,关注在线教育发展过程中商业模式的演变,复盘其关键节点与成败因素,进而分析当前AI教育浪潮的机遇与挑战。我们试图回答:

1、此轮AI教育行情是「重复在线教育发展的历史」还是「新的范式革命」?二者诞生时代背景有何异同?从中我们可以如何展望AI教育的发展?

2、「双减」前,哪些在线教育公司成功穿越周期?他们的商业模式有什么特点?对AI教育而言有什么值得借鉴?

3、目前AI教育发展处于什么阶段?现阶段有些什么AI教育的商业模式?我们如何看待各类商业模式的发展和变迁?

01
AI教育与

在线教育诞生背景异同

在线教育是指通过互联网技术(如直播、视频、AI互动等)提供教学服务和学习资源,打破时空限制,实现师生远程授课、自主学习或人机交互的新型教育模式。其核心特点是数字化、供给规模大、个性化,覆盖K12、职教、语培等场景,典型案例如拍照搜题、直播课堂、录播课堂等,AI教育诞生的前提是在线教育积攒足够的线上数据,一定程度上可以说AI教育是在线教育的发展。

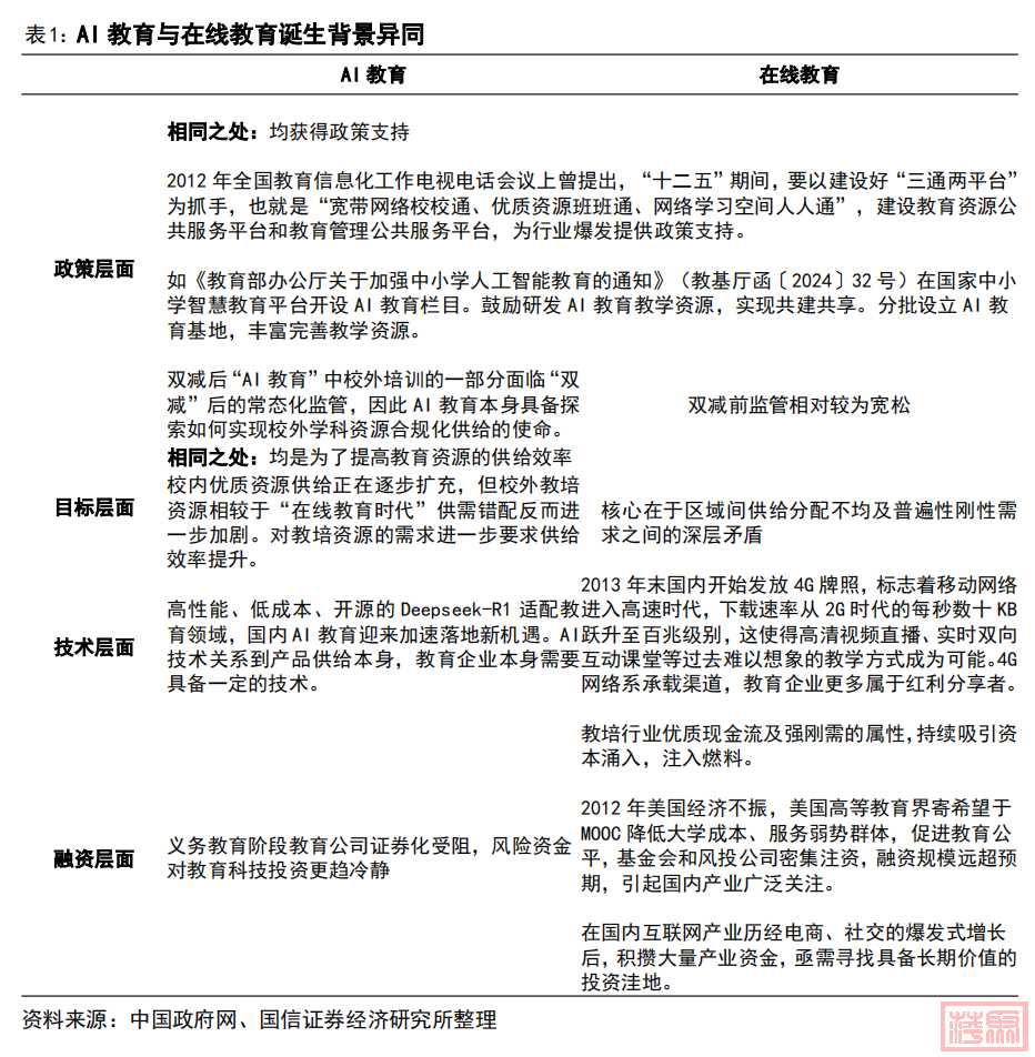
AI教育与在线教育诞生于相似但不完全相同的土壤。

1)政策层面,「AI教育」与在线教育同样获得政策支持,但「AI教育」中校外培训的一部分面临「双减」后的常态化监管,因此AI教育本身具备探索如何实现校外学科资源合规化供给的使命。

2)目标层面:在线教育主要是通过网络改善下沉市场优质供给稀缺的问题,而「双减」后大量教培机构出清,总量上的供需错配要求AI教育还需提高供给效率。

3)技术层面:二者都为技术驱动,但在线教育发展过程中,教育企业更多是技术红利分享者,直播课堂等技术门槛相对不高。而AI直接驱动教学产品供给变化,目前对教育企业而言仍有一定的技术门槛。

4)融资层面:「双减」后义务教育学科类资产的证券化路径受限,国内教育科技VC投资迅速收缩。对于AI教育而言,一方面助推的资本规模缩小,相关的商业化路径推进周期或将拉长,但另一方面也意味着存量玩家有望保持竞争优势,以教育产业资金主导的AI教育也有望更加聚焦提升产品质量、聚焦教育本身。具体来看:

w3.jpg

政策层面:「双减」前后差异

「AI教育」随同样获得政策支持,但作为校外培训的一部分面临「双减」后常态化监管,因此AI教育本身具备探索如何实现校外学科资源合规化供给的使命。

「双减」后线上、线下K9学科类培训面临常态化监管。从「双减」文件本身来看,文件从办学主体、办学性质、资质许可等方面压减学科类培训机构数量。具体在办学主体方面,文件严禁学科类培训机构资本化,禁止上市公司通过股票市场融、投资学科类培训机构,禁止外资通过兼并收购、受托经营、加盟连锁、利用可变利益实体等方式控股或参股学科类培训机构;要求各地不再审批新的面向义务教育阶段学生的学科类校外培训机构(高中参照执行),现有学科类培训机构统一登记为非营利性机构。对在线教育机构,对原备案的线上学科类培训机构,改为审批制。各省(自治区、直辖市)要对已备案的线上学科类培训机构全面排查,并按标准重新办理审批手续。

w4.jpg

另一方面,诸多政策文件相继出台,支持AI教育发展。AI教育相关配套政策的相继出台,既深化了教育公平和教育规模化的进程,还从顶层设计、具体行动方向给予了具体建议,加速推动了AI与教育的有机融合。

w5.jpg

目标层面:旨在解决更家明显的校外培训资源供需错配问题,不仅限于区域供给不均衡

机构出清后校外教育资源供需错配更加明显,已不仅限于在线教育时代的区域供给不均衡。「双减」一系列组合拳成效显著,义务教育阶段学科类教培机构大幅出清。「双减」三年,校外培训明显降温,据全国校外教培监管平台披露,截至2024年7月,义务教育阶段线下学科类培训机构数量由原来的12.4万个压减至4082个,压减率97%,线上学科类培训机构由原来的263个压减至33个,压减率87%。25家上市公司均已完成清理整治,不再从事义务教育阶段学科类培训。

w6.jpg

「双减」对K9校外培训的广告也提出相关限制,教培需求更多需要通过转介绍获得信息,匹配成本加大。「双减」意见指出中央有关部门、地方各级党委和政府要加强校外培训广告管理,确保主流媒体、新媒体、公共场所、居民区各类广告牌和网络平台等不刊登、不播发校外培训广告。家长依赖微信群、社区团课等私域渠道获取信息。总体来看,校内优质资源供给正在逐步扩充,但校外教培资源相较于「在线教育时代」供需错配反而进一步加剧。

技术驱动:4G技术VSAI

4G网络系承载渠道,教育企业更多属于技术红利分享者。而AI技术关系到产品供给本身,教育企业本身需要具备一定的技术。

AI教育同样受技术驱动。高性能、低成本、开源的Deepseek-R1适配教育领域,国内AI教育迎来加速落地新机遇。除使用AI实现降本增效外,目前诸多教育公司已发布对外销售的AI产品。软件端,好未来九章大模型、有道子曰大模型、高途、学大教育、粉笔等等纷纷宣布接入DeepSeekR1,对原有产品进行更新。此外有道在硬件上也更新推出集成有deepseekR1的有道AISpaceOne答疑笔。AI教育逐步进入落地验证期。

但4G网络技术与AI技术区别在于,后者要求教育企业本身具备一定的AI技术,AI教育的技术门槛相对更高。聚焦于在线教育产品最主要的产品形式直播课,教育企业在其中发挥的技术革新作用相对较小,核心是利用4G网络这一载体。教育企业融入在线教育的门槛较低。而AI教育涉及供给形式的改变,则对AI教育企业本身提出更高的技术要求。

高性能、低成本、开源的Deepseek模型一定程度上降低了教育垂直领域企业探索AI教育的门槛。DeepSeek-R1模型的开源属性为企业提供了高度灵活的技术底座。教育机构可基于开源代码定制学科知识库、教学场景交互逻辑,例如开发数学解题的分步骤解答框架。DeepSeek通过可验证奖励的GPRO、多头注意力机制以及DualPipe方法(援引自腾讯研究院,此处不过多展开)实现算法优化,降低模型单次训练和推理对算力的需求,基于DeepSeek二次训练的成本也更低。同时模型本地部署也可在边缘设备(如校园本地服务器、企业办公终端、消费电子硬件)高效运行,本地部署意味着企业使用时对其数据、硬件和软件配置拥有完全的控制权,同时端侧使用也可避免网络拥堵等现象。

w7.jpg

资本驱动:政策限制后,风险投资资金更趋冷静

「双减」政策实施后,教育科技领域的投资逻辑已从规模快速扩张转向价值深耕,市场呈现出显著的理性回归态势。根据HolonIQ统计数据,全球教育风险投资资金已自2021年高位的208亿美元迅速下滑至24亿美元。资本更加审慎地聚焦于技术壁垒高、政策适配性强且具备可持续盈利模型的细分领域。

w8.jpg

02
在线教育

商业模式变迁的借鉴

在线教育中服务产品交付环节(教、练、测评)曾跑出最多的千亿市值公司。在线教育诞生之初,呈现百花齐放的格局,各类在线教育产品从不同维度覆盖教育服务的各个细分赛道。可按照教培各环节划分为,获客匹配、内容生产、产品交付(教、练、测、评)三大领域。产品交付环节直接触达用户核心需求且具备规模化盈利潜力,历史市值(或估值)千亿的在线教育企业,如好未来(学而思网课)、跟谁学、新东方、猿辅导、作业帮等在布局在线教育时均集中于产品交付业务,此外跨赛道布局在线教育测评等业务的科大讯飞双减前也曾达到过千亿市值,并于2023年创下新高。下文我们将进一步复盘各个环节商业模式的区别。

w9.jpg

获客匹配:家教020平台的兴起与转型

互联网020模式传入教育行业,在线教育探索初期出现了一系列保留教师授课传统形式,同时又以实现去中心化教师匹配机制为目标的O2O机构。标志性的平台包括跟谁学(后更名为「高途集团」)、轻轻家教(后更名为「轻轻教育」)、疯狂老师等。跟谁学成立于2014年,旨在帮助学生找到最合适的老师,以满足学生个性化的需求;截至2015年3月,最高日营收达到209万元,同时多轮融资后「跟谁学」的估值达到2.5亿美金。轻轻家教,有别于跟谁学的「类淘宝模式」,提出TT2F模式(tutor&tutorassitstanttofamily),储备全职员工助教,充当老师和学生、家长之间的经纪人,模式相对较重,在2015年上半已年完成C轮融资,并获得好未来的教研支持。疯狂老师线上匹配线下授课,通过补贴和严格师资筛选吸引用户,在2015年8月,月均GMV从500万迅速提升至1.07亿元。

w10.jpg

家教O2O模式类似于「大众点评」而非电商平台,存在冷启动现象,初期用户付费意愿不强。教学服务需要时间体现效果,对于家长和学生而言试错成本高。因此家教O2O平台与销售商品的电商平台存在较大差别,新平台因缺乏初始用户行为数据与可信评价体系,存在冷启动现象,即前期在未积攒足够的评价信息时,用户选出心仪教师的难度大,初期用户付费意愿也不强。

另一方面,选择家教实际上是较低频的行为,导致家长和老师对平台的黏性不高。家长选择家教的行为,往往因孩子阶段性学业瓶颈(如升学衔接、单科薄弱)而触发,需求呈明显的时间碎片化特征,这与高频刚需的外卖、打车等O2O场景形成鲜明对比,平台难以通过持续服务构建用户习惯。此外,家教服务的非标化导致供需双方对平台的信赖度有限,教师一旦通过平台触达家长,如果形成良好的合作关系,便有动机越过平台转为私下交易规避抽佣,家长也倾向基于实际教学效果而非平台粘性做决策。

w11.jpg

w12.jpg

UGC文档平台以提供海量学习资料和文档共享为主。其本身产出的内容较少,而是以用户上传各类学习资料,因此所能提供的文档一般零碎且分散,对学习者的资料收集的能力要求较高,需自行筛选整合。因此付费意愿较强的用户群体多为高年级学生和职场人士,他们更注重资料的实用性和针对性。根据艾媒咨询《2022-2023年中国知识付费行业研究及消费者行为分析报告》,知识平台付费用户86.9%集中在22-40岁。

内容供给平台实现了大规模的教育资源整合与共享,为促进教育公平起到了巨大作用。但其也面临着服务链条暂未跑通的困境,内容供给平台过度聚焦于教育服务的前半段,即内容生产分发的前半程,而学习转化与粘性维系的后半程有待加强。

w13.jpg

w14.jpg

w15.jpg

在线教育的商业模式变迁启示:重服务交付、重教学效果

在线教育的形式百花齐放,但在变现阶段,大部分转向直播课程或OMO模式。其背后的核心因素在于,1)教育需要经历教研、授课、教学反馈等多个环节,对比搜题、内容供给等产品仅能实现单一功能,课堂形式能够体现、覆盖多个环节,进而对最终的学习效果负责,因此在付费意愿上更强;2)直播课、OMO课程交互性更强,从学习效果来看,更接近线下培训,且标准化程度相对较高,因此商业模式更易复制和扩展,用户粘性及付费意愿显著提升,大部分的在线教育模式在变现阶段都将直播课或OMO课程设为盈利核心。从在线教育的各商业模式复盘不难看出,教育服务需要闭环与可视的效果。目前AI答疑产品已经能对传统拍搜工具实现较强的替代,期待后续向AI教育产品进一步实现闭环。

w16.jpg

w17.jpg

广告投放曾对市场规模扩张及提高集中度起到一定效果,但可持续性存疑。头部教育企业通过高频广告轰炸抢占用户心智,根据艾瑞咨询数据,2020年在线教育行业CR5集中度达15.8%,远高于线下教育赛道的CR5集中度,印证资本加持下流量驱动的规模效应。然而这一广告投放模式的持续性仍面临诸多调整:其一,纯线上教育产品的单客获客成本已达数千元,营销费用率陡增;其二,过度依赖流量导致产品同质化,用户留存率和转化率实际不高,根据公司研究室数据,2021年在线教育行业的特价班向正价班的平均转化率不足20%。

w18.jpg

w19.jpg

03
AI教育商业模式初探:针对不同用户

的差异化设计逻辑与变现路径

w20.jpg

w21.jpg

AI答疑工具:以单一功能为主,预计主要起引流、数据积累作用

主流AI答疑工具存在同质化竞争,同时以单一功能为主,预计盈利能力有限。主流AI答疑工具均聚焦于基础问答、错题解析和拍照搜题,技术实现路径高度相似,在类似语料库训练下,输出结果和解答能力也接近,同时交互模式也趋同。同时AI答疑工具侧重即时答疑,但缺乏个性化预习规划和学后巩固体系仅覆盖学习链路的碎片环节,无法形成「教-学-练-评」闭环,进而难以形成全链条的教育服务。回顾此前小猿搜题、猿题库等题库类产品,我们分析此类产品的收费能力要弱于课程产品。

w22.jpg

但AI答疑工具能够实现高频触达客户,在流量入口和数据积累方面存在重要作用。答疑是K12用户的刚性需求,拍照搜题等功能以「即时解答」吸引用户初次体验,降低用户对AI教育的尝试门槛。同时用户行为数据可反哺营销策略,例如学生若提出数学、物理、化学等学科的相关问题,可以根据涉及到的知识点有效、精准定位用户所处的年龄段,刻画用户画像并推送适合的课程。交互形成的数据也能为后续进一步训练AI教育产品提供材料。

w23.jpg

w24.jpg

2)新东方AI1对1外教产品:卡通角色扮演教师,激励孩子开口说英语

新东方推出的AI1对1外教产品通过卡通形象AI老师、主动式互动机制与游戏化反馈设计,显著提升英语学习的趣味性与交互效率。与传统数字人不同,产品选择黄发丸子头、紫色上衣的卡通形象「Lisa」作为AI老师。动画形象比真人建模更具亲和力,尤其对低龄学生,消除传统外教课中的紧张感,同时「Lisa」能熟练切换中英文,既保留外教语言纯正性,又通过中文辅助理解复杂指令,解决「听不懂不敢说」的痛点。产品颠覆传统「被动应答」模式,通过大模型驱动AI老师「主动发问」,并基于学生水平动态调整互动策略与分层提问机制。实时特效(彩带、掌声)与虚拟勋章即时激励,强化学习正反馈。在普惠性层面,据多知消息,新东方AI1对1外教产品平均单价仅10元,高性价比享「中外教联合原版教材」资源。

w25.jpg

高年龄段多功能效果、性价比AI教育软件:学生、成人自驱力强,强调效率、性价比

w26.jpg

w27.jpg

2)天立启鸣达人AI:AI高考冲刺营助力提升学校平均分,提高学校吸引力

w28.jpg

w29.jpg

3)粉笔AI系统班:笔试备考刷题模式与AI系统高度契合

w30.jpg

w31.jpg

教师端AI应用:对内显著降本增效,对外付费意愿有待提高

教师端AI软件在教育教学体系中正发挥日益显著的效率提升作用,尤其在教学管理自动化、学情分析精准化及资源生成智能化方面有效降低了人力与时间成本。通过自动批改作业、智能排课、学情预警等功能,教师日常事务性工作时长可大幅压缩,同时AI驱动的备课资源库与教案生成工具大幅提升了教学设计的效率和质量。如高途集团2025财年第一季度实现规模盈利,受益于人工智能和数据分析赋能下,通过人效管理革新、运营效率优化、重构成本结构、提升用户粘性等驱动利润规模化释放,实现营业利润约3480万元人民币。

w32.jpg

但该类工具面临外部商业化瓶颈,个人用户付费意愿低,外部学校采购决策周期较长。外部学校采购决策流程较长,对软件价值的评估多集中于行政管理便利性,付费转化依赖于财政预算分配;个人教师用户虽认可工具价值,但受限于个人收入及使用频率,付费意愿低,普遍存在「以免费基础功能替代付费增值服务」的消费倾向,反映出市场付费意愿与工具实际价值之间的鸿沟。

AI教育硬件产品:可视化教学工具与合规K12学科资源获取路径

对幼儿而言,智能玩具以实体呈现而非纯虚拟交互,契合儿童具象化认知构建过程与多感官学习需求。而对小初高学生而言,一定程度上,AI教育硬件是「防智能手机沉迷」与「利用AI技术促学习」之间的平衡点,因此有其存在的客观需求。

1)幼儿智能玩具:边玩边学、幼教实现路径

AI儿童教育陪伴产品正经历从单一功能型(如语音问答)向多模态交互型(情感识别+自适应学习)的升级。以智能玩具为代表的一系列AI儿童教育陪伴产品,正在以科技为儿童提供情感陪伴、教育支持和娱乐功能。

w33.jpg

2)素养课程智能教具:可视化教学的核心

w34.jpg

3)智能学习平板:主要的合规K12学科资源获取路径,商业模式有待优化

w35.jpg

w36.jpg

w37.jpg

w38.jpg

w39.jpg

04
投资建议

w40.jpg

05
风险提示

w41.jpg

(原文转载自 国信证券《从在线教育「连接」到 AI 教育「重构」,探讨 AI 教育商业模式的演进方向》 2025 年 7 月 8 日)

END

来源:

*声明:本文系转载,是出于传递更多信息之目的。若有错误或侵害权利人权益,请留言,我们将及时更正、删除,谢谢。

第22届中国(南京)教育创新力大会
不忘教育初心,继续从

宏观政策的解读到微观实践的分享

为教育工作者提供丰富的学习与交流机会

9月23——25日

南京国际展览中心见



w42.jpg
Die von den Nutzern eingestellten Information und Meinungen sind nicht eigene Informationen und Meinungen der DOLC GmbH.
您需要登录后才可以回帖 登录 | 注册 微信登录

本版积分规则

Archiver|手机版|AGB|Impressum|Datenschutzerklärung|萍聚社区-德国热线-德国实用信息网

GMT+2, 2025-10-11 23:07 , Processed in 0.272692 second(s), 31 queries .

Powered by Discuz! X3.5 Licensed

© 2001-2025 Discuz! Team.

快速回复 返回顶部 返回列表