找回密码
 注册

微信登录

微信扫一扫,快速登录

查看: 279|回复: 0

AI 智能体来了!它不是工具而是数字员工,能顶一个部门干活,连微软和OpenAI都在抢跑!

[复制链接]
发表于 2025-7-23 09:06 | 显示全部楼层 |阅读模式

马上注册,结交更多好友,享用更多功能,让你轻松玩转社区。

您需要 登录 才可以下载或查看,没有账号?注册 微信登录

×
作者:微信文章
今天这篇文章要聊一个我觉得「极可能封神」的新趋势 —— AI智能体(AI Agents)。

这玩意儿不是ChatGPT、也不是Copilot,而是更牛的存在。简单说,它就像是一个能自己干活、能思考、能沟通,还能自己决定该干啥的数字员工。OpenAI、NVIDIA、微软这些大厂已经全在押宝它了,连Salesforce这种AI节奏一向慢半拍的公司,也已经悄悄入场下注。

w1.jpg

到底它牛在哪?下面我拆解给你看。

1)AI智能体到底是啥?和ChatGPT有啥不一样?

很多人一听到“智能体”就觉得是营销概念,但我直接说结论:

👉 它和ChatGPT、Copilot这类工具不是一个物种。

我们平时用的GPT、Claude、文心一言这些,其实都是「响应式」系统 —— 你问,它答。它们不会主动出击,不会记得你昨天说了啥,更别提处理一个要花几天、几轮沟通的复杂流程了。

智能体不一样,它是“主动式 + 长记性 + 自主执行”三合一。

举个我最近看到的比喻特别贴切:

GPT是咖啡机,AI智能体是咖啡师。

咖啡机再牛,也只能煮咖啡;但咖啡师能迎客下单冲煮上咖收银关店全搞定。你给他一个目标,他能全流程干到底!

w2.jpg

2)为什么智能体是“下一件大事”?

一句话:它不是工具,而是劳动力。

以前你让AI帮写个邮件、生成个代码片段,这叫“工具”。现在你能让AI全自动跑完整个理赔流程、营销流程、投标流程,这叫“员工”。

想象下这些场景:
    客户报案 => 智能体自动分类 => 识别内容 => OCR提取票据信息 => 检索合同 => 计算赔付金额 => 自动写邮件回客户 => 等客户反馈再继续后续每天爬商标局新注册清单 => 检查是否有侵权 => 找出冲突商标 => 自动发异议声明整合公司 ESG 数据 => 问员工 => 查系统 => 生成报告文档 => 提交审批

这些流程,现在已经不需要人手参与就能跑通了!

而且重点来了👇

它能主动判断、主动等待、主动决策,而不是傻等你点按钮。

这才是“Agent”最关键的关键词 —— Agency,自主性!

3)构建智能体的核心能力拆解

那一个完整的智能体系统,究竟是怎么构建的?

我梳理了下保险理赔智能体的设计,发现大致包含这么几个关键能力:

✦ 1. 任务分类与路径分流(识别诉求)

当客户说“我家吊灯被小孩踢坏了要理赔”,传统系统可能只能提取关键词。

但智能体要做的是:

w3.jpg

1)理解语义(啥事?) 2)归类(是财产险还是医疗险?) 3)进入对应的处理流程(走哪个flow?)

它做的不是Text2Tag,而是Text2Process!

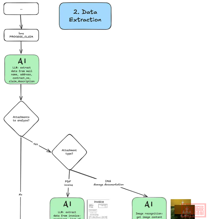
✦ 2. 非结构化数据提取(邮件+图片+PDF)

这一块我试了几个系统,能力差别巨大。

目前最靠谱的方式一般是:
    文本类:用LLM提取字段(如地址、电话、合同号等)图片类:走OCR系统提取内容(如发票、照片)文件类:先判断类型(PDF是合同还是清单?),再走不同处理路径

有个小技巧是——强制模型输出JSON格式,比如这样:
{
  "name": "Deepak",
  "phone": "+1 718 123 45678",
  "contract_no": "HC12-223873923",
  "description": "吊灯被儿子踢坏,已附照片和发票"
}

我试了下OpenAI+Vision+OCR组合,处理一封带图和发票的邮件,精度已经非常可用了,80%以上字段都能提取准确。

w4.jpg

✦ 3. 外部系统调用与上下文持久化

处理业务不能靠记忆力,要靠系统写入。

比如:
    从客户系统查合约状态把理赔请求写入Issue Tracking系统保存中间状态到数据库,下次继续处理

这一步很多人忽略了,但实际上是智能体从“对话”走向“系统自动化”的分水岭。

✦ 4. 推理 + 检索 + 决策

这一步是真正“行政能力”的核心。

比如理赔的时候,智能体得判断——
    合约中有没有免责条款?吊灯是不是房屋固定设施?客户是否已经超出理赔次数?

但合约通常是几十页PDF,显然不能一口气喂进去。

这时候我们用到的是RAG技术(检索增强生成):

1)向量数据库召回相关条款 2)LLM进行自问自答 + 推理 + 结构化判断 3)输出结论 + 理由 + 置信度

甚至可以在提示词中让模型“先思考、再回答”(链式思维链Chain-of-Thought)

这比你让它“直接回答”靠谱太多。

✦ 5. 置信度控制 + 人工兜底机制

最后,为了系统更稳健,我们还得加上置信度判断机制:
    如果模型置信度低于阈值(如0.5),则走人工审核路径如果置信度高(>0.9),直接自动处理

这一步是实现“人机混合协作”的关键,也直接决定了自动化率能不能上到90%以上。

4)构建智能体用啥工具?

这一块目前我踩了很多坑,推荐如下几个方向:
    LangGraph:适合构建长流程、可视化任务流(推荐!)CrewAI:任务分配、多智能体协作很强AutoGen:微软出的,适合学术类Agent构建LangChain:老牌工具链,能用但不够轻便

当然,你也可以用纯 Python + LangChain + FastAPI 手撸一套,我之前用这个方案跑了个招投标资料自动撰写 Agent,效果也不错,就是略费时间。

最后总结一下

AI智能体,不是“又一个ChatGPT”,而是能自动执行任务、理解上下文、主动决策的「数字员工」。

如果你之前用过Copilot,现在你会发现:Copilot只是助手,Agent是真正能“替你干活”的员工。

w5.jpg

未来每家公司都会需要一套 Agent 系统,来替代大量中低阶的重复性事务岗位。

现在下场,还不晚。

这次的变化,真的不是PPT革命,而是流程革命。想象一个AI可以扛起你一个完整团队的活,你还不动心?

感兴趣的朋友可以试试构建一个自己的智能体,LangGraph + RAG + JSON输出 + 调用外部API,这几样你掌握了,就能开工了!

有问题欢迎交流,我们下篇再见。

-END-

我为大家打造了一份RPA教程,完全免费:https://www.songshuhezi.com/rpa.html

点击下方公众号卡片,回复关键字 源码 获取相关资源!
Die von den Nutzern eingestellten Information und Meinungen sind nicht eigene Informationen und Meinungen der DOLC GmbH.
您需要登录后才可以回帖 登录 | 注册 微信登录

本版积分规则

Archiver|手机版|AGB|Impressum|Datenschutzerklärung|萍聚社区-德国热线-德国实用信息网

GMT+2, 2025-10-11 05:51 , Processed in 0.123159 second(s), 31 queries .

Powered by Discuz! X3.5 Licensed

© 2001-2025 Discuz! Team.

快速回复 返回顶部 返回列表