找回密码
 注册

Sign in with Twitter

It's what's happening?

微信登录

微信扫一扫,快速登录

萍聚头条

查看: 257|回复: 0

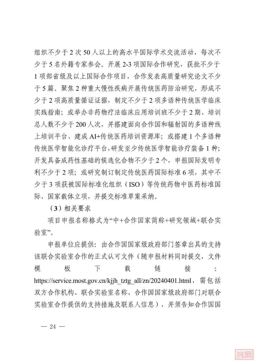
[一带一路] 科技部:重点专项2025年度“一带一路”科技减贫、人工智能和中医药领域合作项目申报启动

[复制链接]
发表于 2025-8-22 04:58 | 显示全部楼层 |阅读模式

马上注册,结交更多好友,享用更多功能,让你轻松玩转社区。

您需要 登录 才可以下载或查看,没有账号?注册 微信登录

×
作者:微信文章
w1.jpg


关于对国家重点研发计划“战略性科技创新合作”重点专项2025年度“一带一路”科技减贫、人工智能和中医药领域合作项目申报指南征求意见的通知




现将国家重点研发计划“战略性科技创新合作”重点专项2025年度“一带一路”科技减贫、人工智能和中医药领域合作项目申报指南(详见附件)向社会征求意见。征求意见时间为2025年8月19—22日,请于8月22日14:00点前将意见反馈至电子邮箱。

本次征求意见重点针对指南提出的领域方向的合理性、科学性、先进性等方面听取各方意见。科技部将认真研究各方意见,修改完善项目申报指南。征集到的意见将不再反馈和回复。

科技部国际合作司

2025年8月18日

w3.jpg

w4.jpg

w5.jpg

w6.jpg

w7.jpg

w8.jpg

w9.jpg

w10.jpg

w11.jpg

w12.jpg

w13.jpg

w14.jpg

w15.jpg

w16.jpg

w17.jpg

w18.jpg

w19.jpg

w20.jpg

w21.jpg

w22.jpg

w23.jpg

w24.jpg

w25.jpg

w26.jpg

w27.jpg

w28.jpg

来源:科技部免责声明:以上图片及资料内容来源网络,仅供分享不做任何商业用途,版权归原作者所有;部分文章及图片无法确认原作者与出处的,仅标明转载来源。如有问题,请及时联系,我们将第一时间删除,并表示歉意,谢谢


【往期热点推荐】

江西省2023年度乡村振兴模范党组织名单

江西省2024年省级农民专业合作社评定公示名单

257个!农业产业强镇项目通过评估名单(第二批)公布

农业农村部关于印发《全国智慧农业行动计划(2024—2028年)》的通知

Die von den Nutzern eingestellten Information und Meinungen sind nicht eigene Informationen und Meinungen der DOLC GmbH.
您需要登录后才可以回帖 登录 | 注册 微信登录

本版积分规则

Archiver|手机版|AGB|Impressum|Datenschutzerklärung|萍聚社区-德国热线-德国实用信息网

GMT+1, 2025-11-14 09:45 , Processed in 0.211161 second(s), 30 queries .

Powered by Discuz! X3.5 Licensed

© 2001-2025 Discuz! Team.

快速回复 返回顶部 返回列表