找回密码
 注册

Sign in with Twitter

It's what's happening?

微信登录

微信扫一扫,快速登录

查看: 333|回复: 0

AI时代下中国低零代码市场发展研究

[复制链接]
发表于 2025-10-3 20:32 | 显示全部楼层 |阅读模式

马上注册,结交更多好友,享用更多功能,让你轻松玩转社区。

您需要 登录 才可以下载或查看,没有账号?注册 微信登录

×
作者:微信文章


《AI时代下中国低零代码市场发展研究报告(2025)》聚焦AI时代中国低代码/零代码市场发展,涵盖市场现状、用户需求、行业应用、厂商案例及未来趋势。

关注公众号:【互联互通社区】,回复【LOW032】获取全部报告内容。



市场方面,低代码/零代码技术渗透率稳步提升,从边缘辅助工具向核心开发平台演进,2024年市场规模达52.1亿元,预计2029年将增至131.2亿元,2024-2029年复合增长率约20.3%,61%组织用户认可其对业务敏捷性、研发效能提升的价值,且企业愿为融入AI能力的产品增加投资。

用户需求上,企业核心诉求集中在提升开发效率(76%用户关注)、降低成本(67%)、赋能业务人员(50%),同时新增对AI能力的关注,对平台的关注点包括用户体验与学习成本(65%)、功能健壮性(57%)、智能赋能水平(52%)等,且对GenAI的期待从基础能力转向落地价值,重视开发效率实际提升、代码准确性与可靠性及安全合规。

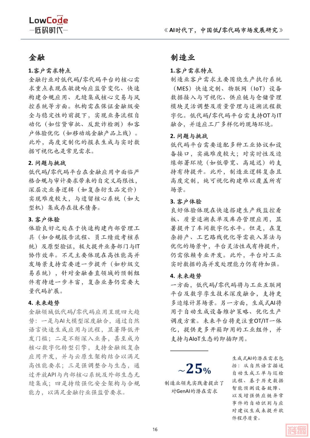
行业应用中,金融、制造、零售电商、政务等多领域积极应用,如金融行业注重合规与系统集成,制造业聚焦生产流程优化与IoT设备接入,各行业基于业务特性有差异化需求,同时面临复杂业务逻辑实现、系统集成等挑战。

厂商方面,道一云、普元信息、瀚码技术等为代表,道一云拥有七巧低代码平台,服务众多央国企;普元信息“一开”平台提升开发效率300%;瀚码技术专注制造业数字化,服务多家头部企业。

未来趋势上,GenAI与低/零代码平台加速融合,预计2028年80%低代码项目融入GenAI,60%以上客户采纳智能自适应开发平台,且GenAI将推动专业与公民开发者融合,催生新型产研组织形态与共创平台。

精彩推荐

LOW001:2021年低代码行业研究报告

LOW002:2021中国低代码市场研究报告

LOW003:2021企业无代码白皮书

LOW004:2021低代码报告

LOW005:+低代码专题报告合辑(精选七篇)

               -中国企业级无代码白皮书                -低代码市场调研报告                -低代码行业研究报告                -化繁为简:低代码行业研究报告                -中国低代码平台指数测评报告                -中国低代码市场研究报告                -中国低代码无代码市场研究报告
LOW006:引领未来20年科技发展浪潮

LOW007:中国企业低代码及无代码产品应用与实践

LOW008:2022年中国低代码厂商发展白皮书

LOW009:低代码零代码平台应用实践与趋势研究:制造业篇

LOW010:低代码助力建筑企业精益建造数字化

LOW011:2022年低代码应用实践报告

LOW012:2023制造行业零代码信息化白皮书

LOW013:零代码全民开发白皮书

LOW014:2022中国低代码全景产业研究报告

LOW015:2023零代码市场发展与十大趋势报告

LOW016:2023年中国企业级无代码开发白皮书

LOW017:2023企业IT人员零代码应用白皮书

LOW018:2023低代码PaaS加速制造行业数字化转型白皮书

LOW019:2023企业零代码应用系统搭建指南

LOW020:2023低代码/无代码应用案例汇编

LOW021:低代码发展白皮书(2022年)

LOW022:2023低代码应用实践报告

LOW023:2023低代码厂商全景报告

LOW024:中国低代码/零代码行业研究报告

LOW025:中国低代码/零代码市场发展洞察(2023)

LOW026:2023中国低代码商业落地研究报告

LOW027:2023年企业级低代码平台构建白皮书

LOW028:2023年中国低/零代码行业研究报告

LOW029:2023数据分析实战指南:零代码专题

LOW030:2024年供应链管理数字化革新——无代码实战「轻」指南报告


LOW031:2025年AI+无代码应用白皮书

LOW032:AI时代下中国低零代码市场发展研究

以下是报告部分内容

w3.jpg

w4.jpg

w5.jpg

w6.jpg

w7.jpg

w8.jpg

w9.jpg

w10.jpg

w11.jpg

w12.jpg

w13.jpg

w14.jpg

w15.jpg

w16.jpg

w17.jpg

w18.jpg

w19.jpg

w20.jpg

w21.jpg

w22.jpg

w23.jpg

w24.jpg
声明
来源:LowCode低码时代,互联互通社区推荐阅读,版权归作者所有。文章内容仅代表作者独立观点,不代表互联互通社区立场,转载目的在于传递更多信息。如涉及作品版权问题,请联系我们删除或做相关处理!



关注公众号:【互联互通社区】,回复【LOW032】获取全部报告内容。

Die von den Nutzern eingestellten Information und Meinungen sind nicht eigene Informationen und Meinungen der DOLC GmbH.
您需要登录后才可以回帖 登录 | 注册 微信登录

本版积分规则

Archiver|手机版|AGB|Impressum|Datenschutzerklärung|萍聚社区-德国热线-德国实用信息网

GMT+1, 2025-11-29 02:38 , Processed in 0.259486 second(s), 31 queries .

Powered by Discuz! X3.5 Licensed

© 2001-2025 Discuz! Team.

快速回复 返回顶部 返回列表