找回密码
 注册

Sign in with Twitter

It's what's happening?

微信登录

微信扫一扫,快速登录

查看: 286|回复: 0

Sora和OpenAI开发者大会

[复制链接]
发表于 2025-10-8 16:55 | 显示全部楼层 |阅读模式

马上注册,结交更多好友,享用更多功能,让你轻松玩转社区。

您需要 登录 才可以下载或查看,没有账号?注册 微信登录

×
作者:微信文章
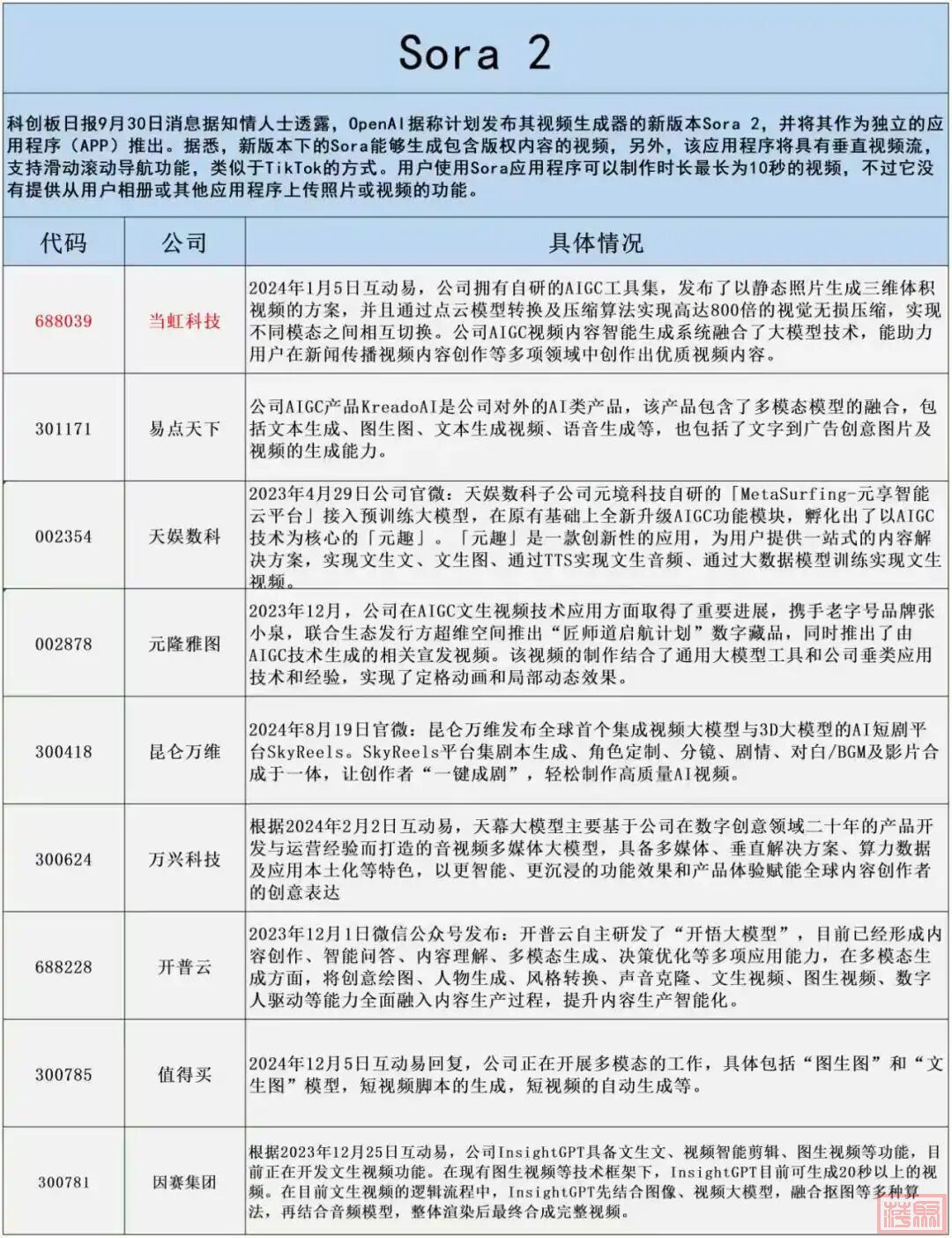
双节假期开始时最火的就是Sora了。记得那几天全是OpenAI老总奥特曼的视频,全是利用Sora生成的。
w1.jpg
相信未来对于我们自己的人工智能产业链也是一个激励和推动!
w2.jpg

w3.jpg

w4.jpg

w5.jpg

w6.jpg

w7.jpg

w8.jpg

w9.jpg

w10.jpg

参考链接:https://openai.com/index/sora-2/

w11.jpg

w12.jpg

w13.jpg
Die von den Nutzern eingestellten Information und Meinungen sind nicht eigene Informationen und Meinungen der DOLC GmbH.
您需要登录后才可以回帖 登录 | 注册 微信登录

本版积分规则

Archiver|手机版|AGB|Impressum|Datenschutzerklärung|萍聚社区-德国热线-德国实用信息网

GMT+1, 2025-12-11 03:10 , Processed in 0.102134 second(s), 31 queries .

Powered by Discuz! X3.5 Licensed

© 2001-2025 Discuz! Team.

快速回复 返回顶部 返回列表