找回密码
 注册

Sign in with Twitter

It's what's happening?

微信登录

微信扫一扫,快速登录

萍聚头条

查看: 254|回复: 0

[一带一路] 专栏 | 贺沛:“一带一路”背景下PPC模式的经济地理学分析

[复制链接]
发表于 2025-12-8 14:30 | 显示全部楼层 |阅读模式

马上注册,结交更多好友,享用更多功能,让你轻松玩转社区。

您需要 登录 才可以下载或查看,没有账号?注册 微信登录

×
作者:微信文章
w1.jpg

w2.jpg

w3.jpg

编者按:怎么打造一个非洲版的迪拜?这篇文章或许可以给出一个答案。


为促进经济要素流动、资源配置和市场融合,推动区域合作,打造区域经济合作架构,中国提出“一带一路”国际区域经济合作新模式。2015年3月,国家发展改革委、外交部、商务部联合发布了《推动共建丝绸之路经济带和21世纪海上丝绸之路的愿景与行动》,标志着“一带一路”倡议正式进入全面推进阶段。在此背景下,中国企业加快“走出去”,招商局集团主导的吉布提港开发运营项目标志着招商局吉布提港项目纵深推进,也是“PPC 模式”在非洲的重要尝试。

PPC 模式即“前港-中区-后城”模式,源于招商局深圳蛇口运营经验,又称“蛇口模式”。该模式将港口、园区、城市视为一个整体生态圈,按照港口先行、园区跟进、城市功能开发的顺序推进,最终形成港产城一体化开发格局。研究表明,PPC模式是一种政企合作的城市开发模式,它通过市场化方式实现生态圈的联动发展,有效协同政府、企业和资源,是城市转型升级的重要战略选择。目前,PPC模式已在斯里兰卡、多哥等国得到实践,并总结出了PIDO经验。

当前,我国在“一带一路”共建国家的城市建设项目多聚焦于基础设施建设,采用BOT、PPP等模式。这些模式虽能解决东道国基础设施瓶颈问题、开拓企业市场,但对城市建设的长远发展影响有限,互惠关系的深度也有待提升。相比之下,PPC 模式给予企业更大空间,深入产业布局和城市建设,从顶层设计打造产业发展综合体,解决东道国产业升级短板问题,实现两国共享融合。打造与东道国的“利益共同体”,契合“一带一路”建设价值观。

PPC模式执行逻辑围绕市场经济,核心是产业升级。一方面,PPC模式的运行遵循经济发展规律;另一方面,该模式会延伸至城市建设领域,而政治、社会、文化等因素会对其成败产生重要影响。

近年来,新经济地理学、新结构经济学在解释工业集聚等方面获得巨大成功。产业全球转移有规律,会选成本低的地方落地,成本包括生产要素和制度成本,如政治环境等,在实际项目中这些因素起决定性作用,如港口开发等依赖经济地理和资源禀赋条件,这对产业结构升级至关重要。新结构经济学认为经济结构内生决定于要素禀赋结构,且要素禀赋及其结构会随时间变化。

从城市发展看,这些因素也有重要影响,城市建设受区域经济和地理、社会、文化条件制约。总之,上述内容凸显了“非经济”因素的重要意义。鉴于我国与“一带一路”共建国家在这些因素上存在较大差异,PPC模式成功移植的关键在于移植目的地能否满足其在我国成功的前提条件,因此评估这些因素尤为重要。目前,虽然PPC模式经济学研究成果丰富,但结合具体项目分析非经济条件与可移植性关系的研究匮乏。

2013年,吉布提政府出台“2035愿景”计划,提出到2035年将吉布提建成“红海灯塔”,使其步入中等收入国家行列,主要发展目标包括通过结构性经济转型实现可持续增长,使人均收入翻三番,创造超过20万个就业岗位,降低失业率等。 一是解决三分之一贫困人口的问题;二是提升人类发展指数,具体包括缩小贫富差距,提供公平获取能源、饮用水和基本医疗服务的机会。

为实现发展目标,吉布提提出五大支柱战略,发展重心是通过经济自由化、对外开放等,将其建设成东非地区的物流、信息、金融中心。招商局项目是吉布提围绕港口物流完善产业链、提供就业、转型经济结构、实现增长及部分“2035年愿景”计划的重要实践。吉布提港的PPC实践处于产业引入关键阶段,城市建设待启。吉布提的资源、区位等条件能否满足PPC模式需求,吸引产业落地并支撑城市建设,是项目成败核心。


“前港”:吉布提的经济地理条件与港口经济发展的两种定位

吉布提地处非洲东北部亚丁湾西岸,其自然地理与经济地理(区位)条件反差巨大。自然地理上,沿海以平原和高原为主,属热带沙漠气候,终年炎热少雨;内地以高原和山地为主,属热带草原气候,分凉、热两季。热季(4月至10月)平均气温达37°C,最高气温超过45°C;凉季(11月至次年3月)平均气温为27°C,年平均降雨量约150毫米。总体自然环境恶劣,难支撑农牧业及相关产业发展。

经济地理方面,吉布提区位优越。它坐落于东非之角的咽喉要地,扼守曼德海峡,堪称欧、亚、非三大洲的交通枢纽以及全球贸易航线上的关键节点;作为埃塞俄比亚唯一的出海口,它背倚东非最大的经济体,是东非地区主要的对外交流窗口之一;在“一带一路”倡议的引领下,它成为联系亚非两大洲、带动海上丝绸之路沿线经济发展的重要纽带。

由此可见,吉布提的经济发展呈现出双重特征。

一方面,由于资源匮乏且自然条件恶劣,它被联合国认定为最不发达国家之一。20世纪90年代,其年均经济增长率仅仅为2.2%,工农业基础极为薄弱。2019年,工业和制造业在GDP中的占比为17.1%,农业占比尚不足2%,超过95%的农产品和工业品依赖进口,超过90%的建设资金依靠外援。

另一方面,其港口服务业发展相对较为发达。受益于稳定政治环境、外汇自由货币政策、埃塞俄比亚经济快速发展和海外投资,2003年以来经济迅速增长,2000 - 2010年,其年均GDP增长率达到4.8%,自2011年以来,这一增长率已接近8%。2019年,其GDP为5898.02亿吉布提法郎,折合约33.19亿美元,人均GDP约为3408.85美元,经济增长态势较为迅猛,与非洲大陆的经济增长呈现出正相关关系。

然而,港口依赖型经济模式宛如一种“资源诅咒”,致使其他产业发展停滞不前,基础生活物资大多依赖进口,进而使得企业和居民的成本居高不下,严重制约了经济的进一步发展。

表1 部分东非国家近6年来的GDP增长率

w4.jpg

可以预见,在未来很长一段时间内,吉布提的经济发展仍会依赖港口资源优势,其港口经济发展路径很大程度决定未来产业布局和城市建设方向。基于对吉布提宏观区位条件的不同视角及《愿景》定位,提出吉布提港口两种可能发展定位。

(1)一是作为东非陆海转运枢纽,以服务埃塞俄比亚及东非地区为定位。与其他大港竞争以获取更多经济腹地,成为区域陆海转运枢纽港并辐射东非。长远看,物流产业发展会推动要素成本降低,带动相关产业发展、提供就业,推动城市工业化。

(2)二是作为全球和区域航运枢纽节点,以服务欧亚、亚非航线船只定位。依托海运航线地位,发展第三产业,发挥地理优势,吸引船只停靠,成为区域经济文化中心。

对于作为东非陆海转运枢纽的吉布提港,港口腹地分为海向和陆向。转运港口的建设开发应与腹地发展水平相协同,由于港口与腹地相互支撑,判断港口潜在经济腹地范围是关键。目前,吉布提除本国,有东非重要陆地腹地埃塞俄比亚,其是埃塞唯一出海口。吉布提港竞争腹地能力决定其未来发展定位,与其存在腹地竞争关系的有肯尼亚蒙巴萨港、坦桑尼亚达累斯萨拉姆港、苏丹港、厄立特里亚马萨瓦港和索马里柏贝拉港等,前三者是东非较大港口,有稳定陆向腹地,蒙巴萨港是东非最大港口。部分货物在此中转,苏丹港作为苏丹唯一的对外贸易港口,服务本国及南苏丹、中非、乍得等内陆腹地。达累斯萨拉姆港作为坦桑尼亚的主要港口,集散全国三分之二的进出口物资,年货物吞吐量达400万吨,为刚果(金)部分地区和卢旺达、布隆迪等国提供出海通道。宏观市场总体情况决定吉布提港口吞吐量最大规模,影响腹地判断;经济腹地范围受交通、区位、吞吐量等多因素影响。结合吉布提港运营现状,下文从宏观市场变化分析其腹地未来变化。

吉布提港宏观市场分为存量和增量两部分。未来较长时间,吉布提市场环境乐观。

存量市场方面,吉布提港潜在竞争者是厄立特里亚马萨瓦港和索马里柏贝拉港,吉布提竞争优势明显,将保持稳定存量市场。

其一,吉布提港口条件优越,软硬件设施远超后两者。全新多哈雷多功能港设计吞吐能力强,有10万吨级泊位,处理、吞吐能力和大船吃水深度在东非领先,且配备自动化、现代化机械设备,作业效率高。

其二,吉布提实行开放自由贸易政策,外汇自由进出,汇率稳定,关税低;厄立特里亚和索马里相对封闭,国际贸易协作有制度障碍,国内政局不稳,不利于与埃塞俄比亚形成稳定贸易关系。

其三,吉埃通道交通系统完善,有1号公路和亚吉铁路及场站,形成海陆联运立体物流结构;马萨瓦—埃塞通道多山路且路况差,柏贝拉—埃塞通道距离远、路况欠佳,交通成本高。所以,吉布提在竞争埃塞俄比亚经济腹地时有较大优势。不过,迫于高成本压力,埃塞正与厄立特里亚、索马里等国和解,开放出海口。

w5.jpg

图1 吉布提、肯尼亚、苏丹港口的年吞吐量(TEU)变化

增量市场方面,未来很长时间,吉布提主要服务埃塞俄比亚和本国腹地,腹地扩张缓慢,主要原因是埃塞国内需求大且增速较快。一方面,埃塞进出口贸易潜力大,如成品油进口量大但人均消耗量低,国内市场需求提升空间较大;另一方面,根据IMF数据,其名义GDP增长率连续10年保持10%左右,实际GDP增长率远超撒哈拉以南非洲地区,经济发展潜力大(见图2)。

所以,不考虑地缘政治等因素,中短期吉布提港存量市场稳定,增量市场以埃塞国内需求为主;长期来看,吉埃通道优势仍在。另外,由于埃塞俄比亚推行工业化等战略且面临外汇短缺问题,未来出口货量增速将显著高于进口货量,以实现双向平衡。

w6.jpg

图2 2004—2019年埃塞俄比亚和撒哈拉以南非洲地区的实际GDP增长率

在满足埃塞俄比亚进出口需求的基础上,扩大腹地的决定性因素之一是陆上交通条件。目前东非交通以公路运输为主,铁路逐步发展。由于地理限制,吉布提大部分边界与埃塞俄比亚接壤,若要连接更广阔的腹地,可能需通过埃塞俄比亚进行跨境运输,因此吉布提港口的腹地连接能力在很大程度上取决于埃塞俄比亚的交通发展状况。但长距离跨境运输受制度限制大,会提高成本、增加运输风险。

综上所述,在中短期内,吉布提仍以服务本国和埃塞俄比亚市场为主,其陆向腹地扩张潜力有限。由于埃塞俄比亚的经济体量对物流需求相对有限,吉布提可向南苏丹、卢旺达等国提供出海通道,以扩大其出口腹地。长远看,吉布提港口竞争力强、基础设施完善,有望与蒙巴萨港、达累斯萨拉姆港竞争索马里及南苏丹等广大腹地。然而,制约其扩大腹地的因素主要有三:

其一,东非其他地区(除吉埃外)交通运输网络落后,从吉布提到苏丹、索马里的运输主要依赖跨境公路,距离遥远、运费高昂且可达性较差;

其二,成本问题突出,吉布提各生产部门成本均居高不下,物流产业亦不例外,一个集装箱从吉布提运至埃塞的成本接近4000美元,距离越远成本越高,而在其他沿海城市这一成本可降至1000美元;

其三,制度障碍显著,包括内源性和外源性两方面。内源性障碍源于吉布提基本行业受家族垄断,进而引发经济问题;外源性障碍则涉及跨境国家政策,如吉布提货物运输依赖埃塞交通网络,受其政策制约,而埃塞货物运输由其船公司垄断,并实行外汇管制和强制结汇政策,这些制度障碍削弱了市场服务能力,进而限制了腹地扩张。

作为全球和区域航运网络的枢纽节点,吉布提港口主要为往来欧亚、亚非航线的船只提供船只补给、维护等服务,同时提供相应的金融、海事、住宿、餐饮、娱乐等配套服务。

从全球航运网络来看,吉布提位于欧亚、亚非航线的必经之路,紧邻世界上最繁忙的航道,是苏伊士运河的门户。作为区域性海运枢纽港,吉布提港的竞争对手,除蒙巴萨港、达累斯萨拉姆港等东非大港外,还有也门的亚丁港、阿曼的塞拉莱港及阿联酋的迪拜港等。其中,前两者对欧亚、亚非航线船只吸引力较弱,亚丁港因战乱暂失竞争力,后两者位于中东波斯湾附近,主要服务波斯湾产油国。相比之下,吉布提港位于连接欧亚非三大洲的交通要冲,扼守红海进入印度洋的咽喉要道,其战略位置的重要性对于保障海上贸易通道的安全与畅通尤为明显。

首先,吉布提地理区位优势显著,潜力待释放。从东亚的中国、日本运往欧洲的商品货物经苏伊士运河,若走最短线路,补给线路依次为新加坡港、斯里兰卡科伦坡港、吉布提港及埃及亚历山大港。但由于苏伊士运河的紧张局势和红海危机,导致船只绕道非洲,这使得约40%的船只选择通过港口条件更优越的迪拜中转,尽管这比直接通过吉布提的路线多走1600~2000海里。

其次,吉布提政局稳定,经济持续发展,外汇自由,这对于发展以服务业为主导产业的路径而言是一大重要优势。

最后,吉布提已具备一定相关产业基础。其经济结构以物流、港口服务业为主导,形成了船只补给、商贸服务、金融贸易等基础服务业,适合发展高端服务业。

若吉布提的港口条件与商贸环境足够优越,且相关配套设施及服务业发展至较高水平,则大部分途经曼德海峡(欧亚、亚非航线,经迪拜、塞拉莱港中转)的船只均可在此停靠补给,进而产生服务需求。


“中区”:城市化和经济发展禀赋视角下吉布提的自贸区发展前景

吉布提港口的两种定位各有优劣,外部条件基本具备,其能否成为可行的发展路径,在很大程度上取决于当地的经济发展禀赋。在招商局推进PPC模式建设且港口建设初见成效的背景下,当前关键在于自贸区建设。因自贸区面积大,当前规模的商贸物流企业无法满足盈利需求,建设主要挑战是产业准入问题。吉布提城市化率高,人口主要集中于首都,可视为城市经济体。从城市研究的角度分析其城市化状况及经济发展禀赋,有助于理解产业选择与培育的节奏。

吉布提城市发展属典型过度城市化,即城市化水平超过工业化和经济发展水平,表现为城市化率“虚高”、人口与经济水平不匹配、城市建设管理水平低、土地利用效率不高等。过度城市化导致社会阶层隔离问题。

吉布提社会阶层分化严重,经济发展水平低,一、二产业不发达,尽管人口较少且劳动力缺乏,失业率依然高企。劳动力素质与市场需求不匹配,以及人口受教育水平的落后,导致了专业技术和技能型人才的短缺。近几年吸纳大量邻国难民,问题进一步恶化。大量失业或半失业人口聚居于贫民窟,其基本生存条件尚未得到解决,同时还伴生着毒品泛滥等一系列问题;而少量“高素质”劳动力和外国技术劳动力收入颇高,城市中存在小范围区域专门为其提供高端生活服务。

城市空间隔离现象在一定程度上符合资本主义逻辑下城市空间的自然演进规律。在城市化伴随的经济发展过程中,由于规模和范围经济效应,资本、劳动力、知识会向“增长极”集聚,进而导致贫富差距和阶层分化,这种分化投射到空间上便表现为极化和隔离。此时,必要的空间分化对大城市具有积极影响。

当城市发展到一定水平时,区域经济会由集中状态转为分散状态,空间隔离问题也会逐渐得到消解,但若无公共政策干预,这一问题往往不会彻底消失。发达国家和东亚新兴经济体普遍展现此规律,然而过度城市化会斩断自我调整进程,使城市发展锁死在高度分化和空间区隔阶段,这种现象在第三世界普遍存在。

具体到吉布提,其空间隔离与过度城市化、国家体制、地缘政治等因素密切相关。政治经济上,政商一体体制使经济命脉集中在少数人手中,贫富差距大。文化教育方面,教育资源为中产以上阶层服务,阶层差距不断拉大。物质保障的缺失与精神腐化导致阶层固化,影响社会安定,国家虽提供基础物资,但民众咀嚼卡特草致使财富回流至高层,进而形成恶性循环。

阶层固化反映到空间分布上,首先是土地利用病态、无序,土地利用制度缺陷使土地无法按市场规律流转。 吉布提存在社会形态差异巨大的空间隔离现象,虽然凭借其优越的地理位置和港口竞争力,吉布提市已成为东非地区的一个重要增长极。

中国企业在吉布提港口的建设与投资,如多哈雷多功能新港的建设,进一步加强了吉布提作为区域物流中心的地位。然而,尽管经济有所增长,吉布提市仍面临社会分化和空间隔离的挑战。吉布提的社会分化和城市空间隔离问题对PPC发展有潜在影响。综合吉布提城市化现状,对其市经济发展禀赋开展态势分析(SWOT),发现前港两种定位下,吉布提城市经济发展禀赋存在差异,中区发展路径也各有不同。

表2 吉布提经济地理条件的态势分析(SWOT)

w7.jpg

表2 吉布提经济地理条件的态势分析(SWOT)-续表

w8.jpg

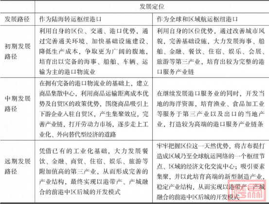
总体而言,第一种路径发展稳健,核心是通过港口物流业将吉布提建成东非商品集散中心,抵消生产要素成本高的问题以吸引企业入驻并走向工业化,其威胁在于竞争腹地能力依赖别国交通,难以占主导。

第二种路径则是将吉布提与迪拜进行对标,在现有的服务链条基础上,着力改善城市风貌、完善基础设施,积极发展高端服务业,进而建成区域经济文化中心。其优势是在周边国家有问题的窗口期,招商局集团投入使吉布提能结合并完善城市与产业建设,放大区位优势。然而,除了投资风险之外,高端服务业的发展可能无法解决大量就业问题,本地居民可能难以参与其中,这可能导致社会阶层流动性降低、空间隔离加剧以及贫富差距扩大,从而引发新的社会问题。

表3 吉布提港的两种发展路径

w9.jpg


“后城”:适应港口及自贸区发展定位的城市发展路径选择

倘若“中区”的发展与吉布提的城市状况仅仅是间接相关,那么“后城”则深深嵌入吉布提的城市肌理之中,其建设与城市状况有着直接的联系。本文从吉布提城市化历史切入,探讨“后城”建设可能路径。

吉布提城市发展历史不长。殖民入侵前,境内由三个苏丹王统治。1883 年法国入侵,1897 年划定法属索马里边界,完成对吉布提的完全殖民。法国使吉布提城市化偏离传统路径,带来第一次快速城市化。殖民时期,城市化率年均增长约 8% - 9%,统治末期达高潮。这种城市化虽扩大城市规模、集中资源,但质量低、遗留问题多。

殖民与抗争延续到 1977 年独立,此后城市化进程在波动中快速增长。20 世纪末,吉布提进入第三阶段,城市化率增长率稳定在约1% - 2%。这一增长不仅受到经济和建设因素的推动,移民因素也起到了重要作用。2017 年约十万人穿越吉布提,2015 年 3 月起约 20000 也门人逃往吉布提,外来移民压力和失业率问题凸显,社会不稳定因素增加。

吉布提特殊的城市化历史决定了其未来城市化路径的复杂性,因此需要多维度地看待城市化问题。

从人口角度来看,近70%的人口集中在首都和阿尔塔地区,其余人口则多分布在主要城市。吉布提城市化水平高、人口集聚,本国人口流动对城市化贡献不大。因港口竞争力和投资吸引力提升,移民将增多,移民会是未来城市化的一大动力。

从城市建设角度来看,在不同港口的发展定位下,城市功能和空间定位存在差异,但重要的一点是不断改善存量,以提供各类城市服务功能。从制度角度,土地、社会福利保障和人口流动管理制度对吉布提城市化进程影响重大。

其一,吉布提的土地管理制度尚不完善,缺乏保障土地有效利用的法律法规,导致大量外国企业购租土地后却未能有效开发。

其二,严格的社会福利和劳工保障制度推高了企业经营成本和物价,降低了人民的劳动积极性,不利于产业发展。

其三,人口流动管理制度存在缺陷,为保障本地劳工就业,对外籍劳务人员的限制较为严格,获批职位通常要求具备高级技术人员以上的资质,而大量外来人口并不具备相应素质,到吉布提的难民、移民多为失业人群,这带来了社会隐患。

此外,吉布提的城市发展受到贫民窟问题的威胁,这与法国殖民时期粗糙的城市规划以及遗留的基础设施空白密切相关,进而导致了社会分化和空间隔离。空间分异在城市化中难以避免,如何对待底层社区是城市建设需考虑的问题。

底层社区的发展路径通常有两种:一种如某些东亚国家,“城中村”经过治理后成为“落脚城市”并融入城市;另一种如第三世界国家的贫民窟,由于未得到妥善治理,规模不断扩大、环境持续恶化、贫困问题突出,形成了半独立的运行机制,进而滋生矛盾和犯罪。

第三世界贫民窟的野蛮生长主要有两个原因:一是农业模式存在偏差且土地制度改革不彻底,导致土地流动不畅、贫富差距扩大、阶级固化;二是工业化政策误导导致过度城市化,政府在推进工业化和农业现代化时,将农村人口向城市移民,在缓解农村社会冲突的途径方面,一是对自发移民潮缺乏调控,二是在工业化进程初期,人们对事物规律的认识不足,对城市的美好“心理预期”加速了农村人口的城市化进程,导致城市人口激增,住房和就业条件难以满足需求。

对于吉布提,解决贫民窟问题,短期内除难以改变的制度结构、治理能力和社会文化等因素外,重要的是引入或培育能解决大规模就业的产业;从长远看,只有解决阶层流动无望的问题,才能从根本上解决该问题,也才能让依托城市发展的“后城”建设可持续。因此,后城发展规划需要与港口和自贸区的需求相配合,在城市功能方面进行补充完善,同时兼顾城市化现实情况,注重开发策略和时序安排(见表4)。

表4 后城的发展路径选择

w10.jpg


结语

吉布提项目的经验,可望延伸到“一带一路”共建国家类似的城市建设,特别是采用PPC模式的一体化产业城市开发项目中。究其本质,PPC模式的核心在于以港口开发作为原动力,通过引入产业来带动城市发展,进而通过城市反哺产业,逐步实现产业升级与城市转型。

本文的分析表明,除了应遵循一般的经济发展法则,例如各产业的比较优势及其在世界范围内的转移规律等之外,选择拥有突出全球和区域优势的港口区位是PPC模式成功的起点,而所在地的经济发展禀赋和城市状况在很大程度上决定了港口—自贸区—城市的升级链条能否顺利打通。因此,对后者的评估具有至关重要的地位,是判断PPC模式是否具有可移植性的关键。

众所周知,从科学方法论的角度看,任何一种理论或“模式”的成立都需具备一定前提。问题在于,长期“身在此山中”的观察和实践者,往往会将这些前提视为理所当然。就经济发展而言,中国改革开放以来的成功,依赖的前提有:稳定的政治环境与连续的政策脉络,积极有为的政府管理及有力有效的行政执行,与时俱进、步调拿捏得当的渐进式改革,妥善平衡的中央管制与地方试验关系,高质量的劳动力储备和其他经济发展禀赋,以及稳定且有活力的城市状况等。

这些前提条件,在很大程度上,在全世界,尤其是“一带一路”重点关注的第三世界国家,相当罕见。前文提到的避免过度城市化及持久性城市阶层空间隔离(贫民窟)问题,便是其中突出的例子。

因此,在考虑中国经验海外移植时,要客观分析目的地各项前提条件与计划移植“模式”的适应性,积极利用有利条件,因势利导改造不利条件,避免生搬硬套、盲目行动,这对真正成功移植中国经验,进而以实际成绩讲好“中国故事”意义重大。

w11.jpg

关注 | 园区荟(ID:biaozhunpark)

内容合作 | bjzhouyanjun(微信号)

商务合作 | 18611352473(宋女士)

w12.jpg
Die von den Nutzern eingestellten Information und Meinungen sind nicht eigene Informationen und Meinungen der DOLC GmbH.
您需要登录后才可以回帖 登录 | 注册 微信登录

本版积分规则

Archiver|手机版|AGB|Impressum|Datenschutzerklärung|萍聚社区-德国热线-德国实用信息网

GMT+1, 2026-1-26 04:22 , Processed in 0.104712 second(s), 30 queries .

Powered by Discuz! X3.5 Licensed

© 2001-2026 Discuz! Team.

快速回复 返回顶部 返回列表