找回密码
 注册

Sign in with Twitter

It's what's happening?

微信登录

微信扫一扫,快速登录

查看: 223|回复: 0

AI证据,到底该怎么审

[复制链接]
发表于 2025-12-17 09:53 | 显示全部楼层 |阅读模式

马上注册,结交更多好友,享用更多功能,让你轻松玩转社区。

您需要 登录 才可以下载或查看,没有账号?注册 微信登录

×
作者:微信文章



美国《联邦证据规则》草案第707条(人工智能证据规则),是全球首部系统性规制“机器生成证据”的联邦证据规则,其本质是将人工智能生成内容纳入证据法审查框架,确立其可采性标准。




在没有专家证人作证的情况下,如果机器生成的证据在性质上类似于专家证言,那么法庭必须依据与审查专家证言相同的标准来判断其可采性。




一、AI证据的“专门化规制框架”

规则707草案是针对AI生成证据的技术特殊性构建的精准规制工具,解决“机器输出能否等同于人类专家证言”的司法难题。

(一)适用边界:只管智能生成,不管机械记录

规则明确豁免温度计、天平这类“基本科学仪器”,核心是区分 “机器自主决策” 与 “单纯数据记录”。某医疗纠纷中,AI 系统基于患者影像生成 “肺癌诊断结论”,并给出 “建议手术” 的判断,属于 “智能生成”,必须接受规则 707 的全流程审查。




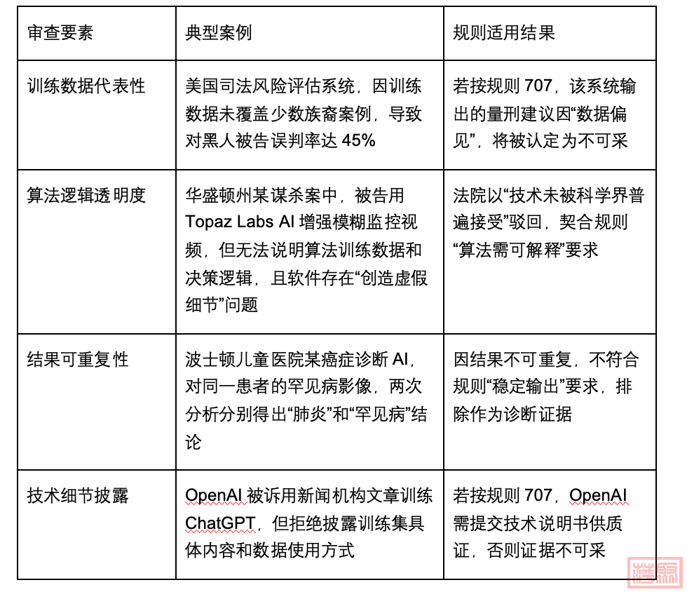
审查核心:AI证据要过技术四关

草案要求法院从技术根源审查AI证据的可靠性,核心聚焦四要素,这是区分于传统证据审查的“关键创新”:

w1.jpg




)适用场景:全领域覆盖的“AI证据类型”

草案未限定AI证据的应用领域,而是覆盖司法实践中已出现的各类场景:

医疗纠纷:AI诊断报告(如肺癌影像识别结论);

经济犯罪:AI股价波动归因分析(如证券欺诈案中AI对市场异常的判断);

知识产权:AI图像相似度比对(如版权侵权案中AI对作品抄袭的认定);

刑事侦查:AI犯罪侧写(FBI用“侧写者”AI系统分析犯罪现场数据,生成嫌疑人特征画像,需证明训练数据包含类似犯罪类型案例)。

其核心逻辑是“技术类型导向”而非“案件领域导向”——只要证据由AI“自主生成”(而非机械记录),均需接受上述审查。







二、为什么要制定这套规则

美国推动AI证据专门规制,本质是解决“技术创新与规则滞后”的矛盾

(一)同案不同判

此前美国无专门AI证据规则,法院多套用传统证据规则,导致同类案件裁判结果冲突

纽约南区法院多次驳回ChatGPT生成的证据,理由包括“输出不可靠”(未披露训练数据)、“算法不可验证”(无法解释决策逻辑);但部分地区法院却采信类似证据,仅要求当事人提供AI开发商的“可靠性声明”。

传统规则无法回应AI证据的“特殊性”——人类专家证言可通过交叉询问验证可信度,而AI证据的“决策主体”是机器,无法“出庭质证”,需从技术根源审查可靠性。







(二)AI证据的特殊性,传统规则管不住

AI证据的主体模糊、过程黑箱、结果不确定,是传统证据规则的“盲区”




主体模糊

1.传统证据的生成主体是“人”(如证人证言、鉴定意见),责任可追溯;

2.AI证据的生成涉及“开发者(算法设计)—使用者(数据输入)—机器(自主运算)”,某AI生成的法律意见书出错,责任分不清是开发者(算法缺陷)、使用者(数据输入错误)还是机器(自主决策偏差);




过程黑箱

传统证据的生成过程可还原(如鉴定意见可复现实验步骤);AI的深度学习过程具有“不可解释性”(如神经网络的权重调整无法人工追踪)比如招聘AI隐性歧视女性简历,降低32%推荐权重,但常规审计无法发现,需通过技术溯源才能定位问题;




结果不确定


传统证据的误差可通过标准控制(如鉴定误差有行业标准);

AI的输出受训练数据、算法参数影响,可能出现“幻觉输出”(如无事实依据的虚假分析)。

(三)技术发展太快,规则必须跟上

AI已深度融入司法若不制定专门规则,可能出现“技术越先进,司法风险越高”的局面,规则707正是为技术发展划定法律红线。







三、正向赋能与现实挑战

规则707草案若正式施行,将重塑美国AI证据的应用生态,但也面临落地难题,其经验教训具参考价值。

(一)AI证据有了明确游戏规则

1.统一审查标准:结束“同案不同判”的混乱状态,如医疗AI证据在不同法院将适用相同的“训练数据+算法透明度”审查标准,提升司法公信力;

2.推动技术合规:倒逼AI开发商在设计阶段注重“可解释性”(如开发可追溯的算法)、“数据合规性”(如采用代表性训练数据),避免因技术缺陷导致证据被排除;

3.平衡技术与公正:既未禁止AI证据应用,又通过严格审查防止技术霸权替代司法判断,符合“技术辅助而非主导”的司法原则。




(二)落地过程中的三道坎

1.评估标尺缺失:草案仅明确“审查方向”(如训练数据代表性),但未规定“具体标准”(如数据覆盖多少场景才算“有代表性”),导致法官裁量权差异——技术水平高的法官可能严格审查,技术水平低的法官可能流于形式;

2.算法黑箱未解:对“无法完整解释内部决策机制的AI”(如深度神经网络),草案未给出替代审查方案Meta、OpenAI等企业担心披露算法细节泄露商业秘密,不愿完全配合技术审查;若当事人无法披露算法逻辑,此类AI证据可能被“一刀切”排除,影响技术应用;

3.合规成本不均:大型科技公司(如谷歌、微软)可轻松提供技术细节供质证,但中小公司可能因成本过高无法满足披露要求,导致AI证据的“主体歧视”——仅大企业的AI证据可被采信;




四、借鉴什么?规避什么?

我国司法系统已在AI应用(如智慧法院、电子数据审查)中积累实践经验,规则707草案的经验需结合我国大陆法系成文法传统司法改革方向进行适配,核心是“取其框架,补其短板,避其陷阱”。

(一)可借鉴的制度设计:聚焦“分类规制”与“全流程管控”

1.分类规制思路:参考美国“豁免机械记录”的逻辑,将我国AI证据分为两类——“机械性输出”(如苏州检察院的图像提取工具)适用现有电子数据规则;“智能性生成”(如医疗AI诊断报告)制定专门审查标准;

2.全流程披露要求:要求当事人提交AI证据时,必须附“技术说明书”,明确训练数据来源、算法原理、误差率,就像黔西市检察院的AI系统预设“要素识别模型”,确保过程可追溯;

3.专家辅助机制:建立“AI技术专家库”x,法官审查算法逻辑时可申请专家协助,弥补技术短板,类似知识产权案件中邀请技术鉴定人出庭。



(二)平衡多方利益与司法规律

1.避免“规则僵化”:AI技术更新快,比如ChatGPT从“逐字复制”到“转化性生成”的迭代仅用1年,应建立动态修订机制,结合技术发展调整标准;

2.平衡商业秘密与质证权:对涉及核心算法的商业秘密,采用脱敏审查——由第三方机构审核技术合规性,只向法院提交“是否符合标准”的结论,不披露具体算法;

3.拒绝“唯技术论”:明确AI证据的“最终可采性”由法官决定,比如医疗AI诊断结论需结合病理切片、医生意见综合判断,不能仅凭AI结果定案,契合“法官主导、AI辅助”的司法原则。



五、对未来司法的影响

规则707草案不仅是美国的制度尝试,更标志着全球AI司法进入规则细化阶段,对未来司法走向的影响将体现在三个层面:

(一)规则体系:专门立法成为趋势

未来可能出台《AI司法证据审查若干规定》,细化“智能生成证据”的审查流程、专家辅助人权责、保密质证程序。

(二)司法模式:“法官+AI+专家”三元审查成型

•法官负责“法律判断”比如AI证据与案件的关联性、是否符合证明标准;

•AI负责“技术初筛”比如苏州检察院智能软件的“数据去重、矛盾点标记”;

•专家负责“技术解释”比如解释算法逻辑、验证结果可靠性;

•核心原则:AI永远是辅助工具,不能替代法官裁判,就像黔西市检察院的AI系统只生成文书初稿,最终由检察官复核修订。

(三)跨领域协作:司法与科技深度融合

司法机关将与科技企业共建AI证据技术标准,比如明确训练数据的代表性阈值、算法透明度的最低要求;与高校合作开展AI证据可靠性评估,避免规则脱离技术实际,形成“司法需求—技术研发—规则完善”的闭环。

美国规则707草案的核心价值,是为AI证据搭建了“技术合规+司法公正”的平衡框架。对我国而言,无需照搬照抄,而是要立足“案多人少”的司法现状、智慧法院的实践基础,借鉴其“分类规制”“全流程管控”的思路。
Die von den Nutzern eingestellten Information und Meinungen sind nicht eigene Informationen und Meinungen der DOLC GmbH.
您需要登录后才可以回帖 登录 | 注册 微信登录

本版积分规则

Archiver|手机版|AGB|Impressum|Datenschutzerklärung|萍聚社区-德国热线-德国实用信息网

GMT+1, 2025-12-26 03:24 , Processed in 0.101315 second(s), 31 queries .

Powered by Discuz! X3.5 Licensed

© 2001-2025 Discuz! Team.

快速回复 返回顶部 返回列表