找回密码
 注册

Sign in with Twitter

It's what's happening?

微信登录

微信扫一扫,快速登录

查看: 287|回复: 0

中国移动:AI原生基础设施实践指南(2026)

[复制链接]
发表于 2025-12-29 11:41 | 显示全部楼层 |阅读模式

马上注册,结交更多好友,享用更多功能,让你轻松玩转社区。

您需要 登录 才可以下载或查看,没有账号?注册 微信登录

×
作者:微信文章
w1.jpg
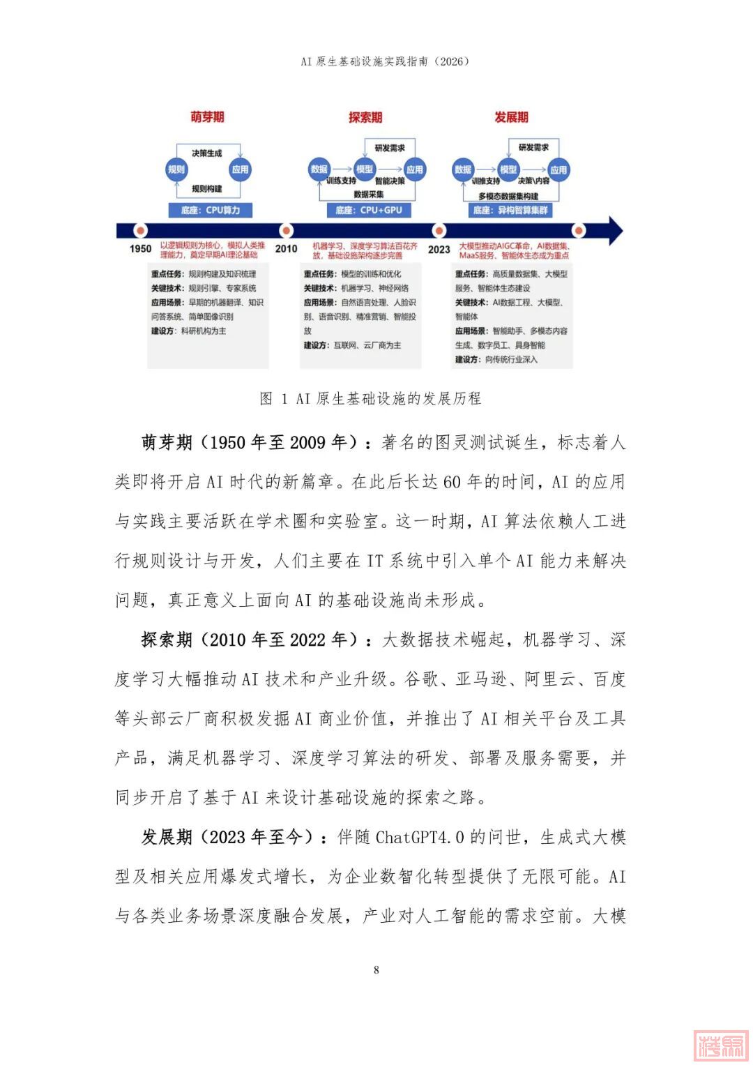
随着“人工智能+”行动深入实施,AI技术正从辅助工具升级为重塑产业的核心基础设施,推动数智化转型进入全面智能化新阶段。在此背景下,中国移动通信集团公司数智化部联合中国信通院云计算与大数据研究所,协同江苏移动、上海移动、安徽移动、山东移动、亚信科技、科大讯飞、阿里云、华为、腾讯云、火山引擎、星邺汇捷、非度信息等头部企业,共同编制《AI原生基础设施建设指南(2026)》,旨在洞察国家战略导向、聚焦产业实践与技术前沿,深度融合多方实践经验,为国央企数智化领域的规划者、建设者及AI原生基础设施产业全链条从业者,提供兼具前瞻性与实践性的参考指导。指南系统定义了AI原生基础设施,提出了AI原生基础设施的参考架构,收录了通信、政务、制造、金融、能源、交通、医疗七大行业16个实践案例。指南指出,随着国产化软硬件体系完善、开源闭源模型生态繁荣与高质量数据集建设推进,AI原生基础设施将加速渗透至传统行业核心业务流程。未来,其发展将呈现三大趋势:一是算力、数据、模型的协同化程度持续加深;二是智能体成为AI应用主流形态,推动多智能体协同解决复杂场景问题;三是安全可信成为基础设施核心竞争力,支撑“AI+”行动高质量落地。部分内容:
w2.jpg

w3.jpg

w4.jpg

w5.jpg

w6.jpg

w7.jpg

w8.jpg

w9.jpg

w10.jpg

w11.jpg

w12.jpg

w13.jpg

w14.jpg

w15.jpg

w16.jpg

w17.jpg

w18.jpg
……篇幅原因,仅作部分展示如需获取文件,请前往知识岛
w19.jpg
扫码加入[XG云数智·知识岛]即可随时下载最新5G、6G、数字化转型资料!

资料已上传

每日持续更新

随时随地查看

↓↓↓

w20.jpg
投稿/商务咨询微信:simei5g亦可直接向公众号发送消息文章事宜请在本文下方留言
Die von den Nutzern eingestellten Information und Meinungen sind nicht eigene Informationen und Meinungen der DOLC GmbH.
您需要登录后才可以回帖 登录 | 注册 微信登录

本版积分规则

Archiver|手机版|AGB|Impressum|Datenschutzerklärung|萍聚社区-德国热线-德国实用信息网

GMT+1, 2026-1-14 05:09 , Processed in 0.118309 second(s), 31 queries .

Powered by Discuz! X3.5 Licensed

© 2001-2026 Discuz! Team.

快速回复 返回顶部 返回列表