找回密码
 注册

Sign in with Twitter

It's what's happening?

微信登录

微信扫一扫,快速登录

查看: 285|回复: 0

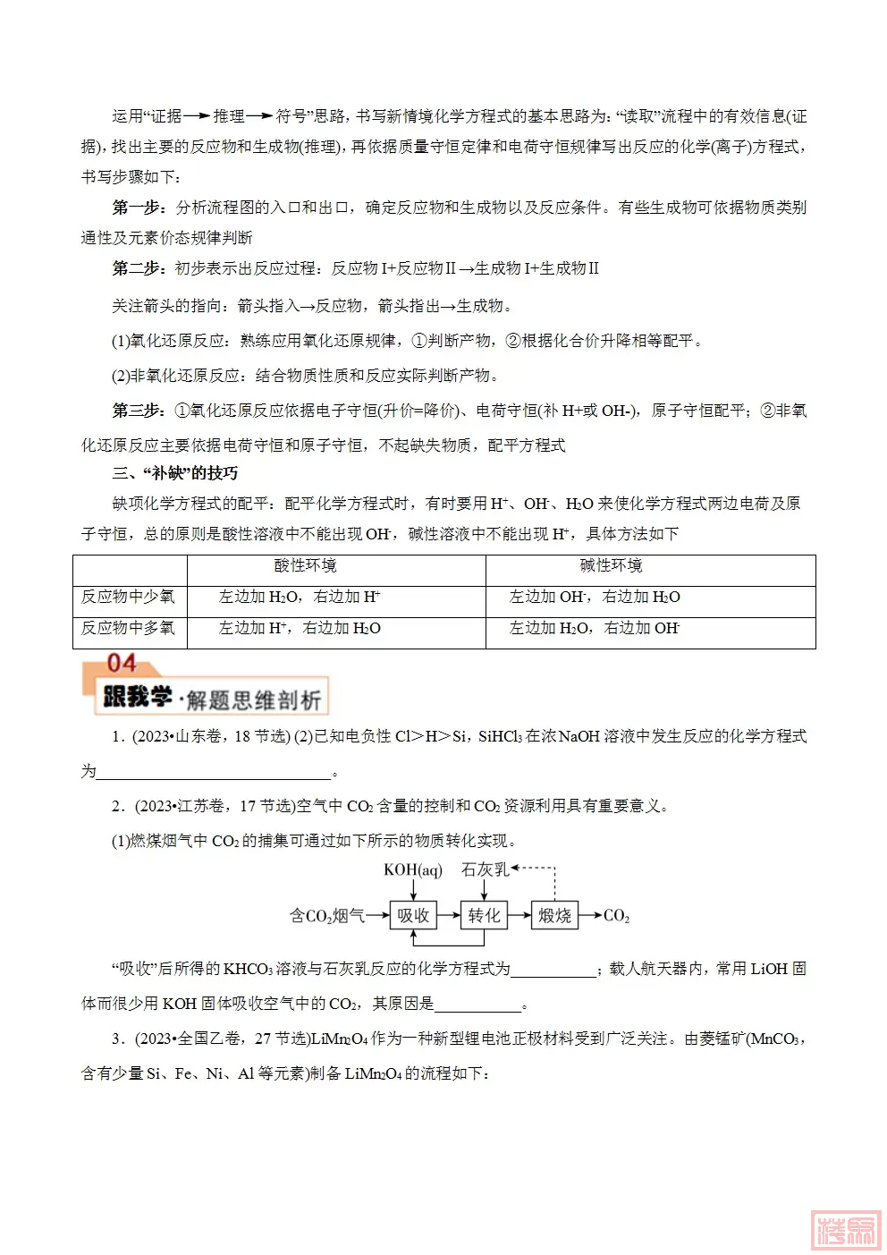
AI生成课件丨高考化学陌生方程式的书写技巧与模板构建

[复制链接]
发表于 2025-12-29 20:00 | 显示全部楼层 |阅读模式

马上注册,结交更多好友,享用更多功能,让你轻松玩转社区。

您需要 登录 才可以下载或查看,没有账号?注册 微信登录

×
作者:微信文章
基于WORD文件,由WPS AI自动生成课件【课件在底部提供下载】

w1.jpg

w2.jpg

w3.jpg

w4.jpg

w5.jpg

w6.jpg

w7.jpg

w8.jpg

w9.jpg

w10.jpg

w11.jpg

w12.jpg

w13.jpg

w14.jpg

w15.jpg

w16.jpg

w17.jpg

生成的课件

w18.jpg

w19.jpg

w20.jpg

w21.jpg

w22.jpg

w23.jpg

w24.jpg

w25.jpg

w26.jpg

w27.jpg

w28.jpg

w29.jpg

w30.jpg

w31.jpg

w32.jpg

w33.jpg

w34.jpg

w35.jpg

w36.jpg

w37.jpg

w38.jpg

w39.jpg

w40.jpg

w41.jpg

w42.jpg

w43.jpg

w44.jpg

w45.jpg

w46.jpg

w47.jpg

w48.jpg

w49.jpg

w50.jpg

w51.jpg

w52.jpg

w53.jpg

w54.jpg

w55.jpg

w56.jpg

来自网络,AI 的课件源于原作者橙子橙试用,特此致谢。

电子版链接:

我用夸克网盘给你分享了「高考化学陌生方程...模板构建」,点击链接或复制整段内容,打开「夸克APP」即可获取。

/~87be39o7iL~:/

链接:https://pan.quark.cn/s/b277b1a26c9e

提取码:aMQ5

—— END ——
Die von den Nutzern eingestellten Information und Meinungen sind nicht eigene Informationen und Meinungen der DOLC GmbH.
您需要登录后才可以回帖 登录 | 注册 微信登录

本版积分规则

Archiver|手机版|AGB|Impressum|Datenschutzerklärung|萍聚社区-德国热线-德国实用信息网

GMT+1, 2026-1-14 00:52 , Processed in 0.151252 second(s), 31 queries .

Powered by Discuz! X3.5 Licensed

© 2001-2026 Discuz! Team.

快速回复 返回顶部 返回列表