找回密码
 注册

Sign in with Twitter

It's what's happening?

微信登录

微信扫一扫,快速登录

萍聚头条

查看: 195|回复: 0

《AI智能体概念股》

[复制链接]
发表于 2025-12-31 14:07 | 显示全部楼层 |阅读模式

马上注册,结交更多好友,享用更多功能,让你轻松玩转社区。

您需要 登录 才可以下载或查看,没有账号?注册 微信登录

×
作者:微信文章
w1.jpg

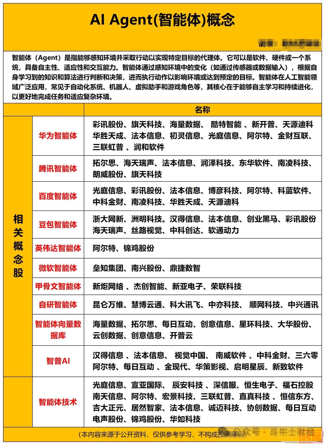
AI智能体(AI Agent)相关梳理:

字节

汉得信息,公司与字节旗下火山引警有合作

洲明科技,与字节旗下火山和豆包等展开合作

浙文互联,连续几年今日头条核心合作伙伴

天龙科技,字节跳动的司与字节跳动合作推出首款AI智能体耳机 OlaFriend

微软线:

垒知集团,代理微软 OpenAl的 Agent

南兴股份,与微软合作 AIGC 智能助手产品

立方数科,是微软云代理商

鼎捷数智,与微软合作发布个人智能助理

百度线:

彩讯股份,百度文心一言首批合作伙伴

中科金财,已接入百度文心一言等大模型

博彦科技,积极与百度等大模型厂商合作

科蓝软件,与文心一言等推进AI在金融领域的应用

腾讯线:

拓尔思,与腾讯在 A 领域合作

润泽科技,依托混元大模型为程序提供AI功能

海天瑞声,为腾讯提供计算机视觉训练数据服务

东华软件,将腾讯混元大模型产品集成到多个项目中

华为线:

酷特智能,公司与华为联合打造智能体集群,酷特AI Agent

彩讯股份,接入鸿蒙“小艺”智能体应用

金财互联,公司和华为合作的“欣智悦财税大模型”

能科科技,公司乐仓智能体(Al Agent)上线

自研线:

科大讯飞,推出面向教育、医疗等领域的AI助手

昆仑万维,自研 AlAgent “天工 SkyAgents”

万兴科技,自研 “天幕”垂直类 Al Agent

顺网科技,自研“灵悉”智能体引擎

世纪天鸿,公司推出服务老师的AI智能体“小鸿助教”

思特奇,公司致力于打造企业级AI智能体

致远互联,公司推出办公代理人(Agent)

值得买,”推出了AI智能体(AIAgent)购物助手“小值”

云从科技,公司推出AI鼠标和办公精灵

实达集团,公司推出实达智能体,规划AI教育应用

福昕软件,公司推出PDF产品AI助手

金山办公,公司推出智能办公助手

新开普,公司推出校园AI助手"小美同学"

漫步者,公司推出搭载AI语音助手的TWS耳机

惠威科技,公司音箱产品已加入智能助手功能

w2.jpg

w3.jpg

w4.jpg

w5.jpg

w6.jpg

w7.jpg

w8.jpg

免责声明

w9.jpg
本文为个人股票操作思路整理,文中观点,主观性较强,仅供股友参考。文中个股仅为点评,不能作为操作依据,个股分析内容为互联网资料和个人看法的综述。据此操作,风险自负。

w10.jpg
操作原则:本金安全性永远是第一位的,操作确定性是盈利的根本,在个人承受的范围内操作确定性的标的。

w11.jpg
Die von den Nutzern eingestellten Information und Meinungen sind nicht eigene Informationen und Meinungen der DOLC GmbH.
您需要登录后才可以回帖 登录 | 注册 微信登录

本版积分规则

Archiver|手机版|AGB|Impressum|Datenschutzerklärung|萍聚社区-德国热线-德国实用信息网

GMT+1, 2026-1-13 14:56 , Processed in 0.097883 second(s), 30 queries .

Powered by Discuz! X3.5 Licensed

© 2001-2026 Discuz! Team.

快速回复 返回顶部 返回列表