找回密码
 注册

Sign in with Twitter

It's what's happening?

微信登录

微信扫一扫,快速登录

萍聚头条

查看: 139|回复: 0

[一带一路] “一带一路”丝路电商:让中国产品品牌出海走向世界!

[复制链接]
发表于 2025-12-31 19:48 | 显示全部楼层 |阅读模式

马上注册,结交更多好友,享用更多功能,让你轻松玩转社区。

您需要 登录 才可以下载或查看,没有账号?注册 微信登录

×
作者:微信文章
    自中国“一带一路”倡议提出,国内各类经济主体应积极抓住“一带一路”高质量共建机遇,发展“丝路电商”国际数字经济贸易;形成中国品牌出海统一战略意识,助力中国产品出口供应全球。本文分别从“大数据分析市场报告”、“产品出口合规认证”、“海外知识产权”、“跨境平台运营”方面详细阐述了“如何让中国品牌产品走向世界?”;打造了中国产品出海品牌案例,贵州菌类出海品牌“Lucid Waters Lush Mountains”(绿水青山)、重庆玻璃制品类出海品牌“Eudaimonia”(理想生活) 、成都跨境医疗出海品牌“Hexu Global(和煦国际)”等;提出了“中国品牌出海统一战略”意识:响应“一带一路”国家战略,发展“丝路电商”,推动国外国内经济双循环,积极输出国内过剩产能,提供乡村振兴新方案,让中国产品品牌出海走向世界!

w1.jpg

一、“一带一路”倡议及丝路电商  

    “一带一路”(The Belt and Road,缩写B&R)是“丝绸之路经济带”和“21世纪海上丝绸之路”的简称,2013年9月和10月由中国国家主席习近平分别提出建设“新丝绸之路经济带”和“21世纪海上丝绸之路”的合作倡议 。依靠中国与有关国家既有的双多边机制,借助既有的、行之有效的区域合作平台,一带一路旨在借用古代丝绸之路的历史符号,高举和平发展的旗帜,积极发展与合作伙伴的经济合作关系,共同打造政治互信、经济融合、文化包容的利益共同体、命运共同体和责任共同体。

    2013—2022年,中国与共建国家进出口总额累计达到19.1万亿美元,年均增长6.4%;与共建国家双向投资累计超过3800亿美元,其中中国对外直接投资超过2400亿美元。截至2023年6月底,中国与150多个国家、30多个国际组织签署了230多份共建“一带一路”合作文件。

    2025年是“一带一路”倡议迈入第二个十年的关键之年,也是推动共建“一带一路”实现更高质量、更高水平的深化之年。在世界百年变局加速演进、国际力量对比深刻调整的背景下,高质量共建“一带一路”以政策沟通、设施联通、贸易畅通、资金融通、民心相通“五通”为抓手,不断拓展中国式现代化发展空间,为推动世界经济发展贡献了中国智慧、中国方案、中国力量。

二、如何让中国品牌产品走向世界?

2.1 大数据分析市场报告

    数字经济全球化背景下,给“一带一路”丝路电商带来巨大发展前景,数字经济在助力中国品牌产品走出去的核心作用就是“以精准的海外市场大数据分析,指导国内源头基地高效生产”。跨境电商大数据分析主要市场数据包括:“行业需求及趋势”、“品牌集中度”、“价格分布”、“上架时间分析”、“竞品分析”、“评论分析”、“产品方案”、等数据,以指导源头工厂进行市场决策。

w2.jpg

1)是否有市场?

    “行业需求及趋势”,我们可以跟进某品类产品的行业需求与销售趋势数据,分析出该品类产品在某海外市场的需求情况(海外市场空间=搜索量*5%*客单价),从而分析出该市场的具体销量和销售额。在得出某品类产品有巨大市场空间机会后,我们继续根据“品牌集中度”分析该品类的品牌垄断情况;如果现有品牌已经有30家-100家,证明大部分卖家已经进入该市场,品牌竞争难度较大;如果现有品牌少于10家,证明该品类属于新兴市场,品牌竞争相对容易。

w3.jpg

w4.jpg

2)是否有利润?

    “价格分布”,作为市场的主要销售数据,我们应该重点进行分析,这将指导整个的市场策略和生产计划。与传统线下销售模式不同,丝路电商主要是利用跨境电商平台进行线上销售,线上用户的购买价格具有一定的数字特定性,如:$29.99,$59.99,$119.99,等;因此需要产家根据相对精确的销售价格来核算产品的成本和利润,制定适合各自的市场策略(低端产品、中端产品、高端产品)。同时根据“上架时间分析”等数据,可以得出该品类产品是在那一年开始进入市场,那一年开始市场爆发;以及每年每月的销售占比,从而指导源头工厂的生产计划。

w5.jpg

w6.jpg

3)产品方案怎么做?

    当我们分析完市场数据和价格数据的可行性后,产品方案具体怎么做呢?接着还需要对“竞品分析”、“评论分析”、“产品方案”、等数据进行分析。

    “竞品分析”,将同品类现有的销量前10的产品的产品数据页,SKU链接,用户评论,等详细数据进行整理比较,看看我们的产品在成本价格、网页界面、广告占比、销量增长量、评论分、等销售表现上的优劣势,进而找到适合自身产品的市场定位和营销策略。因此,国内源头工厂在启动中国产品跨境出口项目前,一定要组建跨境大数据平台产品品类专项运营团队,通过深度的市场调研和大数据选品分析,完成中国产品出口的大数据分析市场报告。以真实的跨境平台海外市场数据报告为基础,返回国内指导产品源头基地开展精准品类生产。

w7.jpg

    所有的市场数据的目的是指导制定正确的“产品方案”。正确的“产品方案”是具体的生产需求,因此需要将采购、生产、物流、营销、等各个环节关联在一起。以羊肚菌的“产品方案”为例,根据产品的规格、包装、采购成本、物流、广告佣金、等算出产品的毛利润率,同时考虑尾程物流和生产难易度等因素,最终得出“2.0盎司的塑料袋”规格的羊肚菌是进入跨境电商平台试流销售的相对正确的“产品方案”。

w8.jpg

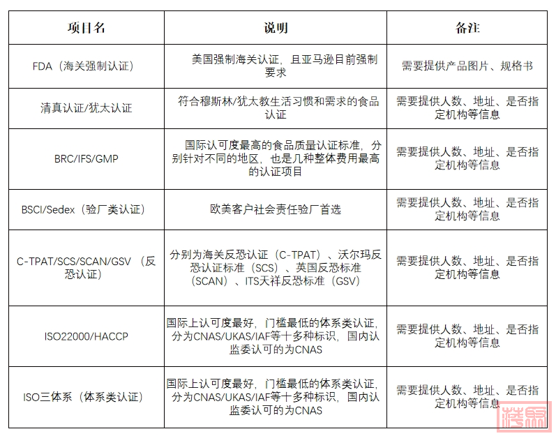
2.2 产品出口合规认证

    我国是发展中国家,面对欧美等发达国家的验厂,尤其当验厂成为贸易壁垒时,我国企业将面临前所未有的压力!外商验厂的主要原因,一是确保合约厂产品质量,外商距代工厂距离遥远,各国语言、法律等不同,存在极大不确定的风险。二是欧美发达国家法律要求,欧美发达国家通过法律、行政和投资贸易等手段,鼓励跨国公司监督国外工厂遵守劳工标准,制裁违反劳工标准的工厂。三是保护公司品牌声誉,能有效地监督合约工厂的劳工、质量、等问题,有利于保护和提升企业品牌的价值,避免公司声誉遭受损失。四是优化供应链管理水平,实施验厂可以协助合约工厂改善劳动条件,提高管理水平,从而提高产品质量和生产效率,降低生产成本。外商验厂包括:社会责任体系、质量控制体系、反恐安全体系、环境管理体系四大模块。

w9.jpg

    小家电类别介绍:理发器、智能插座、吹风机、等小家电类在检测认证行业内被称为电子电器类,也是中国出口欧美及全球最多的产品类别,在美国针对大部分产品加关税的大背景下,纺织业、玩具业、塑胶五金业的生产厂商纷纷产业转移到东南亚,电子电器由于配套设施的重要性还是坚定留在国内,并且在贸易战的背景里再创出口额新高。

w10.jpg

    农产品类别介绍:食品类在检测认证行业内属于比较特殊的一种,在各个国家,食品类的检测和认证项目都是属于最严格的一档,特别是欧美发达国家。

w11.jpg

    作为全球最大的跨境电商平台Amazon亚马逊,投资20亿美元成立“气候承诺友好”碳合规项目,中国出口产品完成“气候承诺友好”认证,亚马逊平台官方可免费推广流量,对于新进品牌产品市场有较大的推动作用。气候友好承诺(Climate Pledge Friendly )项目于2020年9月在美国推出,由亚马逊联合政府机构、非营利组织以及第三方独立实验室,对符合某项或多项环保认证的商品打上气候承诺友好标签,帮助消费者在其网站购物时,识别并购买对环境可持续发展更有利的商品。

w12.jpg

2.3 海外知识产权

    中国产品出口欧美,需要完成商标和专利注册,才能在跨境电商平台上合规上架。如果没有注册商标的商品,会随便面临用户投诉、平台下架、库存移除、等风险。涉及到产品专利技术的情况,即便在中国已申请专利授权,也需要重新申请欧美专利,以便全面的保护产品在海外市场的权力。

w13.jpg

2.4 跨境平台运营

1)代运营模式

    出口企业前期不投入平台运营资金和人力资源,简单将跨境平台运营服务交给第三方卖家代理。第三方卖家通常提供跨境贸易全生态企业服务,包括:“跨境平台运营”、“供应链管理”、“迭代产品创新方案”、等多元业务。代运营模式作为中小企业跨境卖家在平台试流,市场测品、等论证阶段有积极左右,能够高效化的发挥中国出口产品海外市场选品验证作用。

2)联合运营模式

    以源头工厂跨境运营平台为中心,多维度收集海外客户的数据,并将数据进行分析。同时通过跨境平台运营,供应链管理,迭代产品创新方案等方式助力出海品牌。此外,出海品牌,还需要加持专业跨境运营资源,降低出口投入和风险,以此来提高海外市场效率和成功率。

三、中国产品出海品牌案例

3.1 Lucid Waters Lush Mountains绿水青山

    贵州菌类出海品牌“Lucid Waters Lush Mountains”(绿水青山):清澈明亮的河水、郁郁葱葱的山脉,以风景迤逦的贵州苗寨的字画图作为品牌故事。向欧美跨境用户展现了中国农产品的天然生长环境,Natural纯天然,Organic有机,Earthy Flavor泥土味,等;同时向欧美国家展示具有悠久历史的中国山水画。在积极打造国内出海品牌的同时,更多的向欧美用户输出中国历史文化。

w14.jpg

    欧美用户从“宗教信仰”、“素食习惯”、“健身管理”、等方面热衷于中国菌类食品。中国菌类食品在欧美国家具有巨大的市场需求,同时国际菌类食品品牌还相对空缺,国外用户的购买能力也较强,通过跨境出口的销售能够更好的反向促进国内菌类食品行业的创新发展。根据跨境平台的菌类用户数据分析,可挖掘出欧美菌类用户的用户画像(营销卖点):“God Foods上帝食品”,“Vegetarian Ladies素食女性”,“Space Mushrooms太空育种”。

w15.jpg

3.2 Eudaimonia理想生活

    重庆玻璃制品类出海品牌“Eudaimonia”(理想生活):Eudaimonia是亚里士多德伦理学中核心观点,以此作为品牌名字,符合欧美用户对品牌价值和理念的追求。Eudaimonia可翻译为幸福、追求幸福、理想生活等,与玻璃制品在幸福家庭生活中的应用场景紧密关联!可以想象到,用Eudaimonia玻璃杯为家人制作果饮的幸福感;同时在家庭欢聚的时候,Eudaimonia玻璃杯可以带来幸福的场景融入感;Eudaimonia玻璃制品,简单、创新、匠心、等特点,与普通家庭中正在努力追求幸福生活的家庭氛围完全融合!

w16.jpg

    通过跨境平台的用户大数据分析,高档精雕玻璃品类的用户画像(营销卖点)包括:“Overbearing CEO霸道总裁”,“Noble Women欧美贵妇”,“Pantone Colo潘通色彩”。

w17.jpg

3.3 HexuGlobal和煦国际

    2024年12月9日,和煦国际(Hexu Global)正式发布新品:Climber Robot 攀登者(外骨骼辅助机器人),Climber Robot 将上线AMAZON亚马逊美国站,预售价为3999美元/台,全面进军海外市场!和煦国际(Hexu Global),为成都和煦医疗科技有限公司旗下跨境产品运营平台品牌,和煦国际将致力打造于中国医疗跨境器械出海品牌!助力中国医疗器械产品走向世界!

w18.jpg

    “Climber Robot 攀登者”是和煦国际(Hexu Global)首款外骨骼辅助机器人产品(walk all limb exoskeleton robot )。产品基于多通道微弱电生理信号采集电路和去干扰信号处理,利用下肢肌电和脑电波信号实现用户意图的精确解释。结合了感知、控制和人机交互技术,实现对下肢外骨骼机器人的精准控制,提高了患者的自主性和移动性。采用轻量化的穿戴式结构设计,适应多应用场景及个性化的贴合效果。

四、中国品牌出海统一战略

    在数字经济全球化的大背景下,中国品牌出海生态开始形成,具有多产业融合发展的特点,包括:数字经济产业、传统工厂产业带、跨境电商服务产业、海外贸易产业、其他、等。相关产业的组织单位包含政府、国企、源头工厂/基地、中小企业、海外贸易公司、行业协会等各类主体。多产业带、多业态、多组织机构的特点,决定了“中国品牌出海统一战略”的必要性!

w19.jpg

    根据国内外的经济形势和跨境电商新业态的增长趋势,中国品牌出海的跨境电商“持久战”已经打响;国内企业、工厂、跨境卖家、等各类经济主体,要高度重视跨境电商在未来中国出口商品贸易经济中的重要作用。国内各类经济主体要尽快形成“中国品牌出海统一战略”意识:响应“一带一路”国家战略,发展“丝路电商”,推动国外国内经济双循环,积极输出国内过剩产能,提供乡村振兴新方案,让中国产品品牌出海走向世界!

五、总结语

    抓住“一带一路”高质量共建机遇,发展“丝路电商”国际数字经济贸易;形成中国品牌出海统一战略意识,助力中国产品出口供应全球。

---------------END---------------

w20.jpg
Die von den Nutzern eingestellten Information und Meinungen sind nicht eigene Informationen und Meinungen der DOLC GmbH.
您需要登录后才可以回帖 登录 | 注册 微信登录

本版积分规则

Archiver|手机版|AGB|Impressum|Datenschutzerklärung|萍聚社区-德国热线-德国实用信息网

GMT+1, 2026-1-1 18:19 , Processed in 0.109571 second(s), 30 queries .

Powered by Discuz! X3.5 Licensed

© 2001-2025 Discuz! Team.

快速回复 返回顶部 返回列表