找回密码
 注册

Sign in with Twitter

It's what's happening?

微信登录

微信扫一扫,快速登录

萍聚头条

查看: 245|回复: 0

[一带一路] 关于邀请参加“一带一路”新马泰教育交流访问团的通知

[复制链接]
发表于 2026-1-2 11:03 | 显示全部楼层 |阅读模式

马上注册,结交更多好友,享用更多功能,让你轻松玩转社区。

您需要 登录 才可以下载或查看,没有账号?注册 微信登录

×
作者:微信文章
▲  点击蓝字“东西方国际课程” |  关注我们

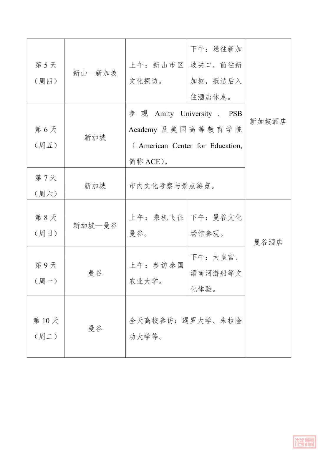
为深入贯彻落实国家“一带一路”倡议,进一步推动国际化人才培养与教育资源共享,经中国教育国际交流协会出国留学服务分会批准,东西方国际教育集团履行副理事长单位职责,由旗下国旅集团出入境服务有限公司具体主办的《“一带一路”新马泰教育交流访问团》项目现已正式启动。

本次访问团旨在促进我国与新加坡、马来西亚、泰国等“一带一路”沿线国家在教育领域的深度交流与合作,行程涵盖多所知名高校与教育机构参访等内容。目前,该项目正面向社会各类教育机构开放邀请,诚邀各教育单位关注并参与,期待进一步交流合作。

w1.jpg

w2.jpg

w3.jpg

w4.jpg

w5.jpg

w6.jpg

w7.jpg

联系我们:

微信公众号:东西方国际课程

邮箱:Partnership@iewie.org

咨询电话:010-82102863

END

w8.jpg

w9.jpg
长按扫码关注东西方国际课程
Die von den Nutzern eingestellten Information und Meinungen sind nicht eigene Informationen und Meinungen der DOLC GmbH.
您需要登录后才可以回帖 登录 | 注册 微信登录

本版积分规则

Archiver|手机版|AGB|Impressum|Datenschutzerklärung|萍聚社区-德国热线-德国实用信息网

GMT+1, 2026-2-24 11:28 , Processed in 0.094489 second(s), 30 queries .

Powered by Discuz! X3.5 Licensed

© 2001-2026 Discuz! Team.

快速回复 返回顶部 返回列表