找回密码
 注册

Sign in with Twitter

It's what's happening?

微信登录

微信扫一扫,快速登录

萍聚头条

查看: 250|回复: 0

[一带一路] 全球治理专题 ▏“一带一路”倡议的“全球南方”规范价值与规范实践

[复制链接]
发表于 2026-1-2 13:25 | 显示全部楼层 |阅读模式

马上注册,结交更多好友,享用更多功能,让你轻松玩转社区。

您需要 登录 才可以下载或查看,没有账号?注册 微信登录

×
作者:微信文章
PDF版下载:http://ldmzyj.ajcass.com
作者投稿系统: https://ldmz.cbpt.cnki.net

内容提要:“全球南方”不仅是政治和经济实体,而且是一个规范价值概念。在“实践转向”的助益下,“全球南方”有着自身的规范实践。“一带一路”倡议在实践中构建的规范是“全球南方”的共同规范,其实践过程亦是“全球南方”的规范实践。在共建“一带一路”倡议的过程中,中国依托一系列合作机制开展了话语实践和行为实践。在话语实践层面,依托上海合作组织和中非合作论坛等机制,中国国家领导人高频次地使用“人类命运共同体”“合作共赢”“互惠互利”等话语词汇,体现了“全球南方”的规范价值。总体上,“全球南方”国家对中国的话语实践持支持态度,但支持程度有所不同:中亚国家持谨慎支持的态度,非洲国家则近乎完全支持。在行为实践层面,依托中非合作论坛、中拉论坛和澜湄合作机制等多边机制,中国不附加任何条件地与“全球南方”国家开展平等互利的经济合作。“全球南方”国家对中国的行为实践总体上也持支持态度,但不同地区的支持程度及其原因各有不同:非洲国家出于追求经济发展和地区稳定而积极支持中国行为实践;拉美国家由于中拉交往的时间较短,加之美西方的抹黑行为,对中国的行为实践持谨慎支持的态度;东南亚国家认识到美西方规范的虚伪,认同中国倡导的“全球南方”规范是在“做正确的事”,从而基于道义性偏好支持中国的行为实践。

关  键 词:中国外交  “全球南方”  “一带一路”倡议  规范价值  规范实践

作者简介:冯钧泽,南京大学国际关系研究院博士研究生。

      “全球南方”(Global South)在“北方”主导的国际秩序中长期处于边缘地位。随着“全球南方”国家的经济体量在全球的占比持续提高,近年来“全球南方”成为研究的热点。鉴于美西方故意混淆“全球南方”的边界、试图将中国排斥在“全球南方”的行列之外,有必要对“全球南方”进行清晰的界定。如果仅从政治和经济实体的角度来理解“全球南方”,那么“全球南方”难以与“发展中国家”“第三世界”“南方国家”等概念区别开。因此,需要从“术语”或“概念”的角度理解“全球南方”。目前,对“全球南方”概念的解读大致可分为以下几类:一是现实主义视角,认为“全球南方”与全球地缘政治竞争有关,“全球南方”是中美权力竞争的角逐场;二是自由主义视角,认为“全球南方”的兴起是对西方新自由主义秩序的冲击,希冀西方国家对“全球南方”进行安抚,通过自我改良来维护新自由主义秩序的稳定;三是后结构主义视角,认为“全球南方”是被西方资本主义国家剥削和压迫的国家群体,“全球南方”应团结起来建立平等和公正的国际新秩序。既有研究的三种视角实现了“全球南方”研究从政治和经济实体到规范价值的转变,但仍局限于西方范式,即基于“适当性逻辑”(logic of appropriateness)和“后果性逻辑”(logic of consequences),呼吁一种公正合理的“规则”。

      根据巴里·布赞、阿米塔夫·阿查亚和秦亚青等学者提倡的“实践转向”(pragmatic turn),“全球南方”国家应在自身的历史经验和现实实践中建立属于自身的规范,且这种规范应和西方规范具备同样的合法性。有鉴于此,本文尝试将“全球南方”与中国外交实践相联系,认为中国是“全球南方”的一员,且“一带一路”倡议下的中国实践是“全球南方”的共同实践。因此,在共建“一带一路”倡议的实践中构建的规范属于“全球南方”的共同规范,即“全球南方”的规范实践。这一规范基于“关系性逻辑”,通过强调实践的过程来推动“全球南方”从规范价值向规范实践转变,从而深化了“全球南方”的概念内涵。本文将以共建“一带一路”倡议的实践为例,详细阐明中国倡议下的“全球南方”规范从规范价值向规范实践演进的过程。

一  中国倡导的“全球南方”规范价值与规范实践

      中国倡导的“全球南方”规范形成并发展于中国同“全球南方”国家的长期互动过程中。基于“关系性逻辑”(relational logic),中国倡导的“全球南方”规范强调实践的过程,其实践过程可以细分为话语实践和行为实践。以共建“一带一路”倡议的实践为例,可以窥见中国倡导的“全球南方”规范从规范价值向规范实践演进的过程。

      (一)中国倡导的“全球南方”规范价值:从惯例到关系性规范

      中国与“全球南方”国家的互动有着较为深厚的历史渊源。20世纪50年代,中国广泛地支持“全球南方”国家的反殖民解放运动。20世纪六七十年代,为了维护国际团结、反对帝国主义,中国在自身经济条件有限的情况下,仍然为“全球南方”国家提供了大量的物资和基础设施建设援助。从20世纪80年代到90年代,中国强调自身与“全球南方”国家共同的发展中国家身份,密切彼此的经济交流。从20世纪90年代末至21世纪初,中国发起了“走出去”运动,2000年中非合作论坛的成立是这一时期中国与“全球南方”国家互动的有力见证。2013年,中国发起“一带一路”倡议,为广大“全球南方”国家搭建投资、贷款、援助和基础设施建设的合作平台。随着“一带一路”建设的逐步推进,中国与“全球南方”国家的联系不断增强。

      中国在与“全球南方”国家互动的过程中,特别是近十余年来随着共建“一带一路”倡议的推进,“全球南方”规范价值逐渐形成。本文之所以选择“规范”而非“惯例”这一术语,是因为“规范”更能体现中国在“一带一路”倡议中所展现出的与“全球南方”国家共建一种代表该国家群体之利益的国际规则的意愿。在国际关系理论中,惯例(convention)与规范(norm)常被混用,但二者仍然具有显著的概念性差异。惯例是一种旨在提升协调与解决问题效率的行为规律,其存在依赖于参与者的行为和愿望。例如,国家间就贸易文件的格式达成一致,便是一种典型的惯例。相比之下,规范是一种被社会普遍接受、带有“应当如此”(oughtness)意味的规则,规范具有内在的约束力,其存在不因违规行为的出现而消失,也不必然符合行为体的即时愿望。规范的核心功能在于构建行为体相互之间的问责性(accountability),确立一种可以让一方对另一方的行为提出合理期待的权利。中国的“一带一路”实践,在行为实践层面包含了大量为协调和解决问题而生成的惯例,这在项目融资模式和基建标准等诸多方面体现得非常明显。然而,“人类命运共同体”“合作共赢”等话语实践显然超越了单纯的工具性协调,旨在阐明中国行为实践的道义正当性和正确价值导向。中国的“一带一路”实践不仅是在与伙伴国家共建一套高效的合作程序(惯例),更是在积极尝试与伙伴国家共建一套被更多国家(尤其是“全球南方”国家)认同和接受的、更公平合理的互动原则和价值体系(规范)。因此,“规范”一词更能准确体现中国“一带一路”倡议的核心诉求,即从功能性的协调逻辑迈向更深层次的国际体系问责逻辑。

      中国倡导的“全球南方”规范价值体现为中国在与其他国家或非国家行为体互动中所践行的规则、标准和行为准则。在价值层面上,这一规范源于中国与“全球南方”国家的外交实践,在中美战略竞争的大背景下,规范价值的重要性逐渐凸显。在工具层面上,中国倡导的规范既不使用军事胁迫,也不依赖经济利诱,而是“通过思想和意见等观念要素发挥作用”。早在1939年,英国学者爱德华·卡尔便在其著作《二十年危机》中呼吁“建立在被普遍接受基础上的宽容和不压迫的”国际规范的出现。然而,美西方在二战后建立起的新自由主义国际规范却以新殖民主义手段对“全球南方”国家进行剥削与压迫。最近十余年来,国际学术界愈发支持能够代表“全球南方”国家利益的规范价值。美国学者道恩·墨菲认为,虽然中国目前并没有寻求替代现有的西方自由主义国际规范,但如果自由主义国际规范秩序瓦解或将中国排除在外,那么中国倡导的规范有极大可能成为“全球南方”国家奉行的新秩序。英国牛津大学教授卡雷普索·尼科莱迪斯等学者进一步指出,中国倡导的“全球南方”规范可以完成国际规范的“去西方中心化”,应当拥有与西方规范相同的合法地位。

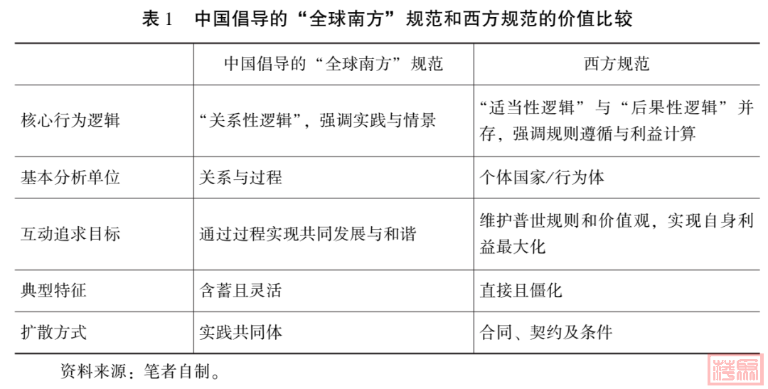
      如表1所示,中国所倡导的“全球南方”规范与西方规范在客观上存在差异。需要明确的是,本文采用秦亚青的“关系性逻辑”理论来阐释中国倡导的“全球南方”规范价值的哲学与文化基础,这是笔者主观选择的一种理论分析视角,并非对中国外交实践的唯一客观定论。本文之所以选择“关系性逻辑”,是因为在这种关系理论世界观中,行为体的身份和利益是在与他者的互动关系中被塑造和定义的,行为的合理性并非仅通过抽象规则或成本收益计算来评判,而是取决于在特定关系情境下的“合宜性”,更契合中国“一带一路”倡议反复强调的过程、互动及和谐共处的事实。与之不同的是,西方规范由“适当性逻辑”和“后果性逻辑”主导。根据詹姆斯·马奇和约翰·奥尔森的经典论述,“适当性逻辑”指行为体根据其身份、角色和所处制度环境中的规则来判断何为“正常的、正确的、合宜的”行为,“后果性逻辑”则是指行为体基于对不同选项可能产生的成本与收益来选择最能实现其偏好和目标的行为。在西方外交实践中,这两种逻辑常常互为补充,一个外交决策通常由“适当性逻辑”框定出若干个可接受的选项,而后基于“后果性逻辑”从这些选项中作出最终抉择。由于与国际关系民主化和平等化的趋势相契合,中国倡导的“全球南方”规范价值虽被西方视为对新自由主义规范霸权的挑战,但却广受“全球南方”国家的支持。诚如英国华威大学教授肖恩·布雷斯林所言,中国倡导的规范具体会发展成什么样子很重要,但中国倡导的规范“不同于西方规范更重要”。

w1.jpg

      (二)中国倡导的“全球南方”规范实践:话语实践与行为实践

      如果说“规则”是西方规范的核心特征,那么“实践”便是中国倡导的“全球南方”规范的核心与灵魂。中国倡导的“全球南方”规范的实践过程深刻改变了“全球南方”的发展格局,促进了“全球南方”的共同发展。规范理论认为,规范实践可细分为四个过程——胁迫、说服、教育和模仿。但中国倡导的规范实践去除了胁迫性,在长期的社会化过程中共建了规范实践的“全球南方”路径。中国倡导的规范实践可以划分为话语实践和行为实践两个过程,这两个过程同时进行,并行不悖。

      中国倡导的“全球南方”话语规范实践是指中国用话语形式表达自己对其他“全球南方”行为体传统和特性的尊重,并在话语互动过程中形成共同规范。中国倡导的话语规范实践以相互尊重和平等协商为前提,践行真正的多边主义。一方面,中国尊重联合国框架内“全球南方”的长期对话成果。中国在与“全球南方”国家对话时经常使用如“南南合作”“互利共赢”“支持/拥抱多边主义”等话语,这些话语都是联合国在长期工作中总结的智慧结晶,获得了“全球南方”国家的广泛认同。西方国家虽然也使用“伙伴关系”“相互尊重”“互利共赢”等类似话语,但这些话语常常被“全球南方”国家置于殖民主义历史和新殖民主义实践的语境中进行解读。相比之下,中国以共同的“全球南方”国家身份使用这些话语,较好地拉近了与南方国家的距离。另一方面,中国在与“全球南方”国家话语互动的过程中形成了彼此的共同话语。在长期的经济贸易谈判和合作过程中,中国针对与“全球南方”国家的合作实际提出了一系列具有中国特色的话语,中国言出必行的行事风格使得这些话语被广大“全球南方”国家认同并采用。“命运共同体”“未来共同体”“人文交流”“合作共赢”等话语成为“全球南方”国家的共同话语。

      中国倡导的“全球南方”行为规范实践是指中国在与“全球南方”行为体的长期行为互动过程中,以自身的行为作为表率,实现“全球南方”共同规范价值的扩散。西方在开展行为规范实践时通常由明确的主体推动。比如,西方国家在对“全球南方”国家提供经济援助时,通常伴随着明确的规范扩散目的,要求“全球南方”国家必须按照其要求建立一系列推广民主或人权的机制,如果“全球南方”国家不满足其提出的一系列要求,西方国家便会取消援助计划。与之相反,中国倡导的“全球南方”行为规范实践是一个共商、共建、共享的过程,中国尊重“全球南方”国家的领土和主权完整,不干涉他国内政,并深知各国都有自己的基本国情,认为强行推行某种规范很有可能导致“水土不服”。因此,中国在对“全球南方”国家提供经济援助时通常不附带任何条件,以一种近乎“修文德以来之”的“修”的行为实践与“全球南方”国家长期互动,吸引各国争相与中国接触,共建“全球南方”规范。

      (三)“一带一路”倡议与中国倡导的“全球南方”规范

      “一带一路”倡议展现了中国倡导的“全球南方”规范从规范价值向规范实践演进的过程(见图1)。首先,“一带一路”倡议建立在自中华人民共和国成立以来中国与“全球南方”互动的传统之上,诠释了中国倡导的“全球南方”规范价值。这一规范价值是对西方规范的“扬弃”。一方面,中国倡导的“全球南方”规范价值反映了威斯特伐利亚体系中相互尊重领土和主权完整的良性规范。“全球南方”国家大多是经济欠发达国家,迫切需要经济援助,中国在通过共建“一带一路”对“全球南方”国家提供援助时不干涉他国内政,尊重他国主权,且中国不曾殖民侵略过任何一个国家,因此中国倡导的“全球南方”规范获得了广泛认同,中国也被视为“全球南方”国家的领导者。另一方面,中国倡导的“全球南方”规范价值摒弃了西方规范对“民主”和“人权”的滥用。西方国家在援助“全球南方”国家时常常假借“民主”和“人权”之名推行自身规范,如很多“全球南方”国家因不符合西方制定的“民主”和“人权”标准而无法获得国际货币基金组织的贷款。而在“一带一路”倡议下成立的亚洲基础设施投资银行提供不设任何附加条件的贷款,备受“全球南方”国家青睐。中国的“一带一路”倡议让“全球南方”国家知晓什么才是真正平等和民主的国际规范。

      其次,“一带一路”倡议倡导的“全球南方”规范在实践中形成了一系列多边机制,这些机制以金砖国家合作机制、中非合作论坛机制、上海合作组织机制等为典型代表。不同于强调僵化规则的西方机制,中国发起的合作机制强调关系实践,“在关系网络中开展互惠实践,以双向互动、承诺互信和互惠使命为基础”。中国机制性的合作实践得到了“全球南方”国家的广泛认同,“全球南方”国家积极参与其中。以金砖国家合作机制为例,随着“一带一路”建设的推进,广大“全球南方”国家积极申请加入金砖国家机制,2023年8月金砖国家宣布扩员之后,2024年1月便有5个“全球南方”国家成为金砖国家的正式成员国,截至2024年7月底,共有近30个“全球南方”国家提交了加入金砖国家合作机制的申请。

      最后,通过“一带一路”倡议实践,中国与“全球南方”国家共建合作机制,具体可细分为话语实践和行为实践。话语实践即中国在与“全球南方”国家互动时使用的典型话语,这种话语规范由中国与“全球南方”国家共建。因此,话语实践不仅涉及中国在与“全球南方”国家交往时中国国家领导人使用的“命运共同体”和“合作共赢”等话语,还包括其他“全球南方”国家领导人对相关话语的认知和反应。在话语分析时,可以通过“全球南方”国家领导人在多大程度上重复使用中国的话语实践来衡量其对中国倡导的规范价值的接受程度。行为实践是指在中国发起的合作机制下中国与“全球南方”国家开展的行为互动。在进行行为分析时,可以通过“全球南方”国家在与中国的外交实践中是否遵循中国的不干涉主权和内政等原则、对中国倡导的多边机制的参与情况等行为来评估其对中国倡导的规范价值的接受程度。

w2.jpg

二  “一带一路”倡议的“全球南方”规范话语实践

      在“一带一路”倡议下,中国与“全球南方”国家通过一系列合作机制开展了话语实践,“全球南方”国家对中国的话语实践给予了积极反应。可见,中国在与“全球南方”国家的话语互动中完成了“一带一路”倡议的“全球南方”规范话语实践。

      (一)“一带一路”倡议下中国倡导“全球南方”规范的话语实践

      中国积极地与“全球南方”国家在相关机制下开展双边和多边话语实践。为了更准确地进行话语分析,本文选取了从2013年9月到2023年10月共建“一带一路”十年间,中国国家领导人(国家主席、总理和外长)通过上海合作组织和中非合作论坛等机制公开发表的关于中亚和非洲地区的重要讲话,分析其中能够反映中国倡导的规范价值的话语词汇所出现的频次,发现出现次数最高的三个话语词汇分别为“人类命运共同体”“合作共赢”和“互惠互利”。之所以选择中国国家领导人在中亚和非洲地区的讲话进行话语分析,主要由于中亚地区位于“一带”(陆上丝绸之路)而非洲地区位于“一路”(21世纪海上丝绸之路),且这两个地区的国家大多为“全球南方”国家,更具有代表性。“人类命运共同体”一词可以极好地体现中国倡导的“全球南方”规范的价值内涵,在中国的话语实践中起到提纲挈领的作用。“人类命运共同体”是指,“每个民族、每个国家的前途命运都紧紧联系在一起,应该风雨同舟、荣辱与共。”在构建方式上,应“让团结代替分裂、合作代替对抗、包容代替排他”。“人类命运共同体”不仅由中国国家领导人在重要讲话和官方文本中提出,还多次被写入联合国大会、安理会、人权理事会的决议文件,被“全球南方”国家广泛认同和接受。“人类命运共同体”虽在“一带一路”倡议下正式提出并为世人所熟知,但这个词语并非凭空出现,而是有着深厚的历史渊源,体现了中国倡导的“全球南方”规范的价值连续性和一致性。20世纪60年代,中国开展“反帝反修”两条线斗争,为了团结更多国家,中国增强了对“全球南方”国家的经济援助。1964年,周恩来总理在访问亚非14国之行途中,为了解答一些“全球南方”国家“努力寻求实现和平共处的最佳途径”的疑问,提出了“中国政府对外经济技术援助八项原则”(简称“八项原则”),强调中国会以平等互利、团结包容的方式与“全球南方”国家开展交流合作。此后,中国与“全球南方”国家的互动始终遵循“八项原则”。自党的十八大以来,中国进入中国特色社会主义新时代。面对新的国际形势,中国审时度势地在“一带一路”倡议下将“八项原则”进一步发展为“人类命运共同体”理念,开创了中国话语新实践。

      “合作共赢”和“互惠互利”的词义相近,都被纳入“一带一路”倡议的“全球南方”规范话语实践之中。“合作共赢”是指通过合作的方式达到共赢的目的。习近平总书记在总结共建“一带一路”经验时强调,“只有合作共赢才能办成事、办好事、办大事”;在“全球南方”国家间的合作中,经济发展快一些的国家可以“拉一把”暂时落在后面的伙伴,通过“合作的愿望、协调的行动”,实现共同繁荣。“互惠互利”通常与“合作共赢”一同使用,“互惠互利”有时也被视为“合作共赢”的前提和手段,如“在互惠互利中实现合作共赢”。习近平总书记在论述中国与“全球南方”国家的合作时,强调“互惠互利、合作共赢”,要赓续传统、团结合作、相互支持、共同发展。“合作共赢”“互惠互利”形成于中国与“全球南方”国家的长期外交实践,有着深厚的历史渊源。“互利”一词作为正式的外交话语最早出现在1954年中国和印度为解决边界问题签署的联合声明中,周恩来总理将其1953年提出的“和平共处五项原则”中的“平等互惠”改为“平等互利”,此后“平等互利”便以国际条约的形式固定下来。1964年周恩来总理提出的“八项原则”中的第一项便指出,中国在向“全球南方”国家提供援助时应秉持“平等互利”原则。从2004年起,在中国外交话语实践中,“互利”开始与“共赢”连用,令“互利共赢”成为固定搭配。2015年,“互利共赢”开始被用于论述共建“一带一路”的外交实践,与经济话语“合作共赢”产生关联,并在“一带一路”倡议下发展为“合作共赢”与“互惠互利”,用以描述中国与“全球南方”国家的交流互动。

      (二)“全球南方”国家对中国话语实践的反应

      通过分析“全球南方”国家在2022年、2023年联合国大会上的演讲,可以发现蕴含着中国倡导的规范价值的“互惠互利”等话语词汇被“全球南方”国家高频次使用。由此可见,“全球南方”国家在总体上支持中国的规范性话语实践。但细分到具体地区,能够发现不同地区的支持程度存在区别。这里仍以话语实践较为密集且具有“全球南方”代表性的中亚和非洲地区为例。仔细比较中亚和非洲两个地区的“全球南方”国家在中国所倡导机制下的话语实践,可以发现存在以下不同:中亚地区的“全球南方”国家,在官方层面对中国规范性话语的接纳与在民间层面的疑虑并存,表明其对中国话语的态度为谨慎接受;而非洲地区的“全球南方”国家大多以近乎“复制”的方式直接引用中国规范性话语,表明其对中国规范性话语的态度为积极支持。

      近年来,尤其是在2023年5月首届中国—中亚峰会和2025年6月第二届中国—中亚峰会成功举办之后,中亚国家的官方媒体对中国的报道普遍持积极立场,这与其国家外交战略相一致。这些官方报道直接引用“命运共同体”等中国话语,服务于与中国的双边关系宣传。然而,中亚国家的民间舆论却与官方叙事存在一定的差异。大量学术研究和区域观察表明,中亚民众对中国存在疑虑乃至消极态度。例如,2024年“中亚晴雨表”的调查数据显示,中亚国家民众对中国话语的好感度波动较大,总体持谨慎接受的态度。中亚相关国家之所以对中国话语持谨慎接受的态度,主要是受一些历史因素的影响。一方面,在威胁认知上,苏联时期的反华宣传以及民间流传的对“黄祸”的恐惧,构成了中亚国家对华认知的负面历史遗产,将中国视为一个潜在的“掠夺性邻国”。加之一些中亚国家(如吉尔吉斯斯坦和塔吉克斯坦)与中国有着边境冲突的历史记忆,加深了对华威胁认知,因此对中国话语的态度较为谨慎。另一方面,在身份认知上,中亚国家曾经是苏联的一部分,在苏联解体后仍然与俄罗斯有着密切联系,中亚国家内部也存在相当多的俄罗斯少数民族,具有俄罗斯民族身份认同。这些历史因素决定了中亚国家在总体上更亲近俄罗斯,而将中国视为身份认知上的“他者”,因此对中国话语难以产生更深入的认同。然而,可以预见的是,随着共建“一带一路”在中亚地区的纵深推进,中亚国家将与中国产生更紧密的经济联系,双方将更深入地共享经济发展成果,经济高度相互依存终能化解历史疑虑。在长期趋势上,中亚国家对中国倡导的“全球南方”规范的话语实践的接受程度会逐步提高。

      与中亚国家相比,非洲国家在历史记忆上便将中国视作机遇与伙伴,从而对中国话语持更加积极支持的态度。中华人民共和国自成立以来,便始终与非洲国家保持着良好的关系,在共建“一带一路”倡议下中国与非洲国家的联系愈加紧密。因此,许多非洲国家乐于直接引用在中非合作论坛等机制下中国常用的话语词汇。比如,南非总统西里尔·拉马福萨在2018年9月举行的中非合作论坛开幕式上的致辞,先是使用了已经得到“全球南方”国家广泛认同的“互利共赢”“南南合作”“共同致力于多边主义”等话语,后又直接引用中国正在倡导的“人类命运共同体”“人文合作”等话语,表明非洲国家对中国倡导的规范性话语的接受程度之深。无独有偶,埃塞俄比亚前总统穆拉图·特肖梅(Mulatu Teshome)在2022年1月的公开演讲中,盛赞中国积极践行多边主义和开放合作,认为“人类命运共同体”等中国倡导的“全球南方”规范话语早已被广大非洲国家接受和认同。

三  “一带一路”倡议的“全球南方”规范行为实践

      在“一带一路”倡议下,中国依托中非合作论坛、中拉论坛、澜湄合作机制等合作机制开展了一系列惠及“全球南方”国家的行为实践。总体上,“全球南方”国家对中国倡导的规范性行为实践持支持态度,但不同地区的“全球南方”国家的支持程度及其原因却有所不同。

      (一)“一带一路”倡议下中国倡导“全球南方”规范的行为实践

      从21世纪初开始,中国便尝试与“全球南方”国家共同构建全球性多边合作机制,践行平等的多边主义。随着共建“一带一路”的逐步推进,中国倡导的多个多边合作机制被纳入其中,并最终形成了“一带一路”倡议下中国与非洲国家(中非合作论坛)、中国与中东国家(中阿合作论坛)、中国与中东欧国家(“16+1”合作机制)、中国与拉美国家(中拉论坛)以及中国与东南亚国家(“澜湄合作”机制)等一系列多边合作机制网络,以此开展中国倡导“全球南方”规范的行为实践。由于篇幅所限,本文选取制度化水平相对较高的中非合作论坛、中拉论坛和澜湄合作机制,就中国与相关“全球南方”国家共同开展的行为实践进行论述。

      1.  中非合作论坛机制下的中国行为实践

      20世纪90年代末,众多非洲国家外交官共同呼吁加强与中国的合作。与此同时,中国致力于团结“全球南方”的力量,增强彼此的联系。于是,中非合作论坛于2000年在北京正式成立。中非合作论坛自成立之初便强调中国与非洲国家之间的政治和经济合作,其核心政治规范便是中国倡导的“和平共处五项原则”。自2018年以来,中国和非洲国家一致认可中非合作论坛为共建“一带一路”倡议下的一部分。

      中非合作论坛机制下的中国行为实践践行了中国倡导的“全球南方”规范价值。中非合作论坛机制每三年举行一次峰会,由中国和非洲国家轮流举办,每次峰会后都会制订一份三年行动计划,由中国为推动计划的实施提供贷款、赠款和出口信贷。在中非合作论坛机制下,中国开展了债务减免、援助赠款、优惠贷款、无息贷款等多种行为实践,且不附带任何政治条件。这些行为实践反映了“互相尊重领土和主权完整、互不干涉内政”等中国倡导的规范价值。实际上,中国在《中非合作论坛成立宣言》中便指出,中国开展的一系列行为实践不会附带任何条件,只是为了帮助“全球南方”国家少受些有条件援助的“不公平”对待,即“每个国家都有权利根据本国国情选择适合自身的社会制度、发展模式和生活方式。……将经济援助附加人权条件进而政治化是对非洲国家人权的侵犯,应坚决反对此类行为”。随着共建“一带一路”的逐步推进,中国持续开展不附加额外条件的经济援助等行为实践。2022年,中国外长王毅在中非合作论坛第八届部长级会议上宣布,中国将会免除17个非洲国家2021年到期的23笔无息贷款,且免除贷款的行为不附加任何条件。

      2.  中拉论坛机制下的中国行为实践

      自20世纪90年代以来,中国一直坚定地实施积极的对拉战略。2008年,中拉关系取得实质性进展,中国政府发布了《中国对拉丁美洲和加勒比政策文件》(首份拉美政策白皮书)。2011年,拉美国家区域一体化进程实现里程碑式突破,拉美和加勒比国家共同体(简称“拉共体”)正式成立。2014年,在“一带一路”倡议提出仅一年之后,习近平总书记访问巴西,宣布中国—拉共体论坛(简称“中拉论坛”)正式成立,并于2015年在北京召开中拉论坛首届部长级会议。2016年,中国发布了针对拉美国家的新版白皮书,标志着中拉关系进一步升级。中拉论坛自2014年成立以来便被纳入“一带一路”倡议之下,中国通过丝路基金和亚洲基础设施投资银行为拉美国家提供大量的经济援助。拉美国家在接受中国无附加条件经济援助的同时,逐步认同“和平共处五项原则”等中国倡导的规范价值,越来越多的拉美国家基于“相互尊重领土和主权完整”“不干涉他国内政”等逻辑承认一个中国原则,主动与中国台湾地区当局“断交”并与中国大陆建交或复交。自2017年以来,随着共建“一带一路”倡议的逐步推进,多米尼加、萨尔瓦多、洪都拉斯、尼加拉瓜等国相继认同中国规范价值,选择与中国大陆建交或复交。这正是一系列中国行为规范实践取得的杰出成果。

      中拉论坛的最高权力机构是每三年召开一次的部长级会议。截至2025年5月,中拉论坛分别于2015年1月、2018年1月、2021年12月、2025年5月召开了四次部长级会议,分别通过了《中国与拉美和加勒比国家合作规划(2015—2019)》《中国与拉共体成员国优先领域合作共同行动计划(2019—2021)》《中国—拉共体成员国重点领域合作共同行动计划(2022—2024)》以及《中国—拉共体成员国重点领域合作共同行动计划(2025—2027)》。这四项计划都强调要在“一带一路”倡议下加强中国和拉美国家的投资贸易,并将行为实践扩展至政治与安全、经济合作、科学技术、高质量基础设施建设、社会与文化合作等领域,同时借助于43个细分领域分论坛机制开展行为实践(部分具有代表性的分论坛机制见表2)。由此,中国被拉美国家视为“全球南方的捍卫者”,拉美地区33个国家中已有22个签订了共建“一带一路”谅解备忘录。考虑到中拉论坛成立至今不过十年光景,有理由相信随着“一带一路”倡议的持续推进,将有越来越多的拉美国家认同中国倡导的“全球南方”规范行为实践。

w3.jpg

      3.  澜湄合作机制下的中国行为实践

      澜沧江—湄公河合作(简称“澜湄合作”)机制的建立源于中国国家领导人的倡议。2014年11月,时任中华人民共和国国务院总理李克强在第十七次中国—东盟领导人会议上提出,澜湄国家应当就澜湄流域水资源治理建立一项合作机制。2016年3月,澜湄六国领导人在中国三亚会晤,举行了澜湄合作首次领导人会议,宣告澜湄合作机制正式建立。澜湄合作机制在成立之初便被纳入“一带一路”倡议下,与会六国就建立“澜湄国家命运共同体”达成共识,确立了“3+5”合作框架,中国将与湄公河五国在水资源治理、经济合作、减少贫困等领域的45个项目上开展合作实践。2018年1月,澜湄六国领导人在柬埔寨金边举行第二次领导人会议,将“3+5”合作框架进一步扩展为“3+5+X”合作框架,增加了青年交流和医疗卫生等合作领域,标志着澜湄合作机制从培育期迈向成长期。2020年8月,澜湄六国领导人以视频方式举行了第三次领导人会议,提出在深化六国水资源治理合作的同时,以澜湄合作对接“国际陆海贸易新通道”的方式推动澜湄地区疫情后经济复苏,澜湄合作机制进入全面发展期。2023年12月,澜湄六国领导人以视频方式举行了第四次领导人会议,与会各国提出2023—2027年行动计划并发起建设“澜湄地区创新走廊”的倡议,澜湄合作机制为地区发展注入“源头活水”。澜湄合作机制的宏观目标是建立澜湄国家命运共同体,在微观的减贫、水资源治理以及经济合作等领域的具体实践中强调平等互利、共建共享、不干涉他国内政等原则,这完全契合中国倡导的“全球南方”规范价值内涵。考虑到澜湄合作机制由中国发起并由澜湄六国共建,因此澜湄合作机制下的行为实践可以视作中国倡导的“全球南方”规范行为实践。

      中国依据澜湄次区域的不同经济发展水平,因地制宜地将其分为三个圈层,在澜湄合作机制下有的放矢地开展行为实践。沿海地区的大城市群是澜湄次区域的外圈层,如越南胡志明市、柬埔寨金边、泰国曼谷、缅甸仰光等大城市都处于外圈层,经济较为发达,中国便有针对性地与这些城市开展经济贸易和社会文化领域的多边合作。湄公河沿岸的广大农村地区是澜湄次区域的内圈层,经济较为落后,中国便与其开展水资源治理合作,并设置澜湄合作专项基金为其提供经济援助,重点关注卫生、教育、贫困、妇女平等权益等民生议题。内陆地区的中小城市群是澜湄次区域的中间圈层,这一区域身处内陆,交通不便,城市化发展难以深入推进,劳动力流失严重。针对这一情况,中国开展了若干基础设施建设项目。中老铁路、泛亚铁路能够在物质层面串联众多中小城市,使其交通畅达、实体经济逐步发展;5G网络、跨境电商在信息层面联通中间圈层的中小城市,使其通信迅捷、数字经济蓬勃兴起。中国对澜湄次区域提供不附加任何条件的经济援助、基础设施建设援助、教育援助和卫生援助等多领域支持,是中国倡导的“全球南方”规范的有力行为实践,创造了全球罕见的“澜湄效率”。

      (二)“全球南方”国家对中国行为实践的反应

      总体上讲,“全球南方”国家对中国倡导的“全球南方”规范的行为实践持积极支持的态度,但不同地区的支持程度及其原因存在一定的差异。

      1.  对中国行为实践的总体反应

      总体而言,“全球南方”国家对中国的行为实践持支持的态度,这集中表现在“全球南方”国家在外交实践中对中国的支持和承认。在美西方不断炒作中国“新疆问题”、污蔑中国“侵犯人权”时,“全球南方”国家已将互不干涉内政的规范价值内化,并不支持美西方国家打着人权的幌子对他国内政的无端指责。2013年“一带一路”倡议刚提出时,有22个“全球南方”国家与中国台湾地区当局保持着所谓“邦交”关系。随着共建“一带一路”的逐步推进,截至2024年7月,台湾地区的所谓“邦交国”仅剩下12个,“一带一路”倡议下依托中非合作论坛和中拉论坛等机制的行为实践在这一过程中发挥了巨大作用。由此可见,“互不干涉”和“一个中国”等中国倡导的“全球南方”规范随着中国的行为实践而被广大“全球南方”国家普遍接受。

      “全球南方”国家对中国行为实践的支持态度还可以从共建“一带一路”倡议的情况上体现。2023年10月,在“北方”国家集体缺席的情况下,第三届“一带一路”国际合作高峰论坛在北京举行。151个“全球南方”国家派遣代表与会,其中超过120个“全球南方”国家领导人亲临现场,“一带一路”论坛成为“全球南方”国家的集体盛会。中国在第三届“一带一路”高峰论坛上表示,将继续以市场化、商业化的模式与“全球南方”国家共建“一带一路”,决定增设3500亿人民币的融资窗口、对丝路基金追加800亿人民币注资、为1000个小型民生项目提供援助,受到了“全球南方”国家的广泛欢迎。

      “一带一路”倡议不仅是倡议文件,更是行为实践,“全球南方”国家积极参与“一带一路”论坛正是源于“一带一路”倡议下中国“共商、共建、共享”的行为实践。在“一带一路”倡议下,中国与“全球南方”国家开展双向平等互动,这种行为实践受到“全球南方”国家的拥戴。比如,中巴经济走廊(CPEC)建设受到了巴基斯坦从官方到民间各阶层的广泛支持,巴基斯坦在与其他国家合作时也乐于采取和推广这种平等互利的中国模式。在“全球南方”国家较为集中的非洲地区,中国于2017年便成为最受该地区国家欢迎的最大基础设施融资供应国,2019年中国在非洲地区完成的基础设施项目数量较2003年增长了20倍,有近9万名中国工人在非洲项目上工作。“一带一路”倡议在为“全球南方”国家提供经济援助和基础设施建设支持的同时,还促进了当地经济的发展,推动了当地就业,成为中国倡导“全球南方”规范的代表性行为实践之一。

      2.  对中国行为实践的差异化支持

      “全球南方”国家虽然在总体上对中国倡导“全球南方”规范的行为实践持支持态度,但不同地区国家的支持态度存在着一定的差异。下文以“一带一路”倡议依托中非合作论坛、中拉论坛、澜湄合作机制的行为实践为例,分别探讨非洲地区、拉美地区和东南亚地区的“全球南方”国家对中国行为实践的差异化反应。

      (1)非洲国家积极支持中国行为实践

      “非洲晴雨表”对34个非洲国家的民意调查显示,63%的非洲人对中国“一带一路”倡议下的一系列行为实践持完全支持的态度,对美国和联合国开展的行为实践的支持率分别为60%和57%。由此可见,相较于美国和联合国的行为实践,非洲国家对中国行为实践的支持率更高,这是中国倡导“全球南方”规范的行为实践所取得的成就。中国在非洲开展基础设施建设时,在平等互利的基础上雇用当地劳动力,一系列基础设施项目以“中国速度”快速建成,为非洲人民的生活提供了便利,也成为非洲经济振兴的关键。少数非洲国家对中国“一带一路”行为实践心存疑虑是因为担心欠下难以偿还的巨额债务,但这种忧虑是可以化解的。比如,中国常常依据中非合作论坛决议对难以偿还债务的国家予以债务免除,而且不设任何附加条件。这种做法不仅排解了非洲国家的对华忧虑,还使得“一带一路”倡议下的中国行为实践受到更广泛和更深入的支持。

      非洲国家对中国行为实践的积极支持态度还有着更为深刻的全球、多边和双边缘由。从全球层面来看,中国是一个正在崛起的新兴大国,中华人民共和国自成立之日起便将自身定位为“全球南方”的一员,始终与“全球南方”国家团结在一起。中国希望与“全球南方”国家一道建设一种平等、公正的共同规范,这成为非洲国家摆脱掠夺性的、不平等的新自由主义规范的契机。从多边层面看,中国被非洲国家视为一个多边参与者,中国的行为实践不仅促进了非洲国家的多边合作,还有助于调解非洲地区内部纠纷,从而推动非洲区域一体化。2012年,非洲联盟(简称“非盟”)以正式成员身份加入中非合作论坛,此后非盟便将自身发展规划与中国行为实践相协调,如非盟为了更好地参与共建“一带一路”而出台了《2063年议程》。非盟难以调解的地区内部纠纷也在中国的帮助下得到解决,如苏丹、埃及和埃塞俄比亚之间的尼罗河纠纷便是通过中国的行为实践化解的。从双边层面看,由于“一带一路”倡议下中国行为实践的成功,众多非洲国家纷纷效仿中国实践,将中国视作模仿的榜样,使得中国倡导的规范自发地扩散,并被更多国家接受和认同。

      (2)拉美国家谨慎支持中国行为实践

      皮尤研究中心的一项民意调查报告显示,在巴西、墨西哥和阿根廷等24个拉美国家中,超过三成的受访者认为,中国将成为全球经济的领军者。此外,近一半的受访者认为,中国经济的发展是拉美国家的重大机遇。这些都反映出拉美国家对中国行为实践的支持态度。中国商务部的数据显示,中国自2012年以来便一直是南美洲最大的贸易伙伴、拉美地区第二大贸易伙伴。由于拉美地区是“21世纪海上丝绸之路”的自然延伸,拉美国家在“一带一路”倡议下正在不断深化与中国的经济合作,并参与到共建“全球南方”规范的行为实践中。中国在中拉论坛机制下开展的新能源汽车出口、基础设施建设、交通运输、人文交流等领域的项目实践使得拉美国家能够共享中国发展成果,坚信“未来在中国” 。然而,拉美国家对中国行为实践的支持又是谨慎的。由于中拉论坛机制起步较晚,“一带一路”倡议在拉美地区的推进还较为有限,而且许多拉美国家受到西方的影响,对中国存在一定的误解。常见的误解主要包括,认为中国进口阻碍了当地产业的发展,认为中国在开展不利于拉美国家的“军事外交”等。皮尤研究中心的调查报告显示,对中国持负面看法的拉美民众的比重占据一定份额,但随着“一带一路”倡议的推进,中拉经济和人文交流合作逐渐提升,持负面态度的拉美民众的比重趋于降低。

      (3)东南亚国家基于“道义性偏好”支持中国行为实践

      与其他地区的“全球南方”国家不同的是,东南亚国家对中国行为实践的支持更多地基于道义逻辑。由于美国霸权的衰落,美国对东南亚国家的政治承诺越来越难以兑现,导致美国在东南亚地区的道义性降低。比如,2023年11月,由于美国国会的反对,美国未能兑现其“印太经济框架”(IPEF)中对东南亚国家关于数字贸易的承诺。与之形成对比的是,中国通过澜湄合作机制、支持东南亚国家联盟(简称“东盟”)的中心地位等行为实践维护区域多边主义,践行全球发展倡议、全球安全倡议和全球文明倡议,构建“人类命运共同体”,这一系列行为实践展现了中国倡导的“全球南方”规范的道义性。2024年新加坡东南亚研究所(ISEAS-Yusof Ishak Institute)的东南亚状况调查显示,如果东盟不得不在中美之间“选边站队”,选择中国的受访者比重为50.5%,首次超过美国,这无疑是东南亚国家对中国行为实践的一种支持与肯定。长期以来,美国在巴以冲突中支持以色列,造成了巴勒斯坦不成比例的巨大伤亡,东南亚国家惧怕自己成为下一个被美国牺牲的“巴勒斯坦”。随着美国无法兑现对东南亚国家的一系列承诺,美西方新自由主义规范的双重标准和虚伪行径遭到揭露,越来越多的东南亚国家意识到“一带一路”倡议下中国的行为实践才是真正在维护全球自由贸易和规则秩序,形成了对中国“做正确的事情”行为实践的“道义性偏好”支持。中国长久以来支持“全球南方”的发展,以“占据道义制高点”的行为实践参与东南亚地区经济合作,越来越多的东南亚国家坚信中国的崛起将在东南亚地区发挥稳定的积极作用。

四  结语

      在共建“一带一路”倡议的过程中,中国依托不同的合作机制开展了倡导“全球南方”规范的话语实践和行为实践,完成了“全球南方”从规范价值到规范实践的转变。中国倡导的“全球南方”规范基于“关系性逻辑”而非“适当性逻辑”和“后果性逻辑”,强调实践而非僵硬的规则。“一带一路”倡议下的“全球南方”规范由“全球南方”国家共建共享,中国在倡导规范的实践过程中“做正确的事”,而不仅仅是“说正确的事”。因此,中国倡导的规范被越来越多的“全球南方”国家视为彼此共同的规范,是不同于西方新自由主义规范的更加公平、正义、合理的国际规范。明晰中国倡导的规范是“全球南方”的共同规范,在学理上可以推动“全球南方”概念从规范价值层面扩展到规范实践层面,在现实中则可以破解美西方将中国剥离出“全球南方”的企图。然而,需要指出的是,通过对中国倡导“全球南方”规范的话语实践和行为实践的研究,能够发现在“全球南方”国家中,中国的行为实践比话语实践产生了更广泛、更深刻的影响。中国在拉美地区开展话语实践的时间较短,相互交流较少,加之美西方的污蔑和抹黑,造成拉美国家对中国倡导的“全球南方”规范产生了一定的误解。有鉴于此,中国在推进共建“一带一路”倡议时,应提高对话语实践的重视,加大“讲好中国故事”的广度和深度,令所倡导的规范在成为“全球南方”共同规范的道路上行稳致远。

(责任编辑    王  帅)

(本文来源:《拉丁美洲研究》2025年第6期,因微信平台限制,本文有删节,如需查阅或引用,请阅原文)


本微信公众号主要推送《拉丁美洲研究》已刊载文章,欢迎转载,转载时请注明文章原始来源,谢谢!本公众号将持续推送拉丁美洲研究领域相关成果,敬请关注。

您可点击右上角,将文章分享到朋友圈,也可添加微信公众号“LDMZYJ-SKY”,或扫描下方二维码

w4.jpg
Die von den Nutzern eingestellten Information und Meinungen sind nicht eigene Informationen und Meinungen der DOLC GmbH.
您需要登录后才可以回帖 登录 | 注册 微信登录

本版积分规则

Archiver|手机版|AGB|Impressum|Datenschutzerklärung|萍聚社区-德国热线-德国实用信息网

GMT+1, 2026-2-27 19:01 , Processed in 0.096166 second(s), 30 queries .

Powered by Discuz! X3.5 Licensed

© 2001-2026 Discuz! Team.

快速回复 返回顶部 返回列表