找回密码
 注册

Sign in with Twitter

It's what's happening?

微信登录

微信扫一扫,快速登录

萍聚头条

查看: 128|回复: 0

12个“AI+制造”场景建设指南

[复制链接]
发表于 2026-1-9 08:47 | 显示全部楼层 |阅读模式

马上注册,结交更多好友,享用更多功能,让你轻松玩转社区。

您需要 登录 才可以下载或查看,没有账号?注册 微信登录

×
作者:微信文章
w1.jpg
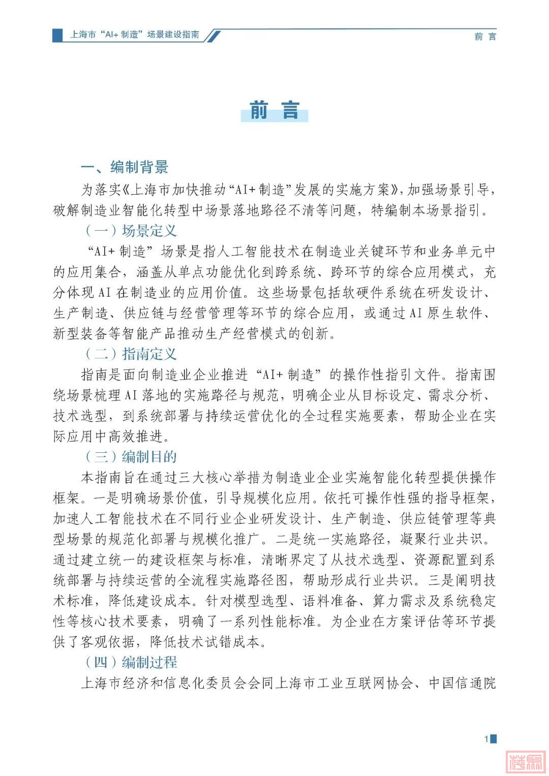
为贯彻落实《上海市加快推动“AI+制造”发展的实施方案》,形成“一场景一指引”,上海市经济信息化委会同上海市工业互联网协会、中国信通院上海工创中心、上海市工业数字化研究院等单位,编制了12个“AI+制造”场景建设指南。该指南系统梳理人工智能技术以及智能产品在制造业研发设计、中试验证、生产制造、供应链与运维等典型场景中的实施路径和技术要求,提炼可落地的应用模式,帮助全市制造业企业更好理解人工智能带来的生产组织与管理变革,为其提供可复制、可推广的标准化建设参考。

上海市“AI+制造”场景建设指南(第一期)清单

w2.jpg

118页 |上海市“AI+制造”场景建设指南(第一期)

部分内容如下

下载方见文末

w3.jpg

w4.jpg

w5.jpg

w6.jpg

w7.jpg

w8.jpg

w9.jpg

w10.jpg

w11.jpg

w12.jpg

w13.jpg

w14.jpg

w15.jpg

w16.jpg

w17.jpg

w18.jpg

w19.jpg

w20.jpg

w21.jpg

w22.jpg

下载方式:关注“工业互联说”公众号后台回“12”可获取完整PDF文件。




往期精彩回顾
联通中南研究院 l 工业互联网示范案例解读(一)一文理解数字化转型、数据治理、数据中台和数字化工厂的关系
IDC:中国工业互联网与工业软件发展趋势
542页PPT课件!看完入门《工业数据采集技术与应用》| 限时下载!
2022年“双跨”工业互联网平台动态评价完成(附名单)ERP流程图大全!(史上最全!看完搞懂ERP)| 限时下载广东出台重磅文件!“制造业当家22条”有哪些新亮点?(附图解)
《工业数字化/智能化2030白皮书》发布:分析十六大工业行业数字化进展
一文了解21家央企数科子公司
“工业大脑”PLC产业链及相关公司深度梳理什么是数字化工厂?建设数字化工厂组装还是重构PLM、ERP、MES、WMS等系统?
高端ERP白皮书(2023)发布(附下载)
工业互联网平台:打开工业大数据与工业AI的钥匙 (28页行业深度报告 | 附下载!)
141页PPT | PLM+ERP系统选型及建设方案(免费下载)
219页PPT《工业大数据采集、处理与应用》课件!(限时下载)
最新出版!395页《智能制造概论》课件来了!(限时下载)
580页PPT学习《工业数字孪生建模与应用》(限时下载)

为方便大家及时拿到行业资料,工业互联说现在推出[升级版]服务,扫码加入[[XG云数智·知识岛]获取最工业互联说、5G、元宇宙、数字化资料!
每日持续更新随时随地查看↓↓↓
w23.jpg
Die von den Nutzern eingestellten Information und Meinungen sind nicht eigene Informationen und Meinungen der DOLC GmbH.
您需要登录后才可以回帖 登录 | 注册 微信登录

本版积分规则

Archiver|手机版|AGB|Impressum|Datenschutzerklärung|萍聚社区-德国热线-德国实用信息网

GMT+1, 2026-1-10 23:05 , Processed in 0.109851 second(s), 30 queries .

Powered by Discuz! X3.5 Licensed

© 2001-2026 Discuz! Team.

快速回复 返回顶部 返回列表