找回密码
 注册

Sign in with Twitter

It's what's happening?

微信登录

微信扫一扫,快速登录

查看: 93|回复: 0

AI应用|全能扫描王+希沃+AI,让计算错教学更精准!

[复制链接]
发表于 2026-1-14 23:56 | 显示全部楼层 |阅读模式

马上注册,结交更多好友,享用更多功能,让你轻松玩转社区。

您需要 登录 才可以下载或查看,没有账号?注册 微信登录

×
作者:微信文章
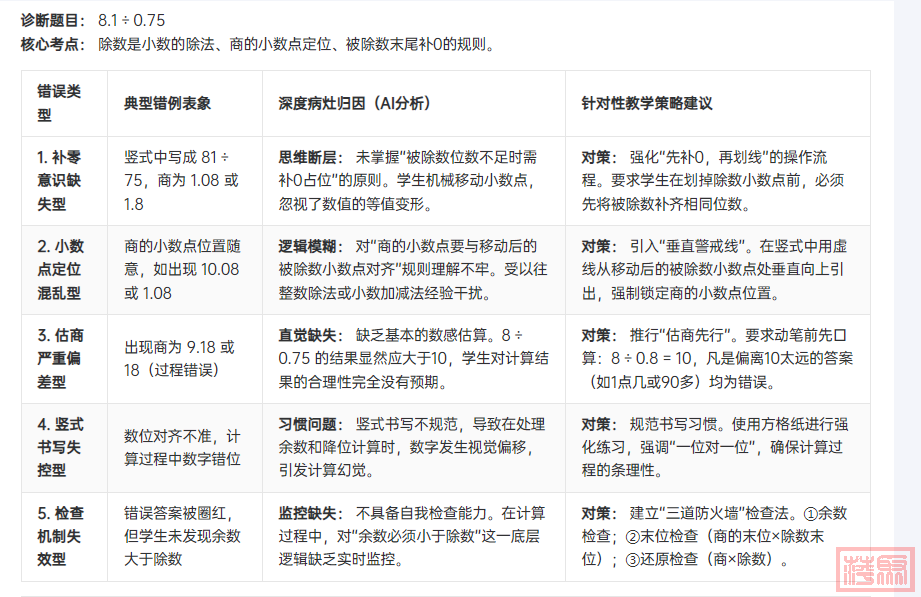
期末已至,计算作为数学学习的基石,其重要性不言而喻。然而,学生们五花八门的计算错误,往往让老师们在批改和诊断上耗费大量精力,却难以精准定位“病灶”。你是否也曾被这些问题困扰:错题如山:类型千奇百怪,难以高效分类归纳?精力透支:传统批改耗时耗力,没时间进行深度分析?原地踏步: 反复讲解,学生依然在同一个坑里反复“栽跟头”?今天,为您分享一套结合现代科技的计算错误诊断新方案。让AI成为您的“超级助教”,精准定位病灶,实现从“经验教学”到“精准教学”的华丽转身!一、告别盲目:AI赋能教学的“三步走”战略这套方法的核心在于构建一个闭环:数据采集 → 平台整理 → AI智能分析 → 精准教学。第一步:数据采集——全能扫描王,告别模糊!在批改作业时,随手打开全能扫描王。每发现一种典型错误就扫描一次。优势: 瞬间生成高清电子版,告别手机拍照的昏暗与重影,为后续AI识别提供最优质的“原材料”。
w1.jpg
第二步:分类整理——希沃白板,高效呈现!将扫描好的错题截图导入希沃白板。操作:利用希沃的排版功能,将同一道题(如 8.1÷0.75)的不同错误版本并排展示。优势: 这种“错题同屏”的视觉冲击力极强,方便课堂上引导学生自主发现规律,为集体订正做好铺垫。 希沃白板的互动性让展示和批注更加便捷,为课堂讲解和集体订正做好了充分准备。
w2.jpg
第三步:AI诊断——精准归因,一键生成!这是整个流程的“点睛之笔”!将希沃白板上的错误截图,直接通过对话框发送给AI(例如:Gemini等具备强大分析能力的AI模型)。操作: 向AI提出明确的分析请求,例如:“请帮我仔细分析这张图中学生 8.1÷0.75 的各种错误归因,并给出教学建议。 AI会像一位经验丰富的特级教师,对每一种错误进行细致入微的分析,从“表象”深入“根源”,甚至能推断出学生的思维过程,并给出针对性的教学策略和检查方法。
w3.jpg
二、案例实战:AI是如何“解剖”错题的?

让我们看看AI对真实教学案例的深度归因:小数除法 8.1÷0.75的“五大陷阱”面对这道看似简单的小数除法,学生们却犯下了多种典型错误。AI的分析将其归纳为:1.“遗忘补零”型:学生在移动小数点时,忘记在被除数末尾补“0”,导致 8.1÷0.75变成了 81÷75。
w4.jpg
2.“商的小数点位置混乱”型:虽然计算过程有部分正确,但商的小数点位置点错,或在不该点的地方点了小数点,反映了对“商的小数点与移动后被除数小数点对齐”规则的模糊。
w5.jpg
3.“计算幻觉/口算失误”型:估商严重偏差,如 81÷75却商了 9,完全忽视了余数必须小于除数的原则。
w6.jpg
4.“数位对齐失控”型: 竖式书写不规范,导致数字错位,进而影响计算结果。
w7.jpg
5.“小数点移动不一致”型错误表现:竖式里除数划掉了小数点,但被除数没划,或者划的位置不对。
w8.jpg
AI给出的教学策略:1.强制执行“先补零,再划线”: 强调在移动小数点前,先将被除数位数补齐,再统一划掉小数点。
w9.jpg
2.引入“虚线警戒线”:在移动后的被除数小数点位置画一条垂直虚线,强制商的小数点必须落在这条线上。
w10.jpg
3.推行“估商先行”:动笔前先估算结果大致范围,避免出现离谱的答案。
w11.jpg
“三道防火墙”式检查: 教会学生进行余数检查、末位检查和还原检查(将商乘以除数,看是否等于被除数)。
w12.jpg

w13.jpg
三、为何要选择这种AI赋能的教学模式?

    精准诊断: 告别“大海捞针”,AI直击学生计算弱点,让教学更有针对性。高效省时: 将老师从繁重的批改和错误归因中解放出来,有更多时间投入教学设计和个别辅导。个性化教学: 根据AI的归因,为不同学生提供定制化辅导方案,真正实现因材施教。教学反思: 帮助老师发现班级共性问题,优化教学方法,提升整体教学质量。长期积累: 每一次与AI的对话,都是一次教学经验的沉淀,长期坚持,将形成专属的“错题库”和“教学策略库”,让您的教学经验更加系统化、数据化。
    w14.jpg

计算能力的提升,并非一蹴而就,但精准的诊断和有针对性的训练,无疑是加速器。各位老师,不妨在即将到来的期末复习中,尝试一下这种AI赋能的计算教学新模式吧!让科技成为我们教育的翅膀,助力学生在数学的海洋中乘风破浪!
Die von den Nutzern eingestellten Information und Meinungen sind nicht eigene Informationen und Meinungen der DOLC GmbH.
您需要登录后才可以回帖 登录 | 注册 微信登录

本版积分规则

Archiver|手机版|AGB|Impressum|Datenschutzerklärung|萍聚社区-德国热线-德国实用信息网

GMT+1, 2026-1-16 01:15 , Processed in 0.109929 second(s), 31 queries .

Powered by Discuz! X3.5 Licensed

© 2001-2026 Discuz! Team.

快速回复 返回顶部 返回列表