找回密码
 注册

Sign in with Twitter

It's what's happening?

微信登录

微信扫一扫,快速登录

萍聚头条

查看: 270|回复: 0

[一带一路] “一带一路”文化产业和旅游产业国际合作重点项目拟入选名单的公示

[复制链接]
发表于 2026-1-22 08:12 | 显示全部楼层 |阅读模式

马上注册,结交更多好友,享用更多功能,让你轻松玩转社区。

您需要 登录 才可以下载或查看,没有账号?注册 微信登录

×
作者:微信文章
w1.jpg

来源:文化和旅游部

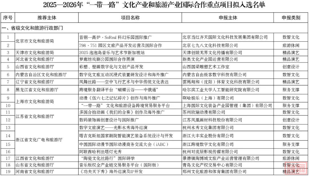
近日,文化和旅游部产业发展司发布《关于2025—2026年“一带一路”文化产业和旅游产业国际合作重点项目拟入选名单的公示》,公示内容如下。

w2.jpg

文化和旅游部产业发展司关于2025—2026年“一带一路”文化产业和旅游产业国际合作重点项目拟入选名单的公示

文化和旅游部产业发展司关于2025—2026年“一带一路”文化产业和旅游产业国际合作重点项目拟入选名单的公示发布时间:2026年01月19日字体:[大中小]打印  根据《文化和旅游部办公厅关于征集2025年“一带一路”文化产业和旅游产业国际合作重点项目的通知》,文化和旅游部产业发展司在各地、各有关单位推荐申报的基础上,经专家评审等工作程序,确定了2025—2026年“一带一路”文化产业和旅游产业国际合作重点项目拟入选名单(见附件),现予以公示。  

公示期为5个工作日(自公示之日起计算)。公示期内,对公示名单有异议的单位和个人,可通过传真、电子邮件等形式向文化和旅游部产业发展司书面反映。反映情况须实事求是,并提供所反映问题的佐证材料。以单位名义反映的,应加盖单位公章并提供联系人及联系方式;以个人名义反映的,应署真实姓名、工作(学习)单位、通讯地址及联系方式,以便了解核实有关情况。 

通讯地址:北京市东城区朝阳门北大街10号文化和旅游部产业发展司(邮编:100020)  

联系电话:010-59882139 

电子邮箱:gjc@mct.gov.cn

文化和旅游部产业发展司

2026年1月18日

w3.jpg

w4.jpg

w5.jpg

附件下载:

2025—2026年“一带一路”文化产业和旅游产业国际合作重点项目拟入选名单.pdf

w6.jpg

w7.jpg

w8.jpg

w9.jpg





w12.jpg

Die von den Nutzern eingestellten Information und Meinungen sind nicht eigene Informationen und Meinungen der DOLC GmbH.
您需要登录后才可以回帖 登录 | 注册 微信登录

本版积分规则

Archiver|手机版|AGB|Impressum|Datenschutzerklärung|萍聚社区-德国热线-德国实用信息网

GMT+1, 2026-3-10 22:08 , Processed in 0.130665 second(s), 30 queries .

Powered by Discuz! X3.5 Licensed

© 2001-2026 Discuz! Team.

快速回复 返回顶部 返回列表