找回密码
 注册

Sign in with Twitter

It's what's happening?

微信登录

微信扫一扫,快速登录

查看: 219|回复: 0

【1月30日复盘】AI应用+白酒+种植与种子+AI算力+具身智能+龙虎榜+涨停复盘

[复制链接]
发表于 2026-1-30 18:06 | 显示全部楼层 |阅读模式

马上注册,结交更多好友,享用更多功能,让你轻松玩转社区。

您需要 登录 才可以下载或查看,没有账号?注册 微信登录

×
作者:微信文章

今日(1月30日),A股走势分化,沪指下探一度跌超1%,创业板指强势上扬;港股方面,两大股指双双下挫跌超2%。

具体来看,沪指盘中弱势下探,一度跌超1%;创业板指早盘探底回升,随后强势上扬。截至收盘,沪指跌0.96%报4117.95点,深证成指跌0.66%,创业板指涨1.27%,沪深北三市合计成交约2.86万亿元,较此前一日减少近4000亿元。

近期强势的黄金概念大幅跳水,白银有色、盛达资源、中金黄金、山东黄金等跌停;昨日反攻的白酒股集体回落,舍得酒业、五粮液等跌超5%;农业板块强势拉升,种业股表现亮眼,神农种业、秋乐种业涨超10%,万向德农等涨停;CPO(Co-Packaged Optics 共封装光学)概念午后爆发,天孚通信(300394)涨超10%,盘中再创新高;存储芯片概念活跃,澜起科技、恒烁股份等创历史新高。值得注意的是,市值超万亿的紫金矿业大幅下探,盘中一度逼近跌停,全日成交271.4亿元,位居A股成交额首位。

w1.jpg

红包大战催化AI营销,智能体爆发重估入口,核心标的盘点

AI应用炒作由大模型发布转向场景落地与商业闭环。春节红包战驱动AI营销,数字人、生成视频成为抢流工具,天地在线、蓝色光标、浙文互联受益。Agent爆发推升浏览器/办公入口价值,昆仑万维、三六零、金山办公、科大讯飞具备估值重构。国产模型实用化提升内容与垂直场景可用性,中文在线、华策影视、万兴科技、焦点科技业绩弹性增强。

w2.jpg

高股息防御+宴席复苏,白酒核心标的全景梳理

春节延长叠加宴席回暖,渠道去库超预期;利率下行下,白酒龙头高股息具防御;价格带K型分化。高端看贵州茅台、五粮液、泸州老窖;次高端关注山西汾酒、水井坊、舍得、酒鬼酒;区域主力古井贡酒、今世缘、迎驾贡酒、金徽酒;博弈金种子酒、老白干酒。

w3.jpg

粮价上行加速,种植与种子龙头受益名单

玉米、小麦收购价周内再涨7–12元/吨,降息与库消比下行推动国际粮价上行并传导国内,外盘定价叠加供需错配,农业上游估值有望重塑。价格信号与政策托底提升种植收益预期,优质种子需求回暖。北大荒、苏垦农发直接受益,隆平高科、登海种业、荃银高科、大北农量价改善,厦门象屿库存与价差收益增厚。

w4.jpg

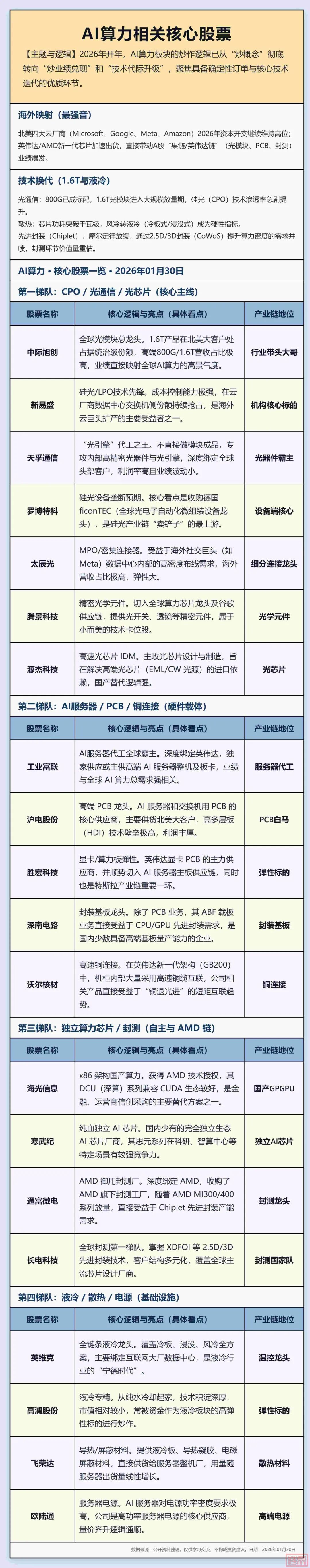
AI算力新周期:北美云高投+1.6T放量,核心受益股盘点

2026开年,AI算力由炒概念转向业绩兑现与技术换代。北美云巨头维持高资本开支,英伟达/AMD新芯出货拉动A股果链/英伟达链。CPO与1.6T放量,液冷刚需,Chiplet提升价值。受益股:中际旭创、新易盛、天孚通信、罗博特科、太辰光、工业富联、沪电股份、深南电路、通富微电、英维克、沃尔核材、长电科技、海光信息。

w5.jpg

春晚+特斯拉量产前夜:具身智能主线谁将爆发

2026具身智能从“PPT”走向“进厂”:春晚+商超试点让银河通用、宇树机器人出圈;特斯拉Optimus步入小量产前夜,供应链由海选转定点。技术路径收敛至行星滚柱丝杠与六维力矩/电子皮肤。受益核心:三花智控、拓普集团(执行器Tier1),北特科技、恒立液压(丝杠),绿的谐波(减速器),柯力传感、汉威科技(触觉/力控),天奇股份(落地集成)。

w6.jpg

【1月30日复盘】Meta大单引爆光通信,资金高低切换博弈“一号文件”

指数分化、成交2.8万亿。Meta与康宁60亿美元光纤协议落地,光通信从概念转订单,长飞光纤确立中军;临近一号文件,农发种业领涨;化工细分涨价驱动,百川股份3连板;*ST铖昌拓高带动ST。明日关注光通信分歧低吸与农业潜伏,规避资源股补跌。

w7.jpg

w8.jpg



w9.jpg

w10.jpg

w11.jpg



【免责声明】本文引用官方媒体和网络新闻资料,如有错误,请以最新信息为准。本文绝不构成任何投资建议、引导或承诺,仅供交流探讨,请审慎阅读。市场有风险,投资决策需建立在理性独立思考之上。

每天分享投资小知识、热门板块和高价值公司,请点赞+收藏+关注,您的支持是我继续前进的动力 。 🙏🙏🙏
Die von den Nutzern eingestellten Information und Meinungen sind nicht eigene Informationen und Meinungen der DOLC GmbH.
您需要登录后才可以回帖 登录 | 注册 微信登录

本版积分规则

Archiver|手机版|AGB|Impressum|Datenschutzerklärung|萍聚社区-德国热线-德国实用信息网

GMT+1, 2026-2-23 00:13 , Processed in 0.104749 second(s), 31 queries .

Powered by Discuz! X3.5 Licensed

© 2001-2026 Discuz! Team.

快速回复 返回顶部 返回列表