找回密码
 注册

Sign in with Twitter

It's what's happening?

微信登录

微信扫一扫,快速登录

萍聚头条

查看: 168|回复: 0

打造标准化“AI工厂”!中兴通讯发布《超节点技术白皮书》(附图片)

[复制链接]
发表于 2026-2-26 04:57 | 显示全部楼层 |阅读模式

马上注册,结交更多好友,享用更多功能,让你轻松玩转社区。

您需要 登录 才可以下载或查看,没有账号?注册 微信登录

×
作者:微信文章
w1.jpg

w2.jpg
点击蓝字 关注我们
w3.jpg
2026第五届先进热管理技术峰会暨AI与AI智能体开发者论坛
近日

中兴通讯重磅发布《超节点技术白皮书》

提出以超节点为核心打造标准化“AI工厂”

通过系统级架构创新

突破算力极限与能效瓶颈

为AI基础设施可持续发展开辟全新路径

w4.jpg

w5.jpg

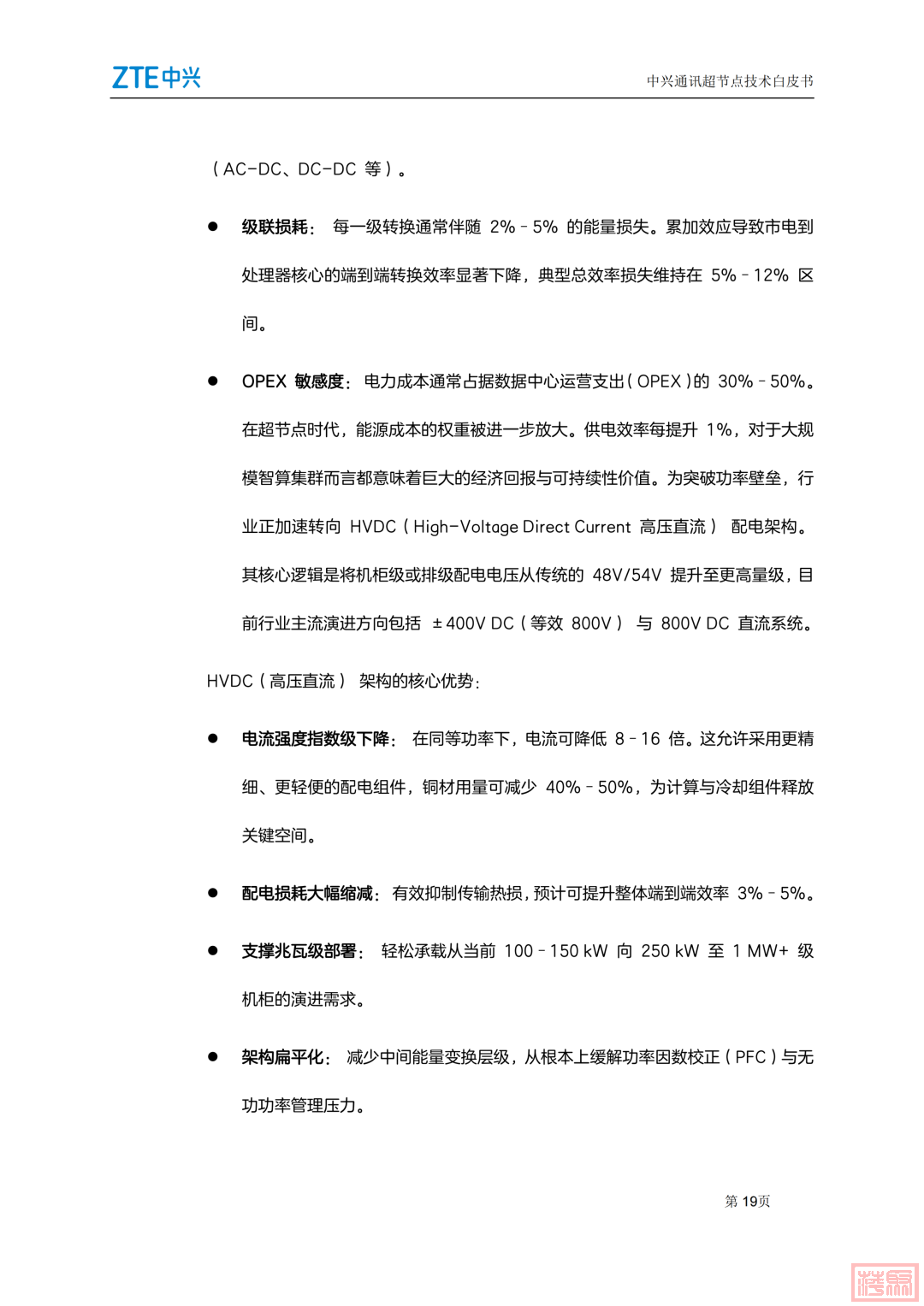
打破通信瓶颈:

超节点实现高效协同计算

w6.jpg

当AI模型参数进入万亿时代

算力亟需告别拥堵、低效的

传统分布式训练

从单芯片堆叠向系统级协同转型

为此,超节点采用高速互联协议

和专用交换芯片

通过构建高带宽域(HBD)

将数十到数百颗GPU芯片整合为

统一编址、低延迟、

高带宽的协同计算系统

在保留GPU物理独立性的同时

带来类单机的编程与调度体验

轻松满足大规模模型训练和推理需求

w7.jpg

根本性创新:

零线缆OEX正交无背板互联

w8.jpg

在硬件层面

《白皮书》重点阐述的

自研OEX正交无背板互联交换架构

通过零线缆的物理设计根本性创新

集高密集成、高可靠、

简化运维、开放兼容

四大核心亮点于一身

单位空间算力密度实现飞跃

大规模集群通信又快又稳

平均故障修复时间缩短至分钟级

更有自研“凌云”大容量交换芯片加持

支持TB级互联带宽与百纳秒级时延

全面兼容国内外主流标准

及专业定制化互联协议

w9.jpg

AI工厂模式:

开启标准化“智造”流水线时代

w10.jpg

针对AI落地复杂度高、交付周期长等痛点

《白皮书》倡导从“项目制”

向“工厂模式”转型

将AI能力建设升级为标准化流水线

在软件层面

通过统一虚拟化资源池与智能编排

实现异构算力深度调度与管理

将资源利用率拉到“满格”

同时

依托Nebula单体超节点

与Nebula Matrix集群超节点

将算力从百卡平滑扩展至万卡

灵活满足不同阶段大模型训练需求

w11.jpg

全栈协同:

打造开放共享的智算生态

w12.jpg

《白皮书》还强调

构建AI工厂是一项复杂的系统工程

中兴通讯依托40余年的通信工程积累

构建起从自研芯片、复杂系统设计

到全球工程交付的全栈能力体系

展望未来

我们将秉持开源开放理念

携手产业伙伴

推动智算基础设施标准化、生态化

共建高效、绿色、可持续的AI发展体系

w13.jpg

w14.jpg

w15.jpg

w16.jpg

w17.jpg

w18.jpg

w19.jpg

w20.jpg

w21.jpg

w22.jpg

w23.jpg

w24.jpg

w25.jpg

w26.jpg

w27.jpg

w28.jpg

w29.jpg

w30.jpg

w31.jpg

w32.jpg

w33.jpg

w34.jpg

w35.jpg

w36.jpg

w37.jpg

w38.jpg

w39.jpg

w40.jpg

w41.jpg

w42.jpg

w43.jpg

w44.jpg

w45.jpg

w46.jpg

w47.jpg

w48.jpg

w49.jpg

w50.jpg

w51.jpg

w52.jpg

w53.jpg

w54.jpg

来源:中兴政企、老张IT智习社

声明:车乾信息以尊重原创、共同服务行业为原则。 本公众号基于分享目的的转载,都会注明出处。 转载文章的版权归原作者或原公众号所有,如涉及到侵权请联系021-31656996)
Die von den Nutzern eingestellten Information und Meinungen sind nicht eigene Informationen und Meinungen der DOLC GmbH.
您需要登录后才可以回帖 登录 | 注册 微信登录

本版积分规则

Archiver|手机版|AGB|Impressum|Datenschutzerklärung|萍聚社区-德国热线-德国实用信息网

GMT+1, 2026-3-4 22:35 , Processed in 0.247883 second(s), 30 queries .

Powered by Discuz! X3.5 Licensed

© 2001-2026 Discuz! Team.

快速回复 返回顶部 返回列表