找回密码
 注册

Sign in with Twitter

It's what's happening?

微信登录

微信扫一扫,快速登录

查看: 221|回复: 0

发现一款100%去"AI味"的神器!让你的AI更人性化.

[复制链接]
发表于 2026-2-28 11:11 | 显示全部楼层 |阅读模式

马上注册,结交更多好友,享用更多功能,让你轻松玩转社区。

您需要 登录 才可以下载或查看,没有账号?注册 微信登录

×
作者:微信文章
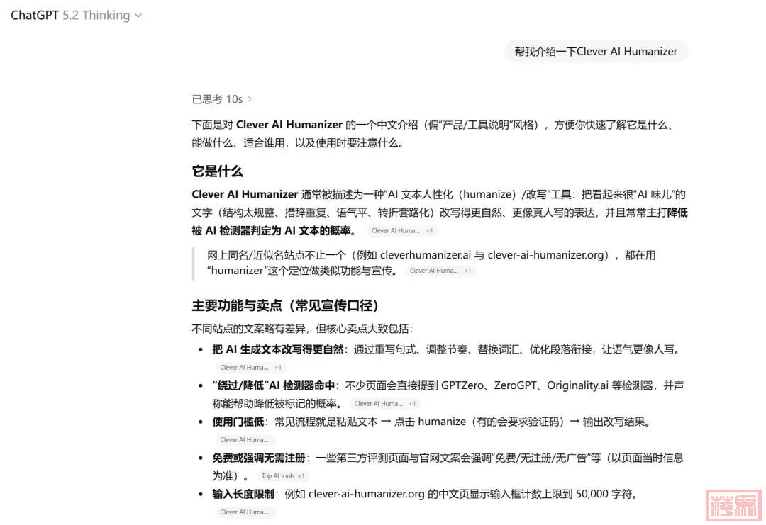
Clever AI Humanizer 是一款AI文本生成内容“人性化”修改工具,让AI生成的内容更像人类创作的。该工具生成完全免费。

把偏“机器味”(结构太规整、措辞重复、语气平、转折套路化)的文本改写得更自然、更顺畅、更像人类日常表达,常见用法是对 AI 草稿或语气生硬的内容做二次润色:调整句式、替换重复措辞、增强语气变化与可读性等。这是该工具的主要功能。

该网站称可通过:Grammarly AI 检测器、QuillBot AI 检查器、ZeroGPT、GPTZero等多种主流AI生成内容检测器。

w1.jpg

我使用“简易学术”风格实测一下:我用AI生成了一句Clever AI Humanizer的简介。让Clever AI Humanizer “人性化”之后。从56个字修改为了120个字。

我觉得修改后的内容废话太多了,只能摘选部分内容可用。

w2.jpg

我们来对比一下直接用ChatGP生成的内容和用提示词控制去除AI味。下图是直接让ChatGP生成介绍Clever AI Humanizer的内容。

w3.jpg

然后在相同的提示词中加入:【内容要求:生成的内容要避免AI生成检测,尽可能让其看起来是真人创作的。】

在提示词中加上避免“AI味”的要求后,我觉得好很多。

w4.jpg

我又让他帮我修改了一份AI生成的检讨书。这次我觉得改的挺好的,很真诚。用来写邮件、口播文案应该挺不错的。

w5.jpg

网站地址:https://cleverhumanizer.ai/

图钉AI导航官网:一站直达精选AI内容

https://www.tudingai.com/

w6.jpg
Die von den Nutzern eingestellten Information und Meinungen sind nicht eigene Informationen und Meinungen der DOLC GmbH.
您需要登录后才可以回帖 登录 | 注册 微信登录

本版积分规则

Archiver|手机版|AGB|Impressum|Datenschutzerklärung|萍聚社区-德国热线-德国实用信息网

GMT+1, 2026-3-9 06:50 , Processed in 0.098556 second(s), 31 queries .

Powered by Discuz! X3.5 Licensed

© 2001-2026 Discuz! Team.

快速回复 返回顶部 返回列表