找回密码
 注册

微信登录

微信扫一扫,快速登录

查看: 236|回复: 0

AI驱动功能性食品行业洞察报告

[复制链接]
发表于 2025-7-23 21:43 | 显示全部楼层 |阅读模式

马上注册,结交更多好友,享用更多功能,让你轻松玩转社区。

您需要 登录 才可以下载或查看,没有账号?注册 微信登录

×
作者:微信文章
w1.jpg

今天分享的是:AI驱动功能性食品行业洞察报告

报告共计:52页

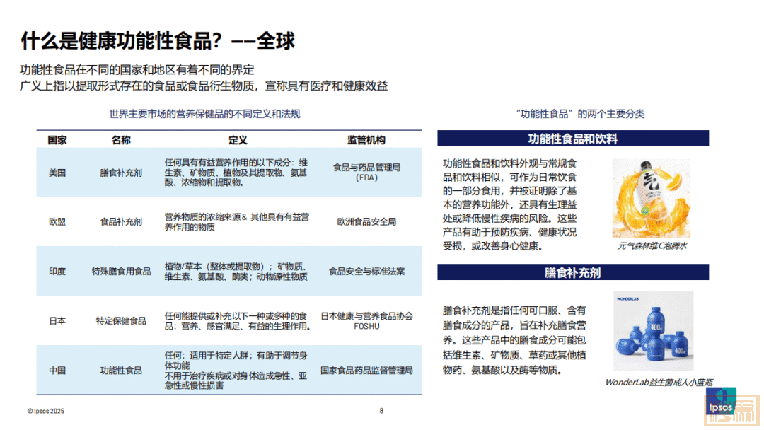
《AI驱动功能性食品行业洞察报告》对功能性食品市场进行了多维度分析。功能性食品在不同国家定义和监管不同,中国将其界定为突出调节人体机能的食品,分功能性食品和饮料、膳食补充剂两类。全球及中国市场前景广阔,2025 - 2032年全球市场规模预计CAGR6.5%,中国2020 - 2025年CAGR5.8%。不同地域发展方向有别,欧洲、美国、亚太各有侧重细分品类。市场驱动力包括“健康自觉”趋势,人们更关注整体健康,自我主导健康管理,以及人口结构变化、政策支持等。成熟市场如日本,老龄化推动需求,政策法规完善,市场持续扩容,产品向多元化、功能精细化发展;高速发展市场如中国,人口结构双重驱动,健康意识提升,政策红利支持,呈现场景细分化与人群精准化特征。未来趋势包括身心整合,功能向复合延伸;体验重构,兼顾功能性与愉悦感;在地全球化,融合地域传统与现代科技。AI在行业中助力创新,通过分析消费者需求、生成产品概念等赋能趋势研究和产品创新,益普索的AI工具贯穿创新和营销全流程,为企业提供多方面支持,推动功能性食品行业发展。

以下为报告节选内容

w2.jpg

w3.jpg

w4.jpg

w5.jpg

w6.jpg

w7.jpg

w8.jpg

w9.jpg

w10.jpg

w11.jpg

w12.jpg

w13.jpg

w14.jpg

w15.jpg

资源共生库官网

https://www.zhiku88.com/

资源共生库致力于为投资者、企业经营者、高管,提供数据等资源分享服务。为用户提供有价值的政策分析、产业分析、公司分析。掌握趋势,遇见未来,洞察行业、洞察产品、洞察用户。

扫码加入会员无限制下载资料

w16.jpg

有任何问题、找不到你要的资料,需要开发票等

群主微信:mynn0821

w17.jpg

资源共生库:您身边的智库!

w18.jpg

免责声明:(只提供公开、免费的资料分享服务。分享的资料仅供参考学习,不得用于商业用途,违反自行承担责任。本社群资源共生库)不提供内部、商业性质、隐私性资料,该类资料建议到对应官网购买下载)

戳“阅读原文”下载报告
Die von den Nutzern eingestellten Information und Meinungen sind nicht eigene Informationen und Meinungen der DOLC GmbH.
您需要登录后才可以回帖 登录 | 注册 微信登录

本版积分规则

Archiver|手机版|AGB|Impressum|Datenschutzerklärung|萍聚社区-德国热线-德国实用信息网

GMT+2, 2025-10-11 01:30 , Processed in 0.161745 second(s), 31 queries .

Powered by Discuz! X3.5 Licensed

© 2001-2025 Discuz! Team.

快速回复 返回顶部 返回列表