找回密码
 注册

Sign in with Twitter

It's what's happening?

微信登录

微信扫一扫,快速登录

萍聚头条

查看: 410|回复: 0

[关税] 水产周报:关税冲击全球 | 水产加工原料趋紧 | 深远海养殖推进

[复制链接]
发表于 2025-8-15 03:01 | 显示全部楼层 |阅读模式

马上注册,结交更多好友,享用更多功能,让你轻松玩转社区。

您需要 登录 才可以下载或查看,没有账号?注册 微信登录

×
作者:微信文章
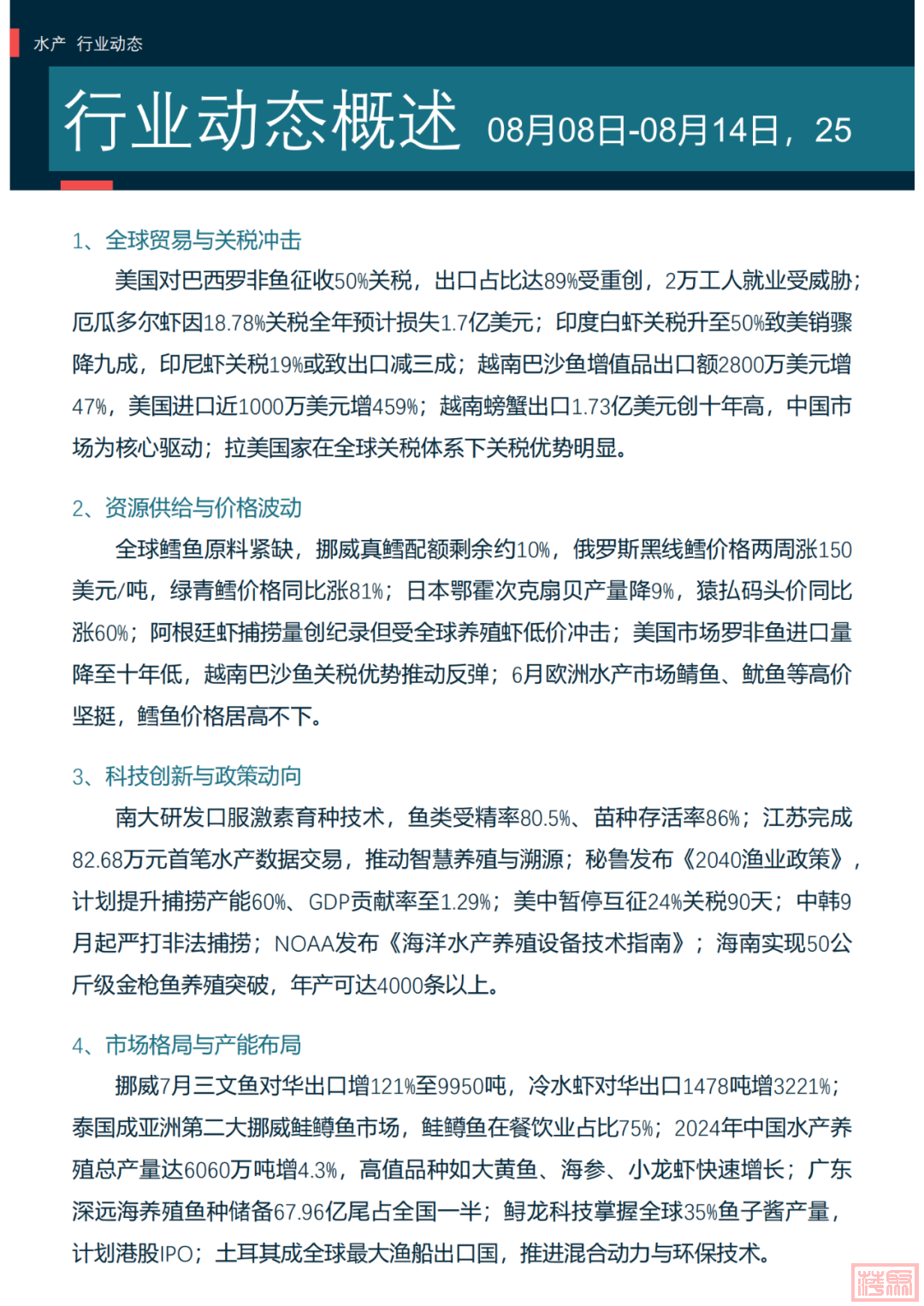
全球贸易与关税冲击

美国对巴西罗非鱼征收50%关税,出口占比达89%受重创,2万工人就业受威胁;厄瓜多尔虾因18.78%关税全年预计损失1.7亿美元;印度白虾关税升至50%致美销骤降九成,印尼虾关税19%或致出口减三成;越南巴沙鱼增值品出口额2800万美元增47%,美国进口近1000万美元增459%;越南螃蟹出口1.73亿美元创十年高,中国市场为核心驱动;拉美国家在全球关税体系下关税优势明显。
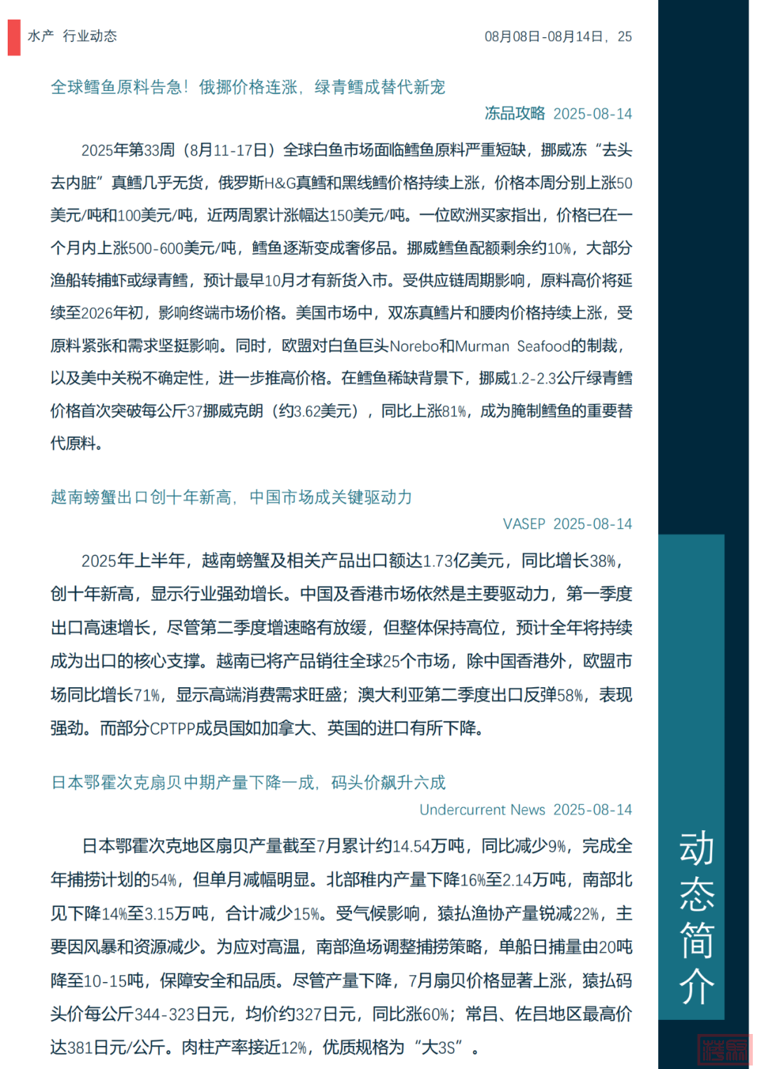
资源供给与价格波动

全球鳕鱼原料紧缺,挪威真鳕配额剩余约10%,俄罗斯黑线鳕价格两周涨150美元/吨,绿青鳕价格同比涨81%;日本鄂霍次克扇贝产量降9%,猿払码头价同比涨60%;阿根廷虾捕捞量创纪录但受全球养殖虾低价冲击;美国市场罗非鱼进口量降至十年低,越南巴沙鱼关税优势推动反弹;6月欧洲水产市场鲭鱼、鱿鱼等高价坚挺,鳕鱼价格居高不下。
科技创新与政策动向

南大研发口服激素育种技术,鱼类受精率80.5%、苗种存活率86%;江苏完成82.68万元首笔水产数据交易,推动智慧养殖与溯源;秘鲁发布《2040渔业政策》,计划提升捕捞产能60%、GDP贡献率至1.29%;美中暂停互征24%关税90天;中韩9月起严打非法捕捞;NOAA发布《海洋水产养殖设备技术指南》;海南实现50公斤级金枪鱼养殖突破,年产可达4000条以上。
市场格局与产能布局

挪威7月三文鱼对华出口增121%至9950吨,冷水虾对华出口1478吨增3221%;泰国成亚洲第二大挪威鲑鳟鱼市场,鲑鳟鱼在餐饮业占比75%;2024年中国水产养殖总产量达6060万吨增4.3%,高值品种如大黄鱼、海参、小龙虾快速增长;广东深远海养殖鱼种储备67.96亿尾占全国一半;鲟龙科技掌握全球35%鱼子酱产量,计划港股IPO;土耳其成全球最大渔船出口国,推进混合动力与环保技术。

详情如下:

w1.jpg

w2.jpg

w3.jpg

w4.jpg

w5.jpg

w6.jpg

w7.jpg

w8.jpg

w9.jpg

w10.jpg

w11.jpg

w12.jpg

w13.jpg

w14.jpg

w15.jpg

w16.jpg

w17.jpg

w18.jpg
Die von den Nutzern eingestellten Information und Meinungen sind nicht eigene Informationen und Meinungen der DOLC GmbH.
您需要登录后才可以回帖 登录 | 注册 微信登录

本版积分规则

Archiver|手机版|AGB|Impressum|Datenschutzerklärung|萍聚社区-德国热线-德国实用信息网

GMT+1, 2026-2-1 07:10 , Processed in 0.108666 second(s), 30 queries .

Powered by Discuz! X3.5 Licensed

© 2001-2026 Discuz! Team.

快速回复 返回顶部 返回列表