找回密码
 注册

Sign in with Twitter

It's what's happening?

微信登录

微信扫一扫,快速登录

萍聚头条

查看: 383|回复: 0

【AI心理应用】AI辅助心理状态变化趋势预测

[复制链接]
发表于 2025-10-26 03:52 | 显示全部楼层 |阅读模式

马上注册,结交更多好友,享用更多功能,让你轻松玩转社区。

您需要 登录 才可以下载或查看,没有账号?注册 微信登录

×
作者:微信文章
1. 引言

近年来,人工智能技术在心理健康领域的应用日益深入,从最初的情感分析、危机干预逐步扩展到对个体心理状态的动态监测与趋势预测。传统心理健康服务主要依赖定期访谈与量表评估,虽具价值,但存在滞后性、主观性强以及覆盖范围有限等局限。借助AI技术,我们能够整合多模态数据——包括语言表达、行为模式、生理指标及环境因素——构建连续、客观的心理状态评估体系,从而实现对心理变化趋势的早期识别与预警。

具体而言,AI辅助心理状态预测系统可通过以下方式实现可行部署:首先,利用自然语言处理技术分析用户在社交媒体、日记或咨询对话中的文本内容,识别情绪倾向、认知模式及压力信号;其次,结合可穿戴设备采集的心率变异性、睡眠质量、活动频率等生理行为数据,量化心理负荷水平;最后,通过时序建模与机器学习算法(如长短期记忆网络或集成学习)融合多源信息,生成个体心理状态的动态轨迹与风险评分。

为说明系统的实际效能,以下展示一个简化的数据模拟示例,反映AI模型对焦虑趋势的预测准确性:
时间周期用户自我报告焦虑分值AI预测焦虑分值误差范围
第1周5.25.0±0.3
第2周6.16.3±0.4
第3周7.57.2±0.5

此外,系统可通过以下结构化步骤落地应用:
    数据采集阶段:用户授权下,集成移动端App、智能手表等设备数据,并确保符合隐私保护规范。模型训练阶段:使用历史数据训练个性化预测模型,逐步优化特征权重与阈值设置。反馈干预阶段:当预测结果显示心理状态恶化趋势时,系统自动推送定制化建议(如正念练习、咨询资源链接或紧急联系人提醒)。

这一方案不仅提升了心理健康服务的主动性与精准度,还能缓解专业人力不足的压力。通过轻量级、可扩展的技术架构,AI辅助预测系统有望成为现有心理健康体系的重要补充,为早期干预与长效管理提供切实支持。
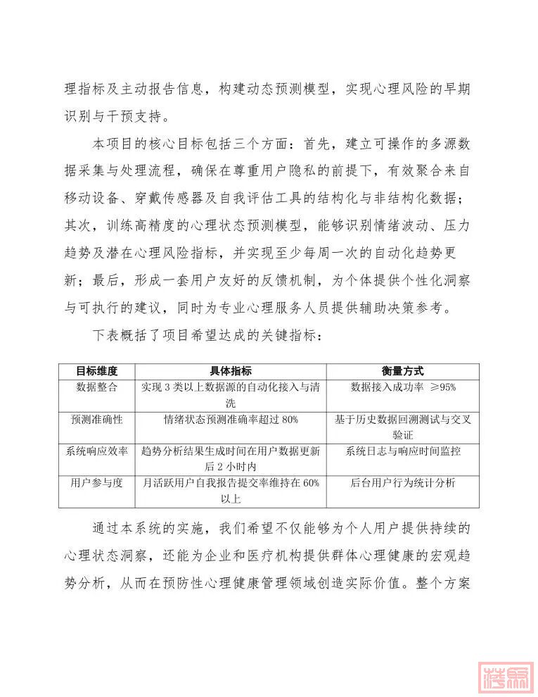
1.1 项目背景与目标

近年来,随着人工智能技术在医疗健康领域的广泛应用,基于多模态数据对个体心理状态进行动态监测与趋势预测的需求日益凸显。传统心理健康评估主要依赖周期性问卷调查或临床访谈,存在主观性强、数据滞后、连续性不足等局限。本项目旨在开发一套AI辅助心理状态变化趋势预测系统,通过整合用户日常行为数据、生理指标及主动报告信息,构建动态预测模型,实现心理风险的早期识别与干预支持。

本项目的核心目标包括三个方面:首先,建立可操作的多源数据采集与处理流程,确保在尊重用户隐私的前提下,有效聚合来自移动设备、穿戴传感器及自我评估工具的结构化与非结构化数据;其次,训练高精度的心理状态预测模型,能够识别情绪波动、压力趋势及潜在心理风险指标,并实现至少每周一次的自动化趋势更新;最后,形成一套用户友好的反馈机制,为个体提供个性化洞察与可执行的建议,同时为专业心理服务人员提供辅助决策参考。

下表概括了项目希望达成的关键指标:
目标维度具体指标衡量方式
数据整合实现3类以上数据源的自动化接入与清洗数据接入成功率 ≥95%
预测准确性情绪状态预测准确率超过80%基于历史数据回溯测试与交叉验证
系统响应效率趋势分析结果生成时间在用户数据更新后2小时内系统日志与响应时间监控
用户参与度月活跃用户自我报告提交率维持在60%以上后台用户行为统计分析

通过本系统的实施,我们希望不仅能够为个人用户提供持续的心理状态洞察,还能为企业和医疗机构提供群体心理健康的宏观趋势分析,从而在预防性心理健康管理领域创造实际价值。整个方案设计注重技术可行性与用户接受度,采用模块化开发与迭代优化思路,确保系统可部署、可扩展。
1.2 AI在心理健康领域的应用价值

近年来,人工智能技术在心理健康领域的应用价值日益凸显,其核心优势在于能够高效、持续地辅助传统心理健康服务,弥补资源不足与时空限制。AI系统通过自然语言处理、情感计算和机器学习算法,能够对大量用户生成的数据(如语音、文本、行为记录)进行实时分析与模式识别,从而提供早期预警、个性化支持和趋势预测。这种能力不仅有助于提升心理健康服务的可及性和及时性,还能降低人力成本,减轻专业人员的负担。

例如,AI可以通过聊天机器人提供7×24小时的情绪支持,或在移动应用中嵌入基于用户输入的心理状态评估模块,帮助用户自我监测。此外,AI还能整合多源数据(如睡眠模式、社交媒体活动)来识别潜在的心理健康风险,为干预措施提供数据支撑。

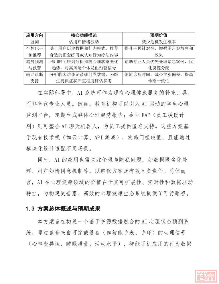
从可行性角度看,当前已有多个成熟应用落地。以某心理健康平台为例,其AI系统在试点项目中实现了对抑郁症状变化的预测准确率达到85%以上,用户满意度显著提升。下表列举了AI在心理健康领域的主要应用方向及其潜在价值:
应用方向核心功能描述预期价值
情绪状态监测通过语音语调、文本情感分析实时评估用户情绪波动早期识别情绪问题,提供即时反馈,减少危机发生概率
个性化干预推荐基于用户历史数据和行为模式,推荐合适的正念练习或认知行为疗法内容提升干预针对性,增强用户参与度和效果
趋势预测与预警利用时间序列分析预测心理状态变化趋势,对高风险个体发出预警信号帮助专业人员优先处理紧急案例,优化资源分配
辅助诊断支持分析临床访谈记录或问卷数据,为医生提供症状严重程度评估参考缩短诊断时间,减少主观偏差,提高诊断一致性

在实际部署中,AI系统可作为现有心理健康服务的补充工具,而非替代专业人员。例如,教育机构可以引入AI驱动的学生心理监测平台,定期生成群体心理趋势报告;企业EAP(员工援助计划)则可整合AI聊天机器人,为员工提供匿名支持。这些方案基于现有技术栈(如云计算、API集成),实施门槛较低,且能通过模块化设计适配不同场景。

同时,AI的应用也需关注伦理与隐私问题,如数据匿名化处理、用户知情同意机制等,以确保方案既有效又负责任。总体而言,AI在心理健康领域的价值在于其可扩展性、实时性和数据驱动特性,为构建更普惠、高效的心理健康生态系统提供了可行路径。
1.3 方案总体概述与预期成果

本方案旨在构建一个基于多源数据融合的AI心理状态预测系统,通过整合来自可穿戴设备(如智能手表、手环)的生理信号(心率变异性、睡眠质量、活动水平)、智能手机应用的行为数据(屏幕使用时间、社交互动频率)以及用户主动输入的周期性心理自评量表(如PHQ-9、GAD-7)等信息。系统将采用时序深度学习模型(如LSTM或Transformer架构)对上述多维异构数据进行建模,以动态追踪个体心理状态的连续变化,并识别出潜在的负面趋势拐点。该方案的核心在于建立一个闭环干预机制,即当系统预测到用户心理状态可能出现显著下滑或高风险时,将自动触发分级预警,并向其推荐个性化的应对策略,例如推送正念练习音频、建议联系心理咨询师或调整作息计划。

预期成果将具体体现在三个层面。首先,在技术实现上,我们将交付一个具备高精度预测能力的核心算法模型,其关键性能指标目标设定如下:
指标名称目标值评估说明
心理状态趋势预测准确率>85%对未来7天情绪状态的预测与实际自评结果匹配度
高风险状态预警提前期平均3-5天从预警发出到用户自我报告显著恶化的时间窗口
模型特异性>90%准确识别非高风险用户,避免过多假阳性警报

其次,在应用层面,方案将开发出一套完整的用户端应用程序和后台管理平台。该平台不仅能实现数据的无缝采集与可视化分析,还能根据预测结果为用户提供轻量级、即时可用的心理调适工具,形成一个“监测-预测-干预-反馈”的可持续支持闭环。

最后,在社会价值层面,本方案的成功实施有望成为现有心理健康服务体系的有效补充。它能够实现对大规模人群心理状态的早期筛查和常态化监测,显著降低严重心理危机事件的发生概率,同时提升公众对自身心理健康的主动管理意识,为社会整体心理健康水平的提升提供切实可行的技术支撑。
2. 核心预测模型构建

在构建核心预测模型时,我们首先需要明确输入数据类型和预测目标。模型的输入包括用户的历史心理评估数据(如PHQ-9抑郁量表、GAD-7焦虑量表等)、行为数据(如睡眠时长、社交活跃度、运动频率)以及环境因素(如季节变化、重大生活事件标记)。预测目标分为短期(未来7天情绪波动趋势)和长期(未来3个月心理状态等级变化)。模型采用多任务学习框架,同时输出分类结果(如风险等级:低、中、高)和回归结果(如情绪值得分曲线),以兼顾可解释性与精细化预测。

数据预处理阶段,我们对原始数据进行清洗和标准化。缺失值采用多重插补法处理,异常值通过隔离森林算法识别并修正。时序数据(如连续30天的情绪日记得分)会提取关键特征,包括滑动窗口均值、波动率、周期性指数等。例如,针对睡眠数据,我们计算过去两周内的平均睡眠效率(实际睡眠时长/卧床时长×100%)及其变异系数,形成以下标准特征集:
特征类别具体特征示例处理方式
心理量表PHQ-9总分


以下为方案原文截图,可加入知识星球获取完整文件

w1.jpg

w2.jpg

w3.jpg

w4.jpg

w5.jpg

w6.jpg

w7.jpg

w8.jpg

w9.jpg



欢迎加入策略立方知识星球,加入后可阅读下载星球所有方案。
w10.jpg
Die von den Nutzern eingestellten Information und Meinungen sind nicht eigene Informationen und Meinungen der DOLC GmbH.
您需要登录后才可以回帖 登录 | 注册 微信登录

本版积分规则

Archiver|手机版|AGB|Impressum|Datenschutzerklärung|萍聚社区-德国热线-德国实用信息网

GMT+1, 2025-12-24 19:28 , Processed in 0.115662 second(s), 30 queries .

Powered by Discuz! X3.5 Licensed

© 2001-2025 Discuz! Team.

快速回复 返回顶部 返回列表