找回密码
 注册

Sign in with Twitter

It's what's happening?

微信登录

微信扫一扫,快速登录

萍聚头条

查看: 112|回复: 0

AI双轮驱动!2026汽零新增长:液冷+机器人开启千亿赛道

[复制链接]
发表于 2025-12-5 21:40 | 显示全部楼层 |阅读模式

马上注册,结交更多好友,享用更多功能,让你轻松玩转社区。

您需要 登录 才可以下载或查看,没有账号?注册 微信登录

×
作者:微信文章
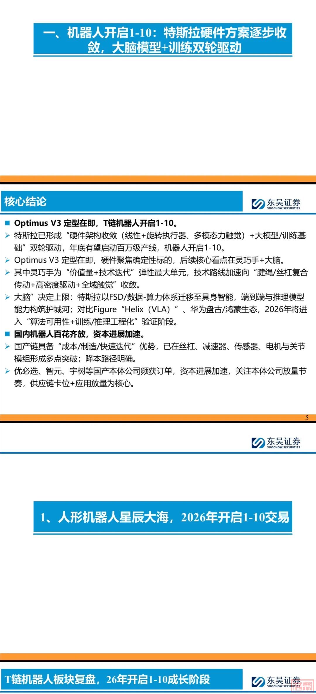
一、核心产业趋势:AI赋能,两大赛道从0-1迈向1-10

1. 人形机器人:量产拐点临近,赛道进入确定性阶段
特斯拉Optimus Gen3定档2026Q1发布,年底启动百万级产线,2026-2027年产能将达5-50万台,带动行业从1-10突破。国内市场订单爆发,优必选2025年累计订单超13亿元,宇树、智元等加速资本化。技术路线收敛,硬件聚焦丝杠(行星滚柱+滚珠方案)、减速器(谐波/摆线为主)、22自由度灵巧手(腱绳+丝杠复合传动),软件端大模型(VLA/世界模型)成为智能上限核心。
2. AIDC液冷:高景气爆发,汽零企业跨界优势显著
AI算力需求推动单机柜功率飙升,政策要求2025年新建数据中心PUE<1.3,液冷成为刚需。2030年国内液冷市场规模将达1100亿元,冷板液冷较风冷降本15%,性价比突出。汽零企业凭借热管理技术同源性(泵/阀/冷板等部件复用)、规模化制造与成本控制能力,加速切入头部供应链,部分企业已获亿元级订单。

二、技术与产品规划核心要点

1. 机器人产品落地逻辑
硬件:灵巧手为最高价值增量单元(单套成本远期降至1.5万元),六维力传感器、轻量化材料(PEEK/镁合金)成竞争焦点;
软件:车企(特斯拉/小鹏)复用智驾数据与算力体系,端到端算法+真机训练构筑护城河;
场景:先工业实训(拣料/配送),再拓展教育科研,逐步向家庭服务渗透。
2. 液冷产品跨界路径
核心部件:聚焦冷板、CDU(冷却液分配单元)、Manifold(歧管)、UQD(快插接头)四大高价值环节;
技术复用:车端热管理部件直接迁移,国产企业以成本优势打破海外垄断(欧美企业占全球80%份额)。
3. 汽零企业增长方法论
依托“技术同源+制造协同+成本控制”,从汽车主业延伸至机器人核心部件(执行器/结构件)与液冷系统,打造第二/第三增长曲线,同时借助全球化布局(墨西哥/泰国工厂)对冲地缘风险。

三、核心投资机会(基于报告推荐)

1. 机器人赛道
首选:拓普集团(执行器卡位核心客户,液冷订单15亿元)、中鼎股份(关节总成+液冷CDU突破)、小鹏汽车(车机协同,2026年底IRON量产);
优选:双环传动(减速器龙头)、爱柯迪(铝合金轻量化)、星源卓镁(镁合金结构件)。
2. 液冷赛道
首选:银轮股份(全场景液冷设备放量)、飞龙股份(电子水泵年产能120万只);
核心标的:拓普集团(绑定华为/NVIDIA)、中鼎股份(液冷负载供应商突破)。

四、核心洞察

1. 技术同源是汽零企业跨界核心壁垒,汽车热管理、精密制造能力可直接复用,降本效率远超新入局者;
2. 机器人投资从“沾边普涨”转向“确定性环节”,高价值量(灵巧手)、高壁垒(丝杠/六维力传感器)、国产替代空间大的环节优先受益;
3. 液冷是2026年最快兑现业绩的赛道,冷板液冷因成本优势成为数据中心主流选择,头部汽零企业订单有望持续超预期。

w1.jpg

w2.jpg

w3.jpg

w4.jpg

w5.jpg

w6.jpg

w7.jpg

w8.jpg

w9.jpg

w10.jpg

w11.jpg

w12.jpg

【完整版获取:①非星球用户查看下载说明下载说明及机器人智库星球介绍(一年>400篇报告,一年为你节省找资料时间>7天),有疑问添加微:guihuayuguihua;②星球用户在星球APP搜索“汽车零部件科技主线2026年策略报告:AI驱动下液冷+机器人需求爆发,开启汽零新增长曲线”。】
Die von den Nutzern eingestellten Information und Meinungen sind nicht eigene Informationen und Meinungen der DOLC GmbH.
您需要登录后才可以回帖 登录 | 注册 微信登录

本版积分规则

Archiver|手机版|AGB|Impressum|Datenschutzerklärung|萍聚社区-德国热线-德国实用信息网

GMT+1, 2025-12-8 19:10 , Processed in 0.098131 second(s), 30 queries .

Powered by Discuz! X3.5 Licensed

© 2001-2025 Discuz! Team.

快速回复 返回顶部 返回列表