找回密码
 注册

Sign in with Twitter

It's what's happening?

微信登录

微信扫一扫,快速登录

萍聚头条

查看: 292|回复: 0

AI赋能教育的体系化变革即将启程,AI教育产业链大梳理

[复制链接]
发表于 2025-12-30 17:13 | 显示全部楼层 |阅读模式

马上注册,结交更多好友,享用更多功能,让你轻松玩转社区。

您需要 登录 才可以下载或查看,没有账号?注册 微信登录

×
作者:微信文章
w1.jpg

2025年12月30日,教育部科学技术与信息化司司长周大旺在新闻发布会上的重磅表态,为中国教育的智能化转型注入了强劲动力。教育部计划明年出台人工智能赋能教育相关政策文件,以系统部署推动人工智能与教育的深度融合,构建面向未来的教育体系,让智能时代的人才培养之路更加清晰可期。

人工智能作为引领新一轮科技革命和产业变革的战略性技术,正在以前所未有的力量重构教育生态。从知识传授到能力培养的转型,从标准化教学到个性化育人的升级,从校园围墙内的封闭学习到跨时空的开放探索,AI技术为教育变革提供了无限可能。此次教育部的政策规划,正是立足这一时代背景,回应“培养什么人、怎样培养人、为谁培养人”的根本命题,将人工智能赋能教育从零散实践推向系统推进的新阶段。

政策的核心发力点在于“分类施策”与“体系构建”。按照不同教育阶段特点推动人工智能通识教育,意味着基础教育将侧重AI思维启蒙与数字素养培育,高等教育将聚焦学科融合与创新能力培养,职业教育将强化技术应用与产业适配,形成贯通全学段的培养链条。这种分层递进的布局,既符合教育规律,又能精准对接智能社会对不同层次人才的需求,让每个学习者都能在AI时代找到自身发展的坐标。

事实上,人工智能赋能教育的实践探索已在全国多地开花结果。杭州上城区构建“轻量级、常态化、深融合”的应用路径,实现中小学人工智能通识教育100%覆盖,127间AI观课室推动教研从“经验判断”向“数据循证”转型;温州瓯海区打造“基型—派生—多样”三级课程生态,将“AI+瓯剧”“AI+龙舟”等本土特色融入教学,让技术学习与文化传承相得益彰。这些鲜活案例证明,当AI技术与教育规律深度契合,就能释放出提质增效、促进公平的强大能量,也为国家层面的政策设计提供了宝贵实践支撑。

系统推进人工智能教育,不仅需要课程体系的创新,更需要多方协同的生态构建。政策文件的出台将进一步明确政府、学校、企业、家庭的权责边界:政府层面将强化顶层设计与资源统筹,加大对农村和偏远地区的基础设施投入,缩小区域数字鸿沟;学校层面将深化“教、学、管、评、研”全场景融合,探索人机协同的新型教学模式;企业层面将发挥技术优势,开发适配教育需求的优质产品与资源,严守内容安全与伦理底线;家庭层面则需转变教育观念,引导孩子科学使用AI工具,培养独立思考与批判思维。

值得关注的是,人工智能赋能教育始终要坚守“以人为本”的初心。政策部署既强调技术赋能,也注重风险防控,将通过完善数据安全法规、制定伦理指南、建立准入审查机制等方式,防范过度依赖技术、价值观误导、隐私泄露等潜在风险。正如习近平总书记强调的,要“充分发挥人工智能优势,加快发展伴随每个人一生的教育、平等面向每个人的教育、适合每个人的教育、更加开放灵活的教育”,这正是AI教育政策的核心价值导向。

明年相关政策文件的出台,将为人工智能赋能教育提供明确的行动纲领与制度保障。从课程标准的完善到师资队伍的建设,从评价体系的创新到治理机制的健全,一系列系统性举措将推动教育体系从“被动适应”技术变革转向“主动引领”未来发展。当AI技术真正融入教育的血脉,不仅能培育出一批批胜任智能时代的高素质人才,更能让教育公平的阳光照亮每个角落,为教育强国建设注入持久的数字动能。

在科技与教育深度融合的时代浪潮中,人工智能赋能教育的政策部署既是回应时代需求的战略选择,更是面向未来的长远谋划。随着政策落地生根,我们有理由期待,一个更加智能、公平、高效的教育新生态正在形成,为每个学习者的成长赋能,为国家的创新发展筑基。
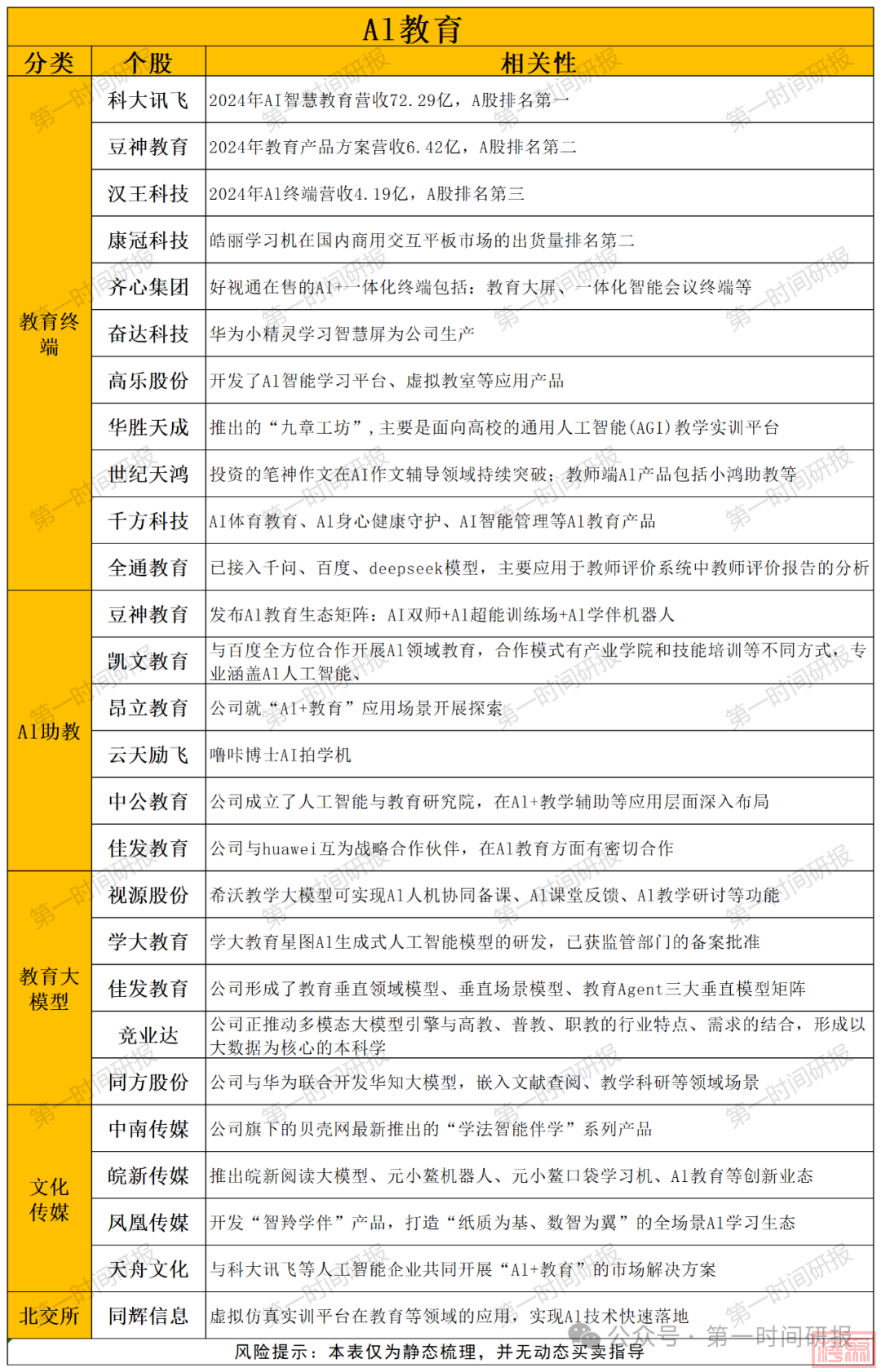
下面我将AI教育核心公司为大家梳理一下
w2.jpg

关于更多市场发展动向、发展趋势、产业链和个股研究资料,都已上传至星球圈子。并不定期更新最新趋势投资股票池,目前限时早鸟价98/年。

w3.jpg

星球优质案例

星球10月31日盘中分享,孚日已累计8连板!福祥药业也接近翻倍

w4.jpg

星球30日盘前分享,昊志机电盘中20厘米涨停

w5.jpg

星球29日盘前分享,吉林化纤涨停,吉林碳谷20+

w6.jpg

星球26日盘中分享,29日海格通信涨停

w7.jpg

星球25日盘中分享,长光华芯尾盘大涨

w8.jpg

星球24日盘中分享,青山纸业涨停

w9.jpg

星球18日盘中分享,久之洋19日大涨

w10.jpg

星球16日盘后分享,17日东方铁塔涨停

w11.jpg

星球16日盘中分享,久之洋涨停

w12.jpg

星球12日盘中分享,15日中国铀业一度涨停

w13.jpg

星球12日盘前分享,康斯特20厘米涨停

w14.jpg

星球10日盘中分享,晓程科技大涨13厘米

w15.jpg

星球9日盘前分享,跃岭股份涨停,10日再次涨停

w16.jpg
星球8日盘中分享,厦门港务涨停,10日累计三板
w17.jpg

星球8日盘前分享,五洲新春涨停,金沃大涨

w18.jpg

星球5日盘中分享,拓日新能涨停

w19.jpg

星球4日盘中分享,固高涨停

w20.jpg

星球2日盘中分享,3日兆龙大涨

w21.jpg

星球2日盘前分享,惠发食品涨停

w22.jpg

星球1日盘前分享,广和通20厘米涨停,博通集成涨停

w23.jpg

星球1日盘前分享,科翔20厘米涨停

w24.jpg

星球28日分享,1日峨眉山一字板

w25.jpg

星球28日分享,1日中兴通讯涨停,广和通涨停,其他都大涨

w26.jpg

星球27日分享,28日长盈精密大涨

w27.jpg

星球25日分享,东芯股东20厘米涨停

w28.jpg

星球24日分享,25日佳缘科技20厘米涨停

w29.jpg

星球21日分享,易点天下20厘米涨停

w30.jpg

星球19日分享,国联水产20厘米涨停

w31.jpg

星球18日分享,石基信息涨停,值得买大涨

w32.jpg

星球17日分享,中一20厘米涨停,恒工精密20厘米涨停

w33.jpg

星球13日盘中分享,值得买20厘米涨停,因赛大涨

w34.jpg

w35.jpg

星球12日盘中分享,开能健康20厘米涨停

w36.jpg

星球11日盘中分享,上纬涨停

w37.jpg

星球7日盘中分享,四川金顶涨停,10日再次涨停

w38.jpg

星球7日盘中分享,中欣涨停

w39.jpg

星球6日盘中分享,中恒大涨

w40.jpg

星球5日盘中分享,6日麦格米特涨停

w41.jpg

星球5日盘中分享,6日方正涨停,7日再次涨停

w42.jpg

星球5日盘中分享,6日阿特斯20厘米涨停

w43.jpg

欢迎加入第一时间研报的知识星球,

w44.jpg
风险提示:本文仅作为行业分析参考,不构成任何投资建议。
w45.jpg

最后,你的关注+点赞+转发+在看,是对第一时间研报的最大动力。
Die von den Nutzern eingestellten Information und Meinungen sind nicht eigene Informationen und Meinungen der DOLC GmbH.
您需要登录后才可以回帖 登录 | 注册 微信登录

本版积分规则

Archiver|手机版|AGB|Impressum|Datenschutzerklärung|萍聚社区-德国热线-德国实用信息网

GMT+1, 2026-1-13 22:08 , Processed in 0.140008 second(s), 30 queries .

Powered by Discuz! X3.5 Licensed

© 2001-2026 Discuz! Team.

快速回复 返回顶部 返回列表