找回密码
 注册

Sign in with Twitter

It's what's happening?

微信登录

微信扫一扫,快速登录

萍聚头条

查看: 184|回复: 0

AI消费硬件产业报告丨系统梳理AI消费硬件从“智能设备”迈向“端侧智能体”的演进路径

[复制链接]
发表于 2026-2-6 09:56 | 显示全部楼层 |阅读模式

马上注册,结交更多好友,享用更多功能,让你轻松玩转社区。

您需要 登录 才可以下载或查看,没有账号?注册 微信登录

×
作者:微信文章
w1.jpg

2025

AI消费硬件产业报告

w2.jpg

w3.jpg

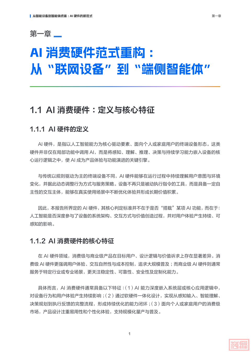
2025年,AI Agent正从概念验证走向规模化落地。本报告基于1000份消费者调研,结合主流产品分析与行业交流,从定义边界、用户需求、应用场景与技术演进四个维度,系统梳理AI消费硬件从“智能设备”迈向“端侧智能体”的演进路径。

报告明确AI硬件的核心判定标准,揭示用户真实需求与付费意愿,拆解五大应用场景,并锚定端云协同、多模态交互、智能体演进三条技术主线。

报告亮点

Key Findings

(1)概念突破,首次系统界定AI消费硬件的边界与能力演进

首次明确AI消费硬件的核心判定标准:人工智能是否深度参与了设备的系统架构、交互方式与价值创造过程。提出从“被动执行”到“端侧智能体”的三层能力螺旋演进模型,为产业发展建立统一认知框架,避免概念泛化。

(2)数据洞察,1000份用户调研揭示需求成熟度与付费意愿

基于1000份消费者深度调研,从用户视角获取最真实的市场反馈,包括用户认知成熟度、设备普及广泛度、付费意愿等。“个性化+自动化”是核心需求,“体验不稳定”是流失主因,10-30元/月是订阅付费的主流接受区间,为产品定义和商业模式提供了现实依据。

(3)场景拆解,深度剖析五大应用领域的价值落地路径

系统拆解可穿戴设备、智能教育与办公终端、智能家居与家庭生活、智能汽车与出行设备、智能玩具与影像设备五大核心场景。从用户需求、技术特征、产品形态、市场趋势四个维度,提供完整的场景化落地参考。

(4)趋势锚定,三条技术主线指明规模化方向

明确端云协同、多模态交互、智能体演进三条相互依存的技术主线。端云协同从“算力分工”走向“能力闭环”,多模态交互从单一界面到融合体验,智能体演进从“功能补充”迈向“应用入口”,构建从技术到产品的完整落地路径。

提示

点击“阅读原文”查看完整报告

w4.jpg

w5.jpg

w6.jpg

w7.jpg

w8.jpg

w9.jpg

w10.jpg

w11.jpg
Die von den Nutzern eingestellten Information und Meinungen sind nicht eigene Informationen und Meinungen der DOLC GmbH.
您需要登录后才可以回帖 登录 | 注册 微信登录

本版积分规则

Archiver|手机版|AGB|Impressum|Datenschutzerklärung|萍聚社区-德国热线-德国实用信息网

GMT+1, 2026-2-15 23:36 , Processed in 0.098167 second(s), 30 queries .

Powered by Discuz! X3.5 Licensed

© 2001-2026 Discuz! Team.

快速回复 返回顶部 返回列表