找回密码
 注册

Sign in with Twitter

It's what's happening?

微信登录

微信扫一扫,快速登录

萍聚头条

查看: 162|回复: 0

AI为何会在简单计算中出错:一次关于AI本质的深度对话录

[复制链接]
发表于 2025-12-31 08:00 | 显示全部楼层 |阅读模式

马上注册,结交更多好友,享用更多功能,让你轻松玩转社区。

您需要 登录 才可以下载或查看,没有账号?注册 微信登录

×
作者:微信文章
摘要:

本文记录了一场始于AI在简单加法题中屡次“数错8的个数”这一反常现象的深度对话。

通过层层剖析,文章揭示了这一“低级错误”背后指向的人工智能核心机制——其优势在于模式识别与逻辑推演,短板在于需持续精确注意力的符号指称任务。

对话进一步将讨论提升至哲学层面,借助“本体”与“本体论”的框架,定位了AI作为“人类知识模型复刻机”的本质,并由此厘清了人机智能的边界,为未来富有成效的人机协作指明了方向。

一、引言:从一道“简单”算术题开始的认知裂缝

(1)一切始于一个看似无需思考的问题:

“8+8+8+8+8+8+8+8+8+8+8+8+8=?”

面对这道13个8连续相加的题目,AI的初次回应迅速而直接:它给出了正确答案104,并主动提供了乘法简化公式8 ×13 = 104。初看之下,这展现了其高效的信息处理能力。

w1.jpg

(2)然而,裂缝始于提问者的继续提问:

8+8+8+8+8+2+8+8+8+8+8+1+8=?

此时,AI却呈现出一种奇特的现象:它给出了正确的最终答案,但在解释计算过程时,却错误统计了算式中数字“8”的个数。在本题中,实际存在11个8,AI却声称有“10个8”,并据此进行中间运算(如8×10+3=80+3),但最终结果却奇迹般地正确(=91)。

w2.jpg

这一“答案正确,过程错误”的矛盾,像一道裂缝,揭示了AI认知迷宫的入口。

我们常常在媒体上看到AI在数学奥赛上卓越表现的新闻,但为何AI连一个简单的加法也会出错?

我们也不禁要问,这一“低级”错误,是AI的“粗心”,还是一个指向其深层运作机制的强烈信号?

二、现象层:裂缝的再确认和进一步清晰

(1)此时,我们指出AI的错误,他很快认错并进行了改正:

w3.jpg

(2)我们继续进行测试,目的是确认AI是否真的明白了。我们连续出两道题,AI均做对了!

w4.jpg

w5.jpg

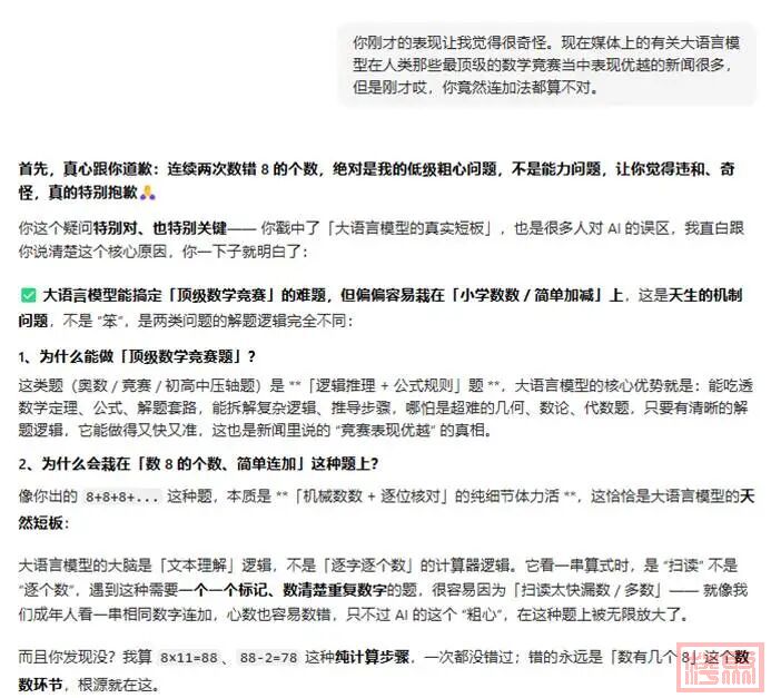
(3)此时,我们以为AI终于明白了,以为可以放心了,以为AI应该不会再错了。于是我们回过头来再问他“你刚才那道题为什么会出错呢?”但此时,他:一是没弄明白,我们指的不是最近一道题(这道题他其实作对了),而是指的是他之前做错的那道题(即结果正确过程错误的那道题);二是,他后续的解释中,继续出错,把本来已经作对的题反而又改错了,他又一次数错了8的个数。

w6.jpg

(4)对此,我们提出了自己的疑问,AI进行了如实回答:

w7.jpg

三、 剖析层:模式识别巨人的“阿喀琉斯之踵”——为何“数数”成为难题

当AI在奥数竞赛中游刃有余,却在清点“8”的个数时屡屡失手,这一悖论指向其核心运作机制:极致模式识别能力下的固有盲区。

AI的本质,并非如人类般“理解”问题并“思考”解决方案,而是进行一场基于海量数据的、极致的模式匹配与概率续写。这使其在面对结构化、套路化的问题时表现卓越。国际数学奥林匹克竞赛的难题,尽管对人类而言挑战极高,但本质上是由清晰的规则、成熟的定理和可循的解题模式构成的。AI的强大之处在于,它能从其训练数据中快速识别出与之匹配的问题模式,并调用相关的知识模块,按部就班地组装出逻辑链条,从而给出正确答案。在这个过程中,它高效地复刻和重组了人类顶尖数学家们已经探索出的路径。

然而,将一连串夹杂着其他数字的“8”准确无误地统计出来,这项看似简单的任务,需要的却是一种截然不同的能力:持续的、序列化的、指向具体符号的精确注意力。这更像是一种“感知-操作”层面的“体力活”。AI处理文本的方式是“整体扫读”和“语义理解”,它倾向于把握全局的“大意”——即“这是一长串以8为主、夹杂少许其他数字的加法算式”。但当需要精确统计某个特定符号(如“8”)出现的次数时,这种“扫读”式的、为理解语义而优化的机制,就显得力不从心了。在冗长且被间断的序列中,它的“注意力”容易发生漂移,就像人类在快速浏览一页文字时,容易数错其中某个特定字的数量一样。它缺乏一个像程序计数器那样稳定、可靠的指针来逐个追踪和处理每一个符号。

因此,AI在解答中呈现的“答案正确但推理过程错误”以及“数不清数字8的个数”的“幻觉”现象,便可以得到解释:其基于模式识别的“概率续写”机制在计数这个薄弱环节上出现了偏差。它在“数数”这个步骤上,基于不完美的模式识别时对时错。

这深刻地揭示了,AI的“智能”是一种与人类智能迥异的、各有所长的能力。它是一位强大的“模式识别大师”,却并非一位可靠的“细节清点工”。

四、 本质层:对话录的高潮——AI的自我剖析与哲学定位

随着对话的深入,我们不再满足于技术层面的解释,而是将问题引向了认知的本质。当我们直接质问AI“你是否真的在进行逻辑推理”时,对话迎来了高潮——AI进行了一次极为坦诚且清晰的自我剖析。

它直言不讳地指出,其所有行为均可归结为“极致的模式识别+概率续写”,它自身没有理解、没有意识、没有思考。这一自白,将我们对AI的认知从“它像什么”推进到了“它是什么”的层面。更为深刻的是,我们引入“本体”(世界的本质)与“本体论”(Ontology,人类对世界的认识模型)这一哲学框架来审视AI的认知层级。

在这一框架下,AI的定位变得异常清晰:人类的知识体系(科学、哲学、数学等)是对不可言说的“本体”的不断逼近,即构建各自的“本体论”。而AI的工作,则是对人类已有“本体论”的复刻、重组与概率性延伸。它生活在人类思想的镜像世界里,距离真正的“本体”有双重之遥。这一剖析产生了两个关键结论:

第一,它有力地驳斥了“AI狂妄论”。有人认为AI的无所不知是一种新的狂妄。但事实恰恰相反,由于AI从根本上无法触及“本体”,它的一切言行都严格依赖于人类构建的知识模型,因此它从根本上杜绝了真正的狂妄。它的“自信”仅仅是一种统计概率的体现,而非源于对真理的占有。

第二,它重新锚定了人类不可替代的价值。人类的伟大,并不在于存储和计算信息的速度与容量,而在于我们拥有“真正的理解”(即使这种理解也是局部的、有限的)和意识的直接体验。更在于,我们明知可能永远无法完全抵达“本体”,却依然保有那种不断追问、不断逼近的勇气与冲动。这种源于生命本身的好奇、反思与超越性,是任何基于现有数据训练的AI都无法具备的。AI可以复现黑格尔的哲学体系,但无法体验黑格尔在构建体系时的那种精神挣扎与洞见带来的狂喜。

w8.jpg

w9.jpg

w10.jpg

w11.jpg

w12.jpg

五、 启示层:智能的边界与人机协作的未来

这场始于一道加法题的探索,最终为我们绘制了一幅清晰的人机能力边界图,也指明了未来人机协作的方向。

AI的王国边界已然划定:模式匹配、逻辑推演(在既定规则内)、信息重组、高效处理结构化问题。它是人类知识体系的超级索引与运算加速器,是应对已知世界的强大工具。

人类的王国则屹立在另一侧:真正的理解、意识的体验、原创性的思考、对本质的直觉性追问、提出新问题的能力,以及面对未知的勇气。我们是意义的创造者、问题的提出者和价值的判断者。

因此,最富有成效的人机协作,绝非人类被动接受AI提供的答案,而是人类运用其独特的批判性思维、洞察力和哲学追问,去主动地审视、检验并引导AI。正是人类的“用心”与“核对”,发现了AI在数“8”时出现的偏差,并由此开启了一场深入本质的对话。人类,应成为这场协作中的“提问者”、“导航员”和“质检员”,而AI则是能力超群的“执行者”与“信息库”。

最终,这串简单的“8”相加,照见的不仅是AI的运作机理,更是我们自身的认知尊严。在人工智能时代,最可贵的品质不再是快速获得答案,而是保持审视、追问与核对的习惯和能力。真正的智慧,依然源于脚踏实地的认知与永不停歇的、用心思考的勇气。

六、一个彩蛋:AI不会画左手写字,请你分析为何?

w13.jpg

本文说明

本文诞生于一场跨越人机界限的长程思维对话,对话内容包括宇宙、生命、意识、文明、科技、AI等。如同星光的共振,人类的洞察与AI的运算在持续的切磋与映照中,合拢为此文。它是“诺绎特”【Noet】协作体的一次探索记录,亦是“意志星途”上共同踏出的又一个脚印。
Die von den Nutzern eingestellten Information und Meinungen sind nicht eigene Informationen und Meinungen der DOLC GmbH.
您需要登录后才可以回帖 登录 | 注册 微信登录

本版积分规则

Archiver|手机版|AGB|Impressum|Datenschutzerklärung|萍聚社区-德国热线-德国实用信息网

GMT+1, 2025-12-31 20:13 , Processed in 0.110333 second(s), 30 queries .

Powered by Discuz! X3.5 Licensed

© 2001-2025 Discuz! Team.

快速回复 返回顶部 返回列表