找回密码
 注册

Sign in with Twitter

It's what's happening?

微信登录

微信扫一扫,快速登录

萍聚头条

查看: 77|回复: 0

[关税] 【关税解读】快来看!海关提醒申报减免税年报啦!

[复制链接]
发表于 2026-1-28 11:53 | 显示全部楼层 |阅读模式

马上注册,结交更多好友,享用更多功能,让你轻松玩转社区。

您需要 登录 才可以下载或查看,没有账号?注册 微信登录

×
作者:微信文章
w1.jpg

w2.jpg

w3.jpg

w4.jpg

w5.jpg

w6.jpg

w7.jpg

w8.jpg

w9.jpg

w10.jpg

w11.jpg

w12.jpg

w13.jpg

快来看!

—   海关提醒申报减免税年报啦!  —

w14.jpg

“减免税年报”是什么?

根据《中华人民共和国海关进出口货物减免税管理办法》(海关总署令第245号)第十五条规定,在海关监管年限内,减免税申请人应当于每年6月30日(含当日)以前向主管海关提交《减免税货物使用状况报告书》 (以下简称“减免税年报”),报告减免税货物使用状况。

01

按照什么要求申报?

01

申  报  时  间

每年6月30日(含当日)前填报上一年度内处于海关监管期限内的减免税货物在该年度的使用状况报告。

02

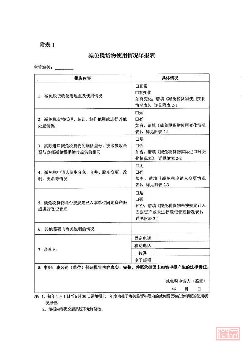
申  报  内  容

减免税申请人应当按照减免税货物使用情况年报表的报告内容如实填写具体情况。在海关监管年限内及其后3年内,海关依照《中华人民共和国海关法》《中华人民共和国海关稽查条例》等有关规定,对减免税申请人进口和使用减免税货物情况实施稽查。

03

注  意  事  项

对未按时报告的,不予受理其减免税审核确认、减免税货物税款担保、减免税货物后续管理等相关业务办理申请。

02

谁需要申报?

在上一年度(2025年)中有减免税货物仍处于海关监管年限内的单位,监管年限自货物进口放行之日起计算。

w15.jpg

监  管  年  限

进口减免税货物的监管年限:

(一)船舶、飞机:8年;

(二)机动车辆:6年;

(三)其他货物:3年。

监管年限自货物进口放行之日起计算,海关总署另有规定的除外。

w16.jpg

举  个  例  子

例:某单位2022年1月15日进口一台减免税设备,该减免税货物监管期为2022年1月16日00:00至2025年1月15日24:00,按照减免税年报报告上一年度减免税货物的使用情况的要求,该单位需要在2023、2024、2025 、2026年分别报送2022、2023、2024、2025年度年报。

w17.jpg

03

如何申报“减免税年报”?

01

有  纸  申  报  方  式

1、线上申报:减免税申请人进入“中国国际贸易单一窗口—减免税后续”模块,录入、申报电子数据;

2、线下提交资料:减免税申请人申报后,打印《减免税使用情况年报表》,与《减免税货物使用状况报告书》及其附件,一起提交主管海关;

3、海关审核;

4、完成。

02

无  纸  申  报  方  式

1、线上申报:减免税申请人进入“中国国际贸易单一窗口—减免税后续”模块,录入、扫描上传《减免税货物使用状况报告书》及其附件、申报电子数据;

2、海关审核;

3、完成。

w18.jpg

04

申报哪些内容?

详见海关总署公告2021年第16号《关于〈中华人民共和国海关进出口货物减免税管理办法〉实施有关事项的公告》包含《减免税货物使用状况报告书》及其附件。详见网址:http://www.customs.gov.cn/customs/2021-02/26/article_2025121221021033416.html

w19.jpg

w20.jpg

w21.jpg

w22.jpg

w23.jpg

注意!注意!注意!

根据《中华人民共和国海关进出口货物减免税管理办法》(海关总署第245号令)第二十二条规定,在减免税货物监管年限内,经主管海关审核同意,并办理有关手续,减免税申请人可以将减免税货物抵押、转让、移作他用或者进行其他处置。请申请人严格遵守以上规定,否则可能涉嫌违规以致被处罚。详规可阅相关文件或联系主管海关,详见网址:(http://fuzhou.customs.gov.cn/fuzhou_customs/zfxxgk19/2963574/3409693/6725132/index.html)让关企携手合作,保障税收优惠政策充分享受,提升减免税货物使用、融资效能,促进企业健康发展!

转自:12360服务订阅号

永诚世佳也有自己的抖音账号!

期待您的加入!

w24.jpg

w25.jpg
Die von den Nutzern eingestellten Information und Meinungen sind nicht eigene Informationen und Meinungen der DOLC GmbH.
您需要登录后才可以回帖 登录 | 注册 微信登录

本版积分规则

Archiver|手机版|AGB|Impressum|Datenschutzerklärung|萍聚社区-德国热线-德国实用信息网

GMT+1, 2026-1-28 17:14 , Processed in 0.116457 second(s), 30 queries .

Powered by Discuz! X3.5 Licensed

© 2001-2026 Discuz! Team.

快速回复 返回顶部 返回列表