找回密码
 注册

Sign in with Twitter

It's what's happening?

微信登录

微信扫一扫,快速登录

萍聚头条

查看: 118|回复: 0

【AI营销】2025生成式营销产业研究报告

[复制链接]
发表于 2026-1-30 07:32 | 显示全部楼层 |阅读模式

马上注册,结交更多好友,享用更多功能,让你轻松玩转社区。

您需要 登录 才可以下载或查看,没有账号?注册 微信登录

×
作者:微信文章
完整报告可扫描下方图片加入『知识圈子』查看,可在APP和网页端搜索下载。

点击了解→新用户『如何下载』

w1.jpg

BR行研社今日推荐

❏报告名称:2025生成式营销产业研究报告

❏内容出品方:明略科技

❏完整页数:96页

点击了解→如何获取『单份报告』

引言

该报告聚焦 2025 年#生成式营销 产业,核心围绕 #AIGC(营销供给)与 #AIGD(营销决策)展开,呈现产业从 “可行性探索” 到 “规模化落地” 的转型,分析技术趋势、应用实践及行业案例,为企业提供战略与战术指引。

核心小点

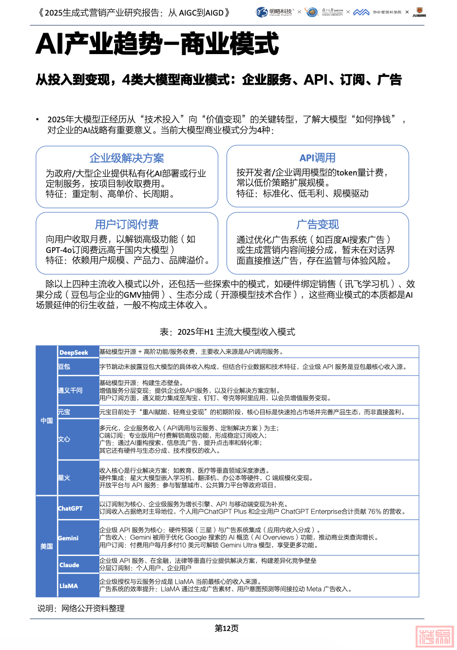
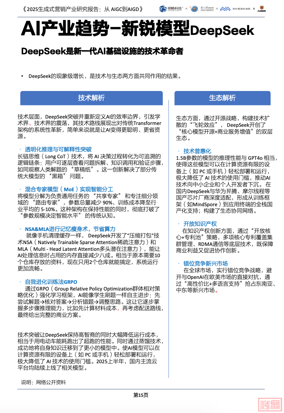
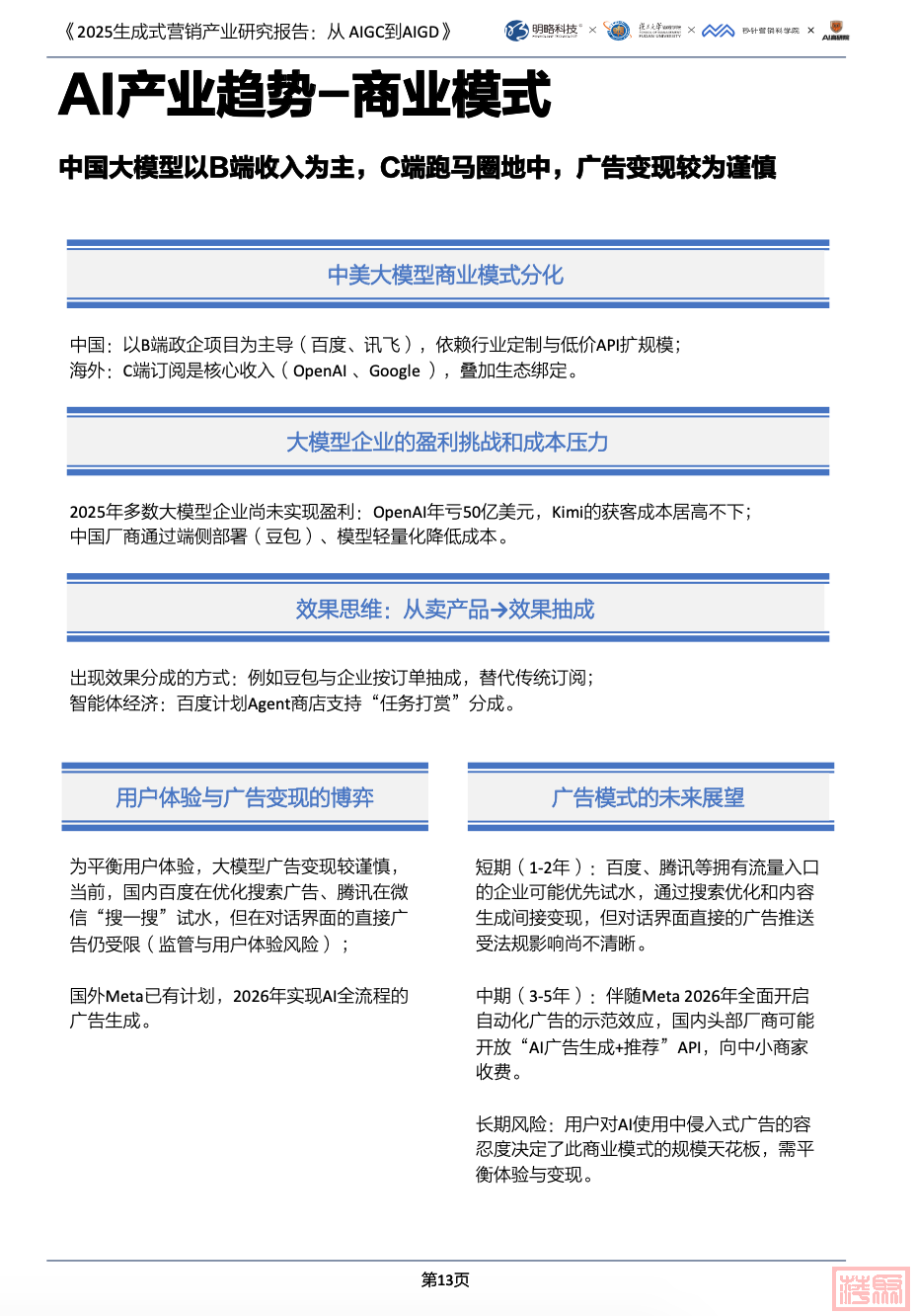
    产业趋势:AI 技术高速发展,大模型商业化推进,智能体爆发,全球监管框架逐步完善。

    营销供给(AIGC):覆盖内容、工具、技术等供给类型,AI 综合能力与营销创造力提升,但存在幻觉、偏见等问题。

    营销决策(AIGD):消费者决策权向 AI 转移,企业需构建 “任务 - 思维链 - AI 工具” 的决策新工作流。

    行业实践:食品饮料、美妆、汽车等 8 大行业积极应用 AI,涉及研发、生产、营销、服务全链路。

    应用建议:企业应开展对 AI 的营销,打造企业级营销智能体,通过人智协作提升营销效率与效果。

正文预览

w2.jpg

w3.jpg

w4.jpg

w5.jpg

w6.jpg

w7.jpg

w8.jpg

w9.jpg

w10.jpg

w11.jpg

w12.jpg

w13.jpg

w14.jpg

w15.jpg

w16.jpg

w17.jpg

w18.jpg

w19.jpg

w20.jpg

w21.jpg

w22.jpg

w23.jpg

w24.jpg

『公众号和小程序并非搜索引擎,请加入后使用APP或网页端检索下载报告』
行业报告目录
跨境电商|出海 | 物流|进出口贸易 | 宏观经济|下沉市场 | 新兴市场|低空经济 | 人工智能 | Z世代 | 餐饮美食 | 茶饮 | 咖啡 | 香水|小红书 | 抖音 | 京东 | 618|快手|淘宝|双11|消费者洞察|新零售模式 | 文旅 | 生活方式 | 户外运动 | 颜值经济|悦己|传统文化|消费观|乳制品|零食|美妆护肤|快消|母婴 | 她经济 | 女装 | 服饰穿搭|奢侈品|宠物经济|小家电|家装|智能家居 | 消费电子 | 社交媒体|元宇宙 | ICT|新能源汽车 | 智能驾驶 | 动力电池|智能制造|新能源|数字化转型|康养|银发经济|养生|房地产|银行业 | 医疗行业 | 医美 | 虚拟数字人|新零售 | 互联网 | 物联网 | 微短剧 | 游戏行业|泛娱乐|体育赛事|品牌营销|方法论 | 行业学习 | 全球趋势 | 商业思维 | 创业投资 | B2B|独角兽|职场|教育行业 ...

不止报告

w25.jpg

免责说明

Beyond Reach重在分享,内容来自公开专业渠道,版权归原作者所有,如有侵权,请与我们联系,我们将保障您的权益。
Die von den Nutzern eingestellten Information und Meinungen sind nicht eigene Informationen und Meinungen der DOLC GmbH.
您需要登录后才可以回帖 登录 | 注册 微信登录

本版积分规则

Archiver|手机版|AGB|Impressum|Datenschutzerklärung|萍聚社区-德国热线-德国实用信息网

GMT+1, 2026-1-30 19:59 , Processed in 0.117778 second(s), 30 queries .

Powered by Discuz! X3.5 Licensed

© 2001-2026 Discuz! Team.

快速回复 返回顶部 返回列表