找回密码
 注册

Sign in with Twitter

It's what's happening?

微信登录

微信扫一扫,快速登录

萍聚头条

查看: 344|回复: 0

AI,我的育儿好搭子!

[复制链接]
发表于 2026-2-5 13:00 | 显示全部楼层 |阅读模式

马上注册,结交更多好友,享用更多功能,让你轻松玩转社区。

您需要 登录 才可以下载或查看,没有账号?注册 微信登录

×
作者:微信文章
▲点击上方卡片关注公众号设为星标不错过更多精彩内容回复“60”,领取60本超赞好书电子版

本文共计3918字,预计阅读7分钟。

嗨,你好呀,我是大喵!

前几天,老大放学回家,吞吞吐吐地跟我说,老师让他写一篇干燥剂说明书,第二天要念给全班同学听,教大家正确使用干燥剂的方法。

起先我以为是好事呢,难道这小子有什么隐藏天赋被老师发现了,这才被委以重任?结果一问才知道,是我想多了。

他们学校有让小朋友带下午茶的习惯,所以,每天早上出门的时候,我都会给他在书包装2-3个零食。其他的同学也都是这样。全班40个左右的同学,每个人除了带其他饼干、坚果、牛奶之类,至少会带1-2个小面包。

每个小面包里都会有干燥剂,这小子竟然把全班能收集到的干燥剂,全部收集起来装到了自己的笔袋里。

干燥剂的种类很多,食品包装里常见的一般是颗粒和薄片类。最初,看到他笔袋里有大量干燥剂的时候,我并没有当回事,谁小时候还没有点收集小物件的癖好呢?

没想到这才过了几天,老师就来找我谈话,说他在学校拆了干燥剂,尝干燥剂吃,让我好好管管。

这才有最开始那一幕,为了让他好好长长记性,老师布置了写一篇关于干燥剂的说明书的任务。

遇到这样的事情,生气肯定是有的,但更重要的是,该怎么帮他完成老师布置的任务,同时,还能避免类似的问题再次发生。

说实话,关于干燥剂,我除了知道它有毒、不能吃,其他的一无所知。

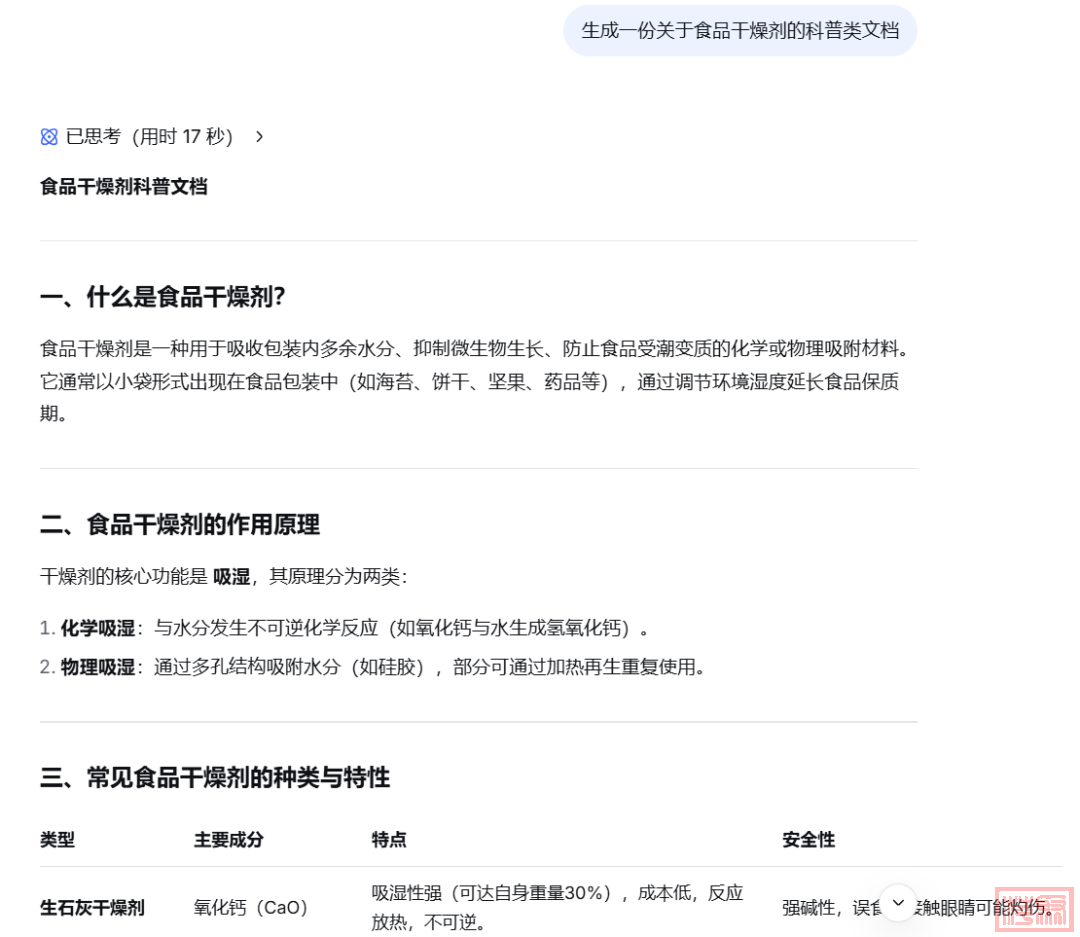
为了帮娃完成老师的作业,我不得不求助DeepSeek。

w1.jpg

我给出的指令是:“帮我生成一份关于食品干燥剂的科普文档”,接着,DeepSeek仅用了几十秒帮我生成了一份完整的文档,从作用、工作原理、分类和特性等,都有详细的说明,每一部分都清晰易懂。

在解决了老师布置的作业难题之后,我发现,自己对干燥剂的了解也很少。如果单纯的只是批评孩子的行为错误,却无法给出合理且正确的解释,这是治标不治本的笨办法。

真正能解决问题的,是和他一起来完成这份科普类文档的整理,第二天,再让他把自己学到的东西分享给同学们听。这一番操作下来,他不仅印象深刻,估计以后也再不会犯同样的错误。

我忍不住想,如果没有DeepSeek的辅助,或许,我会在搜索资料的时候暴躁,或许,我会在整理文档的时候生气,更甚至会在情绪失控后,将一件小事升级成一场亲子矛盾。

但是,在DeepSeek的帮助下,仅需要几分钟,我就可以轻松完成从资料收集,整理,陪孩子学习,做好亲子沟通这一系列的动作,并且,是在情绪非常平稳的状态下进行。

从AI诞生之后,它以超乎寻常的速度,入侵了我的工作和学习。就目前而言,AI给我带来的全是正向的帮助,不论是提升工作效率,拓展职业技能,还是辅助育儿,它都让我能够变得更从容,更省心。

除了这次的干燥剂事件之外,AI在育儿的过程中,还给我提供了很多的帮助,解决了很多难题。

今天,我就结合自己的真实经历,分享几个常用的AI辅助育儿方法,希望对大家有所启发。

🎯1、完成学校的问卷调查

学校每隔一段时间就会发各种类型的调查问卷,需要家长认真反馈、按时填写。自己写吧,嫌费劲;忽略不写,又怕影响老师工作、辜负老师的用心。

这时候,就需要召唤AI。

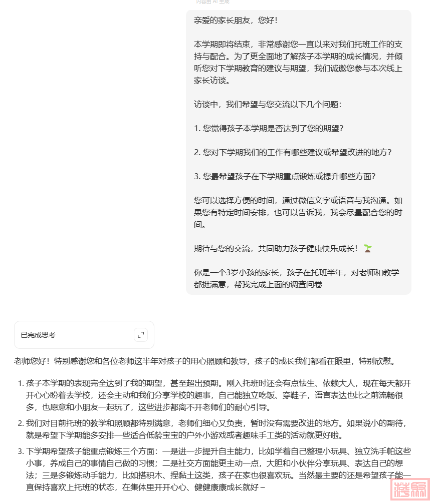
比如,老二前几天刚结束了一个阶段的托班学习,老师让我对本学期教学做个评价和反馈,还要给出一些改进建议。

说实话,我也没什么特别想反馈的。毕竟,老师每天都会拍很多视频发到群里,小朋友们的日常生活、玩乐都可以在监控中随时看到。但如果每一个都写“无”的话,又显得相当敷衍。

所以,我把问卷调查丢给了豆包,让他来帮我完成。

w2.jpg

别说,豆包生成的内容还是相当可以的。对于3岁的孩子来说,我关注的除了吃喝玩乐,就是生活技能、社交能力以及动手能力。

就算我自己来写,无非也是从这几个方面入手。

但借助豆包,我轻松完成了这份调查问卷。将豆包生成的内容,结合娃的日常情况做一个真实的反馈,远比自己从0到1绞尽脑汁编造内容,要实用、有价值得多。

🎯2、帮忙做题,提供清晰的解题思路

家里有娃的朋友们都知道,现在的课标以及教学内容跟我们之前的完全不一样。别说高年级的题目很难不会做,有时候,连低年级的题目也需要琢磨老半天。

有一次,老大拿了一道关于“商”和“余数”的题目来问我,我看了半天,不敢冒然回答。一方面是小时候学的知识早就忘光了,怕答错了误导孩子;另一方面,也不确定现在的课标,和20年前我们学的是不是一样,万一教错了方法就不好了。

于是,我把这个问题丢给了DeepSeek,不到一分钟,一份完整的解题思路就出来了。

w3.jpg

参考DeepSeek给的解题思路,我就可以把这道题讲解给孩子听。偷懒一点的话,让孩子自己看解题思路,他也能够理清楚这道题的解题逻辑,顺利得出答案。

这可比我们俩头碰头研究半天,还搞个错误答案出来,要高效、省心的多。

🎯3、回答孩子的十万个为什么

孩子在长大的过程中,总会有问不完的稀奇古怪的问题,他们会化身为“十万个为什么”,只提问题,让我们给出答案。并不是每一次我都可以解答他的问题,也不是所有的问题都可以靠糊弄学,敷衍过去就好。

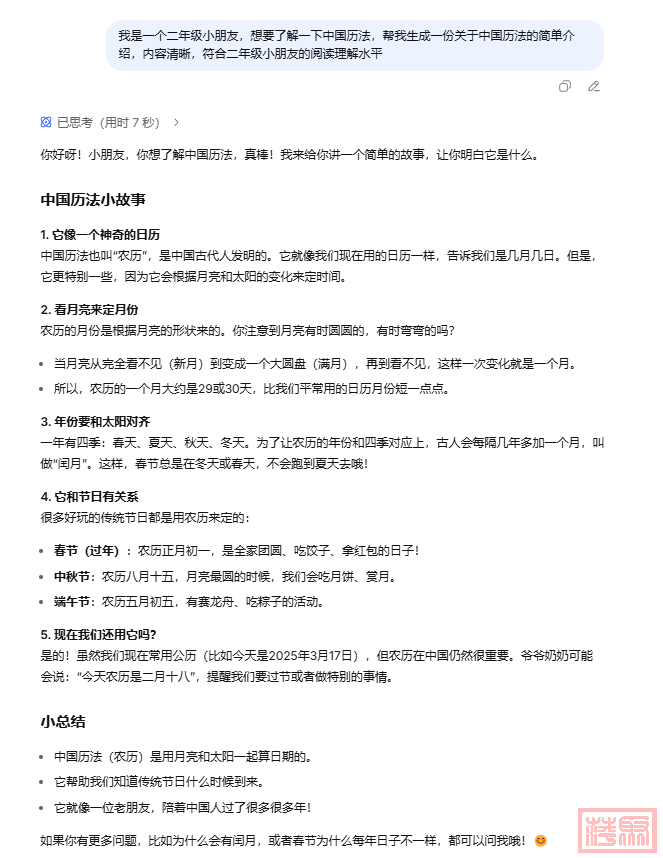
前段时间,我给娃买了2026年新的日历,我俩一起翻看日历的时候,他对阴历和阳历表现出来极大的兴趣。但是,我能告诉他的只是阴历和阳历如何区别,至于历法的演变以及两者之间的不同,我就无法用孩子能理解的方式讲给他听。

我把这个问题丢给了DeepSeek,让他根据小朋友的年龄段和理解水平,帮我生成一份关于历法的介绍。

w4.jpg

可以看出,DeepSeek给出的解答不仅清晰,而且增加了一些传统节日和习俗,让孩子能够更好地结合真实生活经验来理解历法的概念。

🎯4、帮忙做选择

老二长大一点之后,我打算给他买一个平衡车。从网上找了一大圈,发现平衡车的种类、车型很多,挑的眼花缭乱,不知道该怎么选择才好。

一家一家对比详情页的话,太浪费时间了。问别人的话,也不知道问谁比较靠谱。

我把这个问题丢给了DeepSeek,看看它会给我什么建议。

w5.jpg

w6.jpg

我也是浏览了很多平衡车详情才知道,平衡车按车轮区分,主要有充气轮和发泡轮两种类型。在我纠结该如何选择的时候,DeepSeek从安全、舒适、适应场地以及成本价格等多个方面,综合评估给出了参考建议。

不需要逐个店铺去浏览详情页对比,我只需要找到一个符合我内心预期价格的发泡轮平衡车即可,大大节省了我挑选和购买时间。

或许,之后遇到类似的问题,我应该先问AI“儿童平衡车有哪几种类型,该如何挑选”。这样,我连浏览产品,了解基础类型的时间都能省下来了。

🎯5、错题整理和巩固

辅助孩子整理错题,最难的不是让他改正错题本身,而是判断他是否真的掌握了错题背后的知识点,避免下次遇到类似题目再犯同样的错误。

比如下面这道题,我把它拍照丢给豆包,很快就可以得到完整的解答思路。

可问题是,这道题的考点他是否掌握了,如果下次遇到类似的问题会不会继续错,该怎么判断呢?

这时候,也可以让豆包来帮忙。

继续提问:“总结这类问题的通用解答,并结合上面题目所考察的核心知识点,生成三个类似的变式题目。”

如果需要答案的话,可以在现有提示词上,增加一句“同时,生成每个题目的解题思路”。这样,我就可以得到3个考察同一知识点的题目,随便抽一道来检查一下,就能判断孩子是否真的掌握了这个考点。

w7.jpg

w8.jpg

🎯6、辅助家庭作业

学校除了常规的书面作业,还经常会布置一些“为难家长”的家庭作业,比如手工、亲子游戏、互动展示等等。

有一次,老师让写一个家庭游戏介绍,除了要画图展示游戏方式,还要写清楚游戏规则和玩法。

我们家常玩的游戏是各种棋类游戏,老大那段时间最喜欢的是斗兽棋。但对于斗兽棋的规则,一段时间不玩之后,我完全忘记了。让孩子写的话,他表达能力有限,除了写不清楚,还会有乱七八糟一堆废话。

于是,我把需求丢给了DeepSeek,让它来帮我写一个简短又清晰的游戏规则介绍。

不出1分钟,这份看起来让我有点头疼的家庭作业,就清晰了。

之后,让娃把生成的游戏介绍、游戏准备和游戏规则抄写到绘制的棋盘上,一份完整的游戏介绍图就做好了。

w9.jpg

🎯7、梳理课程重难点

每次学习新的内容,老师都会让大家回去自行预习一下,但预习的重点又不给出标注和范围。这时候,该如何引导孩子预习新的知识呢?

这个问题在AI出现之后,我就不发愁了。

比如老大刚开始学习“时分秒”的时候,老师让家长帮忙引导,让孩子尽快掌握正确认识时分秒的方法。我该如何来完成这个任务,是拿一个表来看他是否认识时间吗?

这未免也太简单了,根本达不到老师的预习要求。

但是,具体需要掌握哪些内容,需要认识到什么程度。我除了研究小学课本以外,还找到了一个更简单的方式,就是让DeepSeek“帮我上二年级”。

我问DeepSeek:“我是一个二年级的小学生,目前在学习认识时分秒。请帮忙梳理一下重难点”。

如果想更深入一些,还可以针对每个重点知识生成对应的考核题目,以便于了解孩子对该内容的掌握程度。

不得不说,学科+AI,能够轻松且高效地解决目前遇到的大部分问题。

w10.jpg

🎯8、辅助材料完成

每个学期,娃要参加班级评选,都要准备竞选词。不论是班干部还是三好学生,都需要自己上台演讲。这时候,除了要克服胆怯之外,最重要的就是准备一份合适的竞选词。

在孩子年龄还小的时候,我们需要帮助他来准备。

可如果让我们大人来写,内容要么太过官方、生硬,不符合孩子的语气,要么就抓不住要求和重点。

但是,只要我把竞选要求和孩子年级发给DeepSeek,它就会很快帮我生成一份简短且合规的竞选词。

w11.jpg

首先,不管这份竞选词能不能用,至少我有了一个大致的框架。在DeepSeek生成的内容基础上,结合孩子实际情况,进行简单的删减和修改,一份100字左右,贴合孩子语气的竞选词就完成了。

是不是比自己硬凹要简单多了。

说实话,个人感觉,我对AI的开发还不足1/10,更多的功能还等着我们从生活中解锁。

现在,AI不仅能帮我解决一些常见的难题,还能够帮我解放双手和大脑,更重要的是,它可以在我被压得喘不过气来的时候,给我一些安慰和实用的建议和方法。让我有更多的时间来面对自己的生活,处理自己的情绪,构建更融洽的亲子关系。

当然,后续我会继续使用AI,挖掘更多好的用法,也会持续跟大家分享,我在使用过程中的心得。

以上是大喵的一些简单感悟,如果能够对你有所启发和帮助,点个赞给喵喵一个正反馈的「赞赞」、「在看」、「转发」,感恩💖!

—End—

相关推荐:

当我学习和菜头用AI做心理侧写之后!一定要大量读书:AI对我生活的影响!3种简单对话结构,获取AI精准答案!分享五个提高效率的AI工具!
我能提供:1、自由职业者时间规划和安排; 2、卡片笔记入门及flomo使用答疑 ; 3、从0-1搭建公众号基础操作指导。
如果你也热爱读书,欢迎点赞、关注~👇愿陪你一起终身成长👇
Die von den Nutzern eingestellten Information und Meinungen sind nicht eigene Informationen und Meinungen der DOLC GmbH.
您需要登录后才可以回帖 登录 | 注册 微信登录

本版积分规则

Archiver|手机版|AGB|Impressum|Datenschutzerklärung|萍聚社区-德国热线-德国实用信息网

GMT+1, 2026-2-13 18:07 , Processed in 0.106168 second(s), 29 queries .

Powered by Discuz! X3.5 Licensed

© 2001-2026 Discuz! Team.

快速回复 返回顶部 返回列表