找回密码
 注册

Sign in with Twitter

It's what's happening?

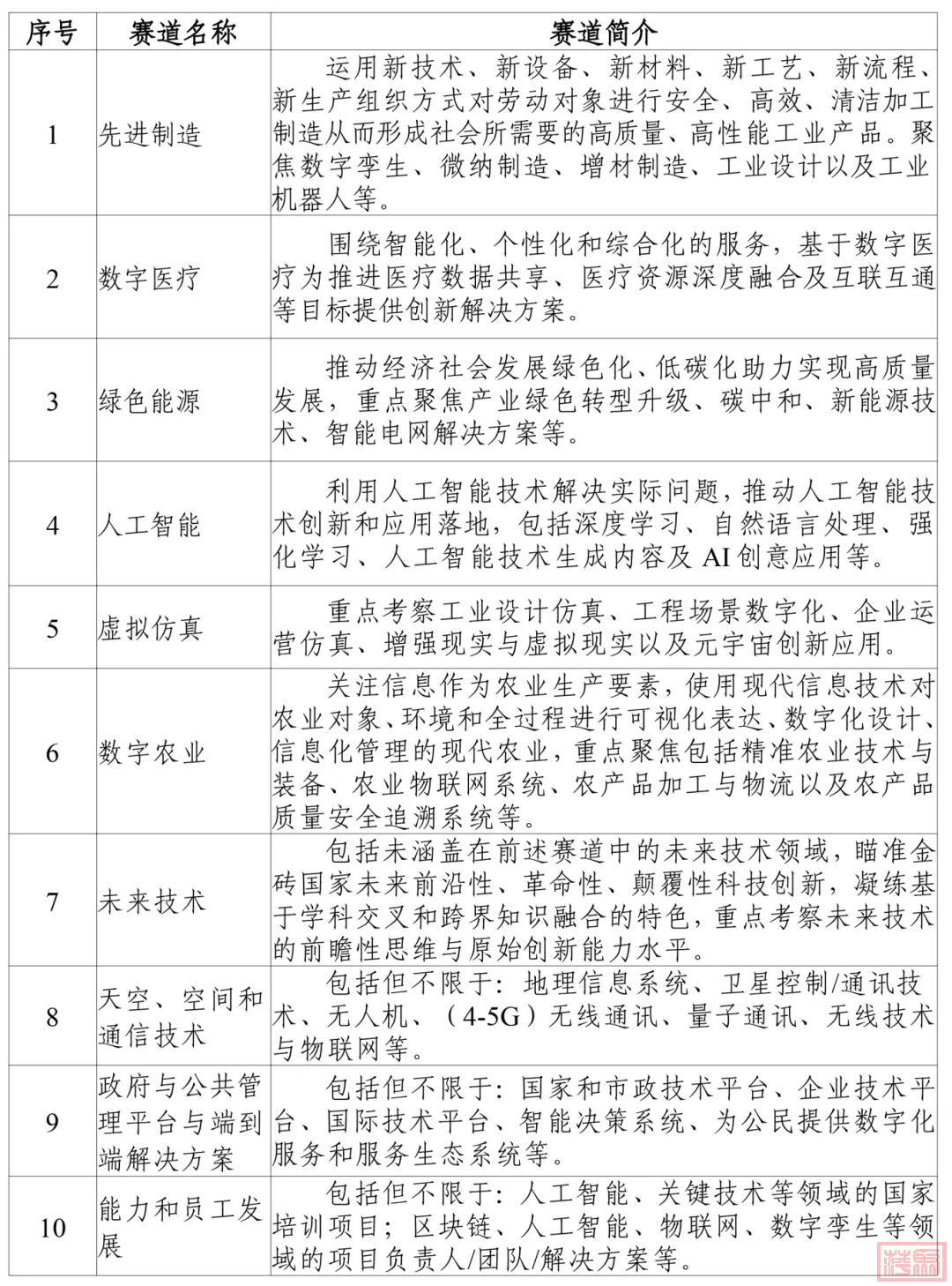
微信登录

微信扫一扫,快速登录

萍聚头条

查看: 242|回复: 0

[一带一路] 关于举办“一带一路暨金砖国家技能发展与技术创新大讲堂之未来技术技能走进摩洛哥、突尼斯、埃及暨北非国际赛启动会”的通知

[复制链接]
发表于 2025-10-30 07:39 | 显示全部楼层 |阅读模式

马上注册,结交更多好友,享用更多功能,让你轻松玩转社区。

您需要 登录 才可以下载或查看,没有账号?注册 微信登录

×
作者:微信文章
各有关院校、企业及相关单位:

为继续落实金砖国家领导人第十七次会晤《里约热内卢宣言》精神及贯彻落实习近平总书记关于技能人才工作的重要指示精神,依据《关于举办2026第十届金砖国家技能发展与技术创新大赛国际赛的预通知》相关要求,2026一带一路暨金砖国家技能发展与技术创新大赛北非国际赛将于2026年4月-5月在摩洛哥卡萨布兰卡举办。

为推进金砖未来技术技能合作,助力“创新金砖”建设,一带一路暨金砖国家技能发展国际联盟兹定于2025年11月22日-24日在厦门举办“一带一路暨金砖大讲堂之未来技术技能走进摩洛哥、突尼斯、埃及暨北非国际赛启动会”,具体内容通知如下:

一组织机构

主办单位:

一带一路暨金砖国家技能发展国际联盟

联合主办单位:

中北非国际教育创新联盟

摩洛哥职业教育与就业发展办公室

摩洛哥哈桑一世大学

摩洛哥哈桑二世大学

突尼斯莫纳斯提尔大学

埃及艾因夏姆斯机械工程学院

承办单位:

厦门市金砖未来技能发展与技术创新研究院

北京企学研教育科技研究院

北京鸿洲新创文化交流有限公司

二会议内容

第一部分:主报告、活动仪式、未来技术技能论坛

1. 金砖国家技能发展与技术创新成果设计与行动计划;

2. 摩洛哥国家教育模式,职业教育与培训整体情况;

3. 2026一带一路暨金砖国家技能发展与技术创新大赛北非国际赛启动仪式;

4. 2026一带一路暨金砖国家技能发展与技术创新大赛北非国际赛承办签字仪式;

5. 颁发2026一带一路暨金砖国家技能发展与技术创新大赛北非国际赛部分赛项专家委员聘书。

6. 一带一路暨金砖国家未来技术技能专题论坛

第二部分:北非国际赛技术要点培训、国际版技术平台发布

1. 技术创新赛国际决赛技术标准和评判要点培训

w1.jpg

2. 未来技能挑战赛国际决赛技术标准、命题、评判要点培训及国际版技术平台发布

w2.jpg

第三部分:金砖技术技能标准和金砖学院工作研讨

1. 金砖国家技术技能标准和金砖工坊/学院成果设计。

2. 金砖国家技术技能标准和金砖工坊/学院实施研讨。

三参加培训及会议人员

1. 已确定晋级2026一带一路暨金砖国家技能发展与技术创新大赛北非国际赛各赛项晋级院校选手、指导教师和领队。

2. 已申请2026一带一路暨金砖国家技能发展与技术创新大赛北非国际赛各赛项专家委员。

3. 已提交2026一带一路暨金砖国家技能发展与技术创新大赛北非国际赛支持单位的负责人。

4. 开设赛项所涉及的相关专业方向负责人、院校领导等。

5. 拟与摩洛哥、突尼斯、埃及等国家开展职教合作的相关院校国际处负责人、分管国际的院校领导等。

6. 2017-2025历届参加企学研主承办赛项的各支持企业、承办院校和各参赛队院校领导、指导教师。

7. 2017-2025通过企学研主承办赛项申请一带一路暨金砖国家技能发展国际联盟成员的各相关单位代表。

四会议时间、地点

报到时间:11月22日下午14:30-20:30

会议时间:11月23日-24日;24日下午离会

报到地点:厦门集美软件园美仑酒店

报到地址:厦门市集美区诚毅北大街9-3号101

五培训及会议费用

1. 培训及会议费用:北非国际赛晋级单位、支持单位、专家委员、联盟成员等每人1200元,其他参会单位每人1500元。

2. 食宿统一安排,交通、住宿费用自理。

3. 推荐酒店(自行预订)

厦门集美软件园美仑酒店(厦门市集美区诚毅北大街9-3号101,联系人:刘经理 18965815096,报“金砖未来研究院”享协议价)。

4. 会务费由厦门市金砖未来技能发展与技术创新研究院(一带一路暨金砖国家技能发展国际联盟秘书处)统一收取,并于活动结束后开具增值税普通发票或增值税专用发票(会展服务*会务费)。会务费支付方式分为扫描收款码支付、对公转账支付两种方式:

(1) 收款二维码如下(支付时请务必注明单位简称、姓名及“北非”字样):

w3.jpg

(2)规定不能使用收款码支付的单位请提前汇款,汇款账号信息如下(汇款时请务必注明单位名称或姓名及“北非”字样):

单位名称:厦门市金砖未来技能发展与技术创新研究院

开户银行:中国工商银行股份有限公司厦门诚毅广场支行

银行账号:4100201419100170869

联行号:102393001012

六其它事宜

参加会议的单位请于2025年11月18日00:00前扫描“会议二维码”提交报名回执信息

w4.jpg

七联系方式

1. 厦门市金砖未来技能发展与技术创新研究院

苏珮馨 18519520530

王  雪 15710661369

朱秀青 13779970378

何  薇 18605036933

座机号码:0592-6688879

邮箱:activities@bricsfuture.org.cn

2.北京企学研教育科技研究院

梁  为 15795480231

郭霈萱 18511649897

尹  华 18201687931

李  昂 13810532614

3.北京鸿洲新创文化交流有限公司

卓微佳 18618269931

下载正文:

关于举办“一带一路暨金砖大讲堂之未来技术技能走进摩洛哥、突尼斯、埃及暨北非国际赛启动会”的通知

文字:何薇编辑:康桂如审核:何薇
Die von den Nutzern eingestellten Information und Meinungen sind nicht eigene Informationen und Meinungen der DOLC GmbH.
您需要登录后才可以回帖 登录 | 注册 微信登录

本版积分规则

Archiver|手机版|AGB|Impressum|Datenschutzerklärung|萍聚社区-德国热线-德国实用信息网

GMT+1, 2025-12-25 13:11 , Processed in 0.099284 second(s), 30 queries .

Powered by Discuz! X3.5 Licensed

© 2001-2025 Discuz! Team.

快速回复 返回顶部 返回列表